
Xử lý khí thải lò gạch

Tầm quan trọng và sự cần thiết phải xử lý khí thải lò gạch
Nước ta đang trong quá trình đô thị hoá với tốc độ xây dựng cao và được
đánh giá là vẫn đang trong giai đoạn đầu của thời kỳ tăng trưởng. Với tốc độ
tăng trưởng kinh tế cao cùng tốc độ đô thị hoá nhanh, nhu cầu về không gian
xây dựng đô thị sẽ ngày một lớn và khiến cho nhu cầu về gạch xây dựng nói
chung, gạch không nung nói riêng gia tăng theo.
Theo Bộ xây dựng, dự kiến năm 2010, cả nước cần 25 tỷ viên gach, 2015 là
32 tỷ viên và năm 2010 là 40 tỷ viên. Dự báo với nhu cầu 400 tỉ viên gạch từ
nay đến năm 2020, phải tiêu tốn 60 triệu tấn than. Đi đôi với việc tiêu thụ
một lượng than lớn, các lò gạch sẽ thải ra bầu khí quyển một lượng lớn khí
thải độc hại CO2, SO2, HF, NOx ảnh hưởng đến môi trường sống, sức khoẻ
con người, làm gia tăng nguy cơ phá hủy tầng ô-zôn.
Cho đến nay rất nhiều lò gạch vẫn chưa có hệ thống xử lý khí thải đạt hiệu
quả, hàng ngàn người dân phải sống trong khói bụi dẫn đến bệnh tật và tử
vong, hoa màu chết hàng loạt.
Trước vấn đề bất cập đó chúng tôi với đội ngũ nhân viên dạn dày kinh
nghiệm không ngừng nghiên cứu cải tiến và ứng dụng thành công nhiều hệ
thống xử lý khí thải lò gạch.
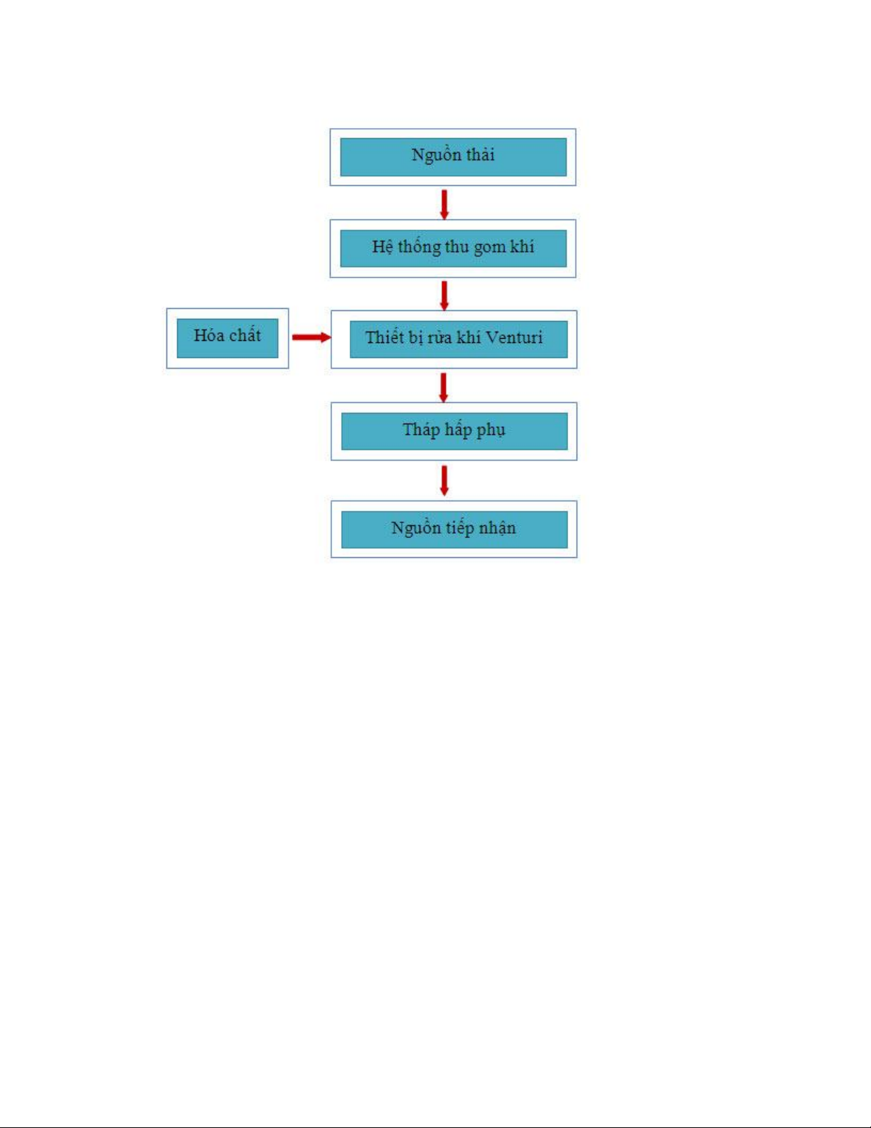
Sơ đồ công nghệ:

Thuyết minh sơ đồ công nghệ:
Khí thải từ nhà máy được các quạt hút thu gom, theo hệ thống đường ống đi
vào thiết bị rửa khí tốc độ cao (Venturi).
Bên trong thiết bị Venturi, dòng khí bụi chuyển động với vận tốc cao (70-
150m/s) đập vỡ dung dịch hấp thụ thành các giọt cực nhỏ. Độ xoáy rối cao
của dòng khí cộng thêm vận tốc tương đối giữa bụi và giọt lỏng lớn thúc đẩy
quá trình lắng bụi trên các giọt lỏng.
Thông số:
-Áp suất không quá 500 N/m2
-Lượng nước: 0,5 – 8l/m3

Khí thải sau khi đi qua hệ thiết bị rửa khí Venturi, lượng bụi bẩn được giữ
lại lên đến 99,5%. Đồng thời các khí độc CO2, SO2, HF, NOx được hấp thụ
85% . Khí thải tiếp tục đi lên tháp hấp phụ, cấu tạo tháp hấp phụ bao gồm
các lớp vật liệu hấp phụ được bố trí một cách hợp lý, đảm bảo hấp phụ hoàn
toàn các thành phần ô nhiễm còn lại.
Khí thải sau khi đi qua tháp hấp phụ đạt tiêu chuẩn xả thải ra môi trường
(QCVN 21:2009/ BTNMT) .

