
97
CHƯƠNG 4: CÁC CÔNG CỤ VÀ KỸ THUẬT QUẢN
TRỊ CHẤT LƯỢNG
4.1.Cc công cụ thống kê cụ cơ bản trong QTCL
1. Sơ đồ lưu trnh
2. Phiếu kiểm tra
3. Sơ đồ nhân quả
4. Biểu đồ pareto
5. Biểu đồ kiểm sot
6. Biểu đồ phân bố mt độ
7. Biểu đồ phân tn
4.2. Một số kỹ thuật quản trị chất lưng

98
4.1 Các công cụ thống kê cơ bản trong quản trị
chất lưng
1. Sơ đồ lưu trnh
2. Phiếu kiểm tra
3. Sơ đồ nhân quả
4. Biểu đồ pareto
5. Biểu đồ kiểm sot
6. Biểu đồ phân bố mt độ
7. Biểu đồ phân tn

99
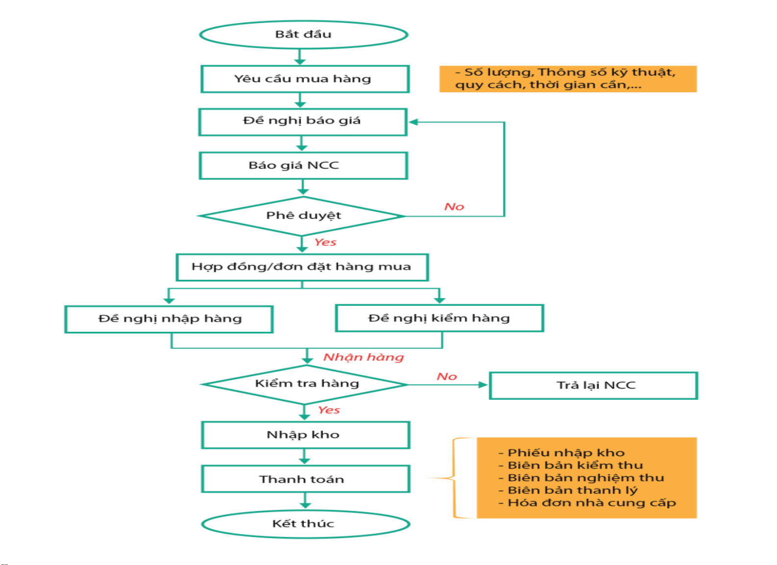
1. Sơ đồ lưu trình/lưu đồ (flow chart)
•Khái niệm:Là loại sơ đồ khối dùng để diễn tả
cách thức và trình tự thực hiện một công việc
hay một quy trình bằng cách thức sử dng các
hình vẽ, k hiệu, dấu hiệu nhất định
•Cách vẽ:
•Tác dụng:
•Ví dụ minh họa:

100

101
2. Phiếu kiểm tra (check sheet)
Khái niệm
Phân loại phiếu kiểm tra:
Phiếu kiểm tra dùng để ghi chép
Ví dụ minh họa
Phiếu kiểm tra dùng để xác nhn
Ví dụ minh họa
Yêu cầu trong xây dựng phiếu kiểm tra
Ví dụ về phiếu kiểm tra

