
CÁC PH NG PHÁP ĐÁNH GIÁ NHÂN VIÊNƯƠ
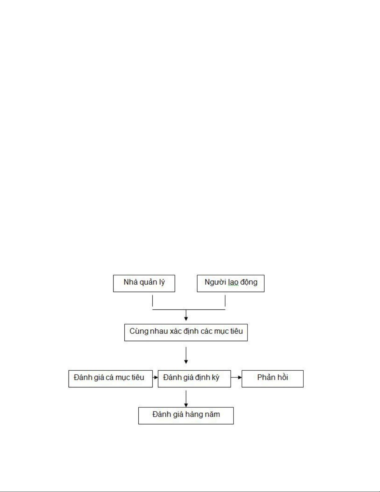
Đánh giá nhân viên là vi c xem xét nhìn nh n l i nh ng vi c mà các nhân viên đã làm. Đánhệ ậ ạ ữ ệ
giá ph m ch t, hi u qu làm vi c và trình đ chuyên môn c a h . N u nhà qu n lý cóẩ ấ ệ ả ệ ộ ủ ọ ế ả
cách đánh giá đúng đn, sáng su t, đúng ng i s khuy n khích nh ng ng i đã làm t tắ ố ườ ẽ ế ữ ườ ố
c g ng duy trì, ph n đu đ t t h n. Nh ng ng i ch a t t thì ph n đu đ đt t t.ố ắ ấ ấ ể ố ơ ữ ườ ư ố ấ ấ ể ạ ố
N u làm đc nh v y thì doanh nghi p s có m t đi ngũ nhân viên gi i v chuyênế ượ ư ậ ệ ẽ ộ ộ ỏ ề
môn, nghi p v và ph m ch t đo đc. H là l c l ng góp ph n đa doanh nghi p điệ ụ ẩ ấ ạ ứ ọ ự ượ ầ ư ệ
lên, c nh tranh v i th tr ng trong và ngoài n c.ạ ớ ị ườ ướ
Ph ng pháp đánh giá nhân viên thì nhi u, nh ng v b n ch t thì có th chia làm 3 nhóm:ươ ề ư ề ả ấ ể
Đánh giá ph m ch t cá nhânẩ ấ
Đánh giá hành vi
Đánh giá theo k t qu cu i cùng.ế ả ố

Đánh giá theo ph m ch t:ẩ ấ
u đi m:Ư ể
R khi xây d ngẻ ự
D s d ngễ ử ụ
Có các thông tin c th v các ph m ch t c a nhân viên.ụ ể ề ẩ ấ ủ
Nh c đi m:ượ ể
Không rõ ràng, r t d có sai l ch khi đánh giáấ ễ ệ
D thiên vễ ị
Khó xác đnh ph m ch t nào là t t nh t cho công vi cị ẩ ấ ố ấ ệ
H ng vào cá nhân h n là b n thân k t qu công vi cướ ơ ả ế ả ệ
Không h u ích cho t v n v i ng i lao đngữ ư ấ ớ ườ ộ
Không h u ích cho vi c trao ph n th ngữ ệ ầ ưở
Không h u ích cho vi c đ b tữ ệ ề ạ
Đánh giá theo hành vi:
u đi m:Ư ể
S d ng các y u t th c hi n c thử ụ ế ố ự ệ ụ ể
D ch p nh n cho ng i lao đng và nh ng ng i th c hi n tuy t h o.ễ ấ ậ ườ ộ ữ ườ ự ệ ệ ả
R t h u ích cho vi c cung c p các thông tin ph n h i.ấ ữ ệ ấ ả ồ
Là công b ng cho các quy t đnh khen th ng và đ b t.ằ ế ị ưở ề ạ

Nh c đi m:ượ ể
Có th r t t n kém th i gian đ xây d ng và th c hi n.ể ấ ố ờ ể ự ự ệ
Có th r t t n kém đ phát tri n.ể ấ ố ể ể
Có nh ng ti m năng c a sai l ch khi cho đi m.ữ ề ủ ệ ể
Đánh giá theo k t qu công vi c:ế ả ệ
u đi m:Ư ể
Rõ ràng v tiêu chu n đánh giá.ề ẩ
Lo i tr b t y u t ch quan và thiên v .ạ ừ ớ ế ố ủ ị
T o ra s linh ho t.ạ ự ạ
D ch p nh n cho ng i lao đng và nh ng ng i th c hi n tuy t h o.ễ ấ ậ ườ ộ ữ ườ ự ệ ệ ả
G n vi c th c hi n nhi m v c a cá nhân v i m c tiêu c a t ch c.ắ ệ ự ệ ệ ụ ủ ớ ụ ủ ổ ứ
R t t t cho các quy t đnh khen th ng và đ b t.ấ ố ế ị ưở ề ạ
Nh c đi m:ượ ể
R t t n th i gian đ xây d ng và th c hi nấ ố ờ ể ự ự ệ
Ch y theo k t qu có th b ng m i cáchạ ế ả ể ằ ọ
Không khuy n khích s h p tácế ự ợ
Có th s d ng các tiêu chí không tính đn các đi u ki n th c hi n nhi m v .ể ử ụ ế ề ệ ự ệ ệ ụ
V cách th c hi n so sánh đ đánh giá cũng có 2 ph ng pháp:ề ự ệ ể ươ
So sánh t ng điươ ố

So sánh tuy t đi.ệ ố
So sánh t ng đi:ươ ố
u đi m:Ư ể
Bu c ng i đánh giá ph i tìm ra s khác bi t v k t qu gi a các nhân viên thông qua vi cộ ườ ả ự ệ ề ế ả ữ ệ
x p h ng h .ế ạ ọ
Nh c đi m:ượ ể
Không rõ kho ng cách khác bi t.ả ệ
Không cung c p các thông tin tuy t đi v u nh c đi m c a nhân viênấ ệ ố ề ư ượ ể ủ
So sánh tuy t đi:ệ ố
u đi m:Ư ể
Có th so sánh các cá nhân gi a các nhómể ữ
Thông tin ph n h i c th và h u íchả ồ ụ ể ữ
Tránh các mâu thu n tr c ti p gi a nhân viênẫ ự ế ữ
Nh c đi m:ượ ể
Xu h ng bình quân hóaướ
Khó xác đnh các m c chu nị ứ ẩ
L a ch n ph ng pháp hay cách th c đánh giá nào là tùy thu c vào m c tiêu, đi u ki n choự ọ ươ ứ ộ ụ ề ệ
phép s đánh giá.ự
S d ng các ph ng pháp đánh giáử ụ ươ
Ph ng phápươ M c tiêu hành chínhụM c tiêu phát tri nụ ể M c tiêu đi u hànhụ ề
Tuy t điệ ố 0 + 0
T ng điươ ố ++ - 0

Ph ng phápươ M c tiêu hành chínhụM c tiêu phát tri nụ ể M c tiêu đi u hànhụ ề
Ph m ch tẩ ấ + - -
Hành vi 0 + +
K t quế ả 0 + ++
M t s ph ng pháp đánh giá nhân viên.ộ ố ươ
1/ Ph ng pháp b ng đi mươ ả ể :
Đây là ph ng pháp đn gi n nh t đ đánh giá tình hình th c hi n công vi c c a nhân viên.ươ ơ ả ấ ể ự ệ ệ ủ
Theo ph ng pháp này, trong b ng s li t kê nh ng yêu c u ch y u đi v i nhân viên khiươ ả ẽ ệ ữ ầ ủ ế ố ớ
th c hi n công vi c nh : S l ng, ch t l ng công vi c, tác phong, tính sáng t o, ý th cự ệ ệ ư ố ượ ấ ượ ệ ạ ứ
trách nhi m …ệ
M i nhân viên s đc đánh giá theo yêu c u, sau đó t ng h p l i và có k t qu chung vỗ ẽ ượ ầ ổ ợ ạ ế ả ề
tình hình th c hi n công vi c c a nhân viên đó.ự ệ ệ ủ
Ph ng pháp đánh giá này chúng ta cũng đc th y khi đánh giá các đ tài khoa h c Vi tươ ượ ấ ề ọ ở ệ
nam.
M c dù ph ng pháp này là đánh giá tuy t đi song các m c đ khi đánh giá l i mang tínhặ ươ ệ ố ứ ộ ạ
áng ch ng, b i các m c đ hay tiêu chí đôi khi không đc l ng hóa.ừ ở ứ ộ ượ ượ
Ph ng pháp đánh giá này có th đc th c hi n c th h n b ng ph ng pháp cho đi mươ ể ượ ự ệ ụ ể ơ ằ ươ ể
cho t ng y u t r i t ng h p l i:ừ ế ố ồ ổ ợ ạ
2/ Ph ng pháp x p h ng luân phiên:ươ ế ạ
Ph ng pháp này đa ra m t s khía c nh chính và li t kê danh sách nh ng ng i c n đcươ ư ộ ố ạ ệ ữ ườ ầ ượ
đánh giá, sau đó l n l t s p x p h t nh ng ng i gi i nh t đn ng i kém nh t (có thầ ượ ắ ế ọ ừ ữ ườ ỏ ấ ế ườ ấ ể
ng c l i) theo t ng khía c nh. Cu i cùng cũng s t ng h p l i đ bi t đc ai là ng iượ ạ ừ ạ ố ẽ ổ ợ ạ ể ế ượ ườ
xu t s c h n.ấ ắ ơ
Ng i ta có th s d ng nhi u ng i đ tham gia đánh giá.ườ ể ử ụ ề ườ ể

