
Kế toán vật tư
Bản quyền của MISA JSC 79
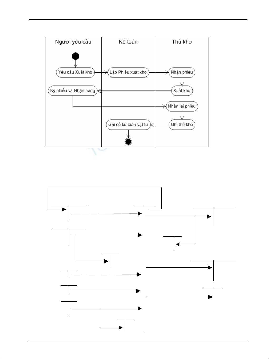
2.2. Xuất kho
3. Sơ đồ hạch toán kế toán vật tư
Theo phương pháp kiểm kê định kỳ
TK 133
TK 241, 142, 242, 621,
623, 627, 641, 642
TK 151, 152, 153,
156, 157, 158 TK 611 TK 111, 112, 331 ...
Thu
ế
GTGT
Trị giá hàng mua đang đi đường và
trị giá hàng tồn kho đầu kỳ- Giảm giá hàng bán
- Hàng mua trả lại
- Chiết khấu thương mại
Mua vật tư, hàng hóa về nhập
kho trong kỳ (giá mua, chi phí thu
mua, bốc xếp vận chuyển...)
(nếu có)
Cuối kỳ, xác định và kết chuyển
trị giá nguyên vật liệu, CCDC
xuất kho sử dụng cho SXKD
TK 133
TK 111, 112, 331 ...
Thuế nhập khẩu phải nộp
TK 3333
Trị giá hàng đã mua đang đi đường, trị giá hàng tồn
kho và gửi bán cuối kỳ
TK 632
Cuối kỳ, xác định và kết chuyển
trị giá háng hóa xuất kho để bán,
trao đổi, biếu tặng, tiêu dùng nội bộ
TK 3332
Thuế tiêu thụ đặc biệt
TK 33312
Thuế GTGT
của hàng nhập
khẩu phải nộp
(nếu không
được khấu trừ)
TK 133
N
ế
u được
kh
ấ
u trừ

Kế toán vật tư
80 Bản quyền của MISA JSC
Theo phương pháp kê khai thường xuyên
TK 111
,
112
,
331
TK 632
TK 111, 112, 331 TK 152, 153 TK 154, 621, 642, 241
Thuế GTGT
Nhập kho NVL, Công cụ
mua về
Xuất dùng cho SXKD, XDCB
Thuế nhập khẩu phải nộp
TK 142, 242
Xuất CCDC có giá trị lớn
dùng cho nhiều kỳ
Chiết khấu thương mại, giảm giá,
trả lại hàng mua
TK 133
Thuế GTGT
NVL xuất bán
TK 133
TK 3333
Thuế tiêu thụ đặc biệt
TK 3332
4. Thực hành trên phần mềm kế toán
4.1. Quy trình xử lý trên phần mềm để ra báo cáo

Kế toán vật tư
Bản quyền của MISA JSC 81
4.2. Thiết lập các danh mục sử dụng trong quản lý vật tư
Để hạch toán các nghiệp vụ liên quan đến quản lý vật tư trong một phần
mềm kế toán, người sử dụng cần phải khai báo một số thông tin, danh mục
ban đầu như:
a. Danh mục Kho vật tư
Danh mục kho vật tư dùng để theo dõi các kho vật tư và thành phẩm. Khi
thiết lập một kho mới, người sử dụng cần phải nhập đầy đủ các thông tin về:
mã kho, tên kho và tài khoản kho.
b. Danh mục Vật tư, hàng hóa
Danh mục vật tư dùng để theo dõi mọi phát sinh và theo dõi tồn kho của
từng vật tư, hàng hóa nhập kho. Khi khai báo một vật tư, hàng hóa người sử
dụng cần nhập các thông tin về: mã vật tư, tên vật tư, nhóm, đơn vị tính, kho
ngầm định, tài khoản kho,…

Kế toán vật tư
82 Bản quyền của MISA JSC
4.3. Các chứng từ đầu vào liên quan
Các chứng từ dùng cho việc hạch toán vật tư bao gồm:
- Phiếu nhập kho.
- Phiếu xuất kho.
Một số mẫu chứng từ điển hình:
Phiếu nhập kho

Kế toán vật tư
Bản quyền của MISA JSC 83
Phiếu xuất kho

