
SỔ TAY LÂM SÀNG
NHI KHOA
N Ă M 2 0 2 3
B S . N G U Y Ễ N P H Ư Ớ C S A N G
T Á C G I Ả

CHẨN ĐOÁN VÀ ĐIỀU TRỊ 1 SỐ BỆNH THƯỜNG GẶP | NGUYỄN PHƯỚC SANG
SỔ TAY LÂM SÀNG NHI KHOA
1
CHẨN ĐOÁN VÀ ĐIỀU TRỊ 1 SỐ BỆNH THƯỜNG GẶP TRÊN LÂM SÀNG
1. VIÊM TIỂU PHẾ QUẢN CẤP
1.1. Công thức chẩn đoán
VIÊM TIỂU PHẾ QUẢN CẤP + MỨC ĐỘ THEO STEPHEN BERMAN + NGHĨ DO + BIẾN
CHỨNG + BỆNH KÈM THEO/BỆNH NỀN
1.2. Điều trị cơ bản
- Nằm đầu cao 300, ngữa nhẹ ra sau
- Thông thoáng mũi bằng NaCl 0,9%
- Thở oxy khi có chỉ định, duy trì SpO2 94-96%
- Hạ sốt: Paracetamol 10-15mg/kg/liều, 4-6 giờ, cho khi sốt.
- Bù dịch:
+ 100 – 110 ml/kg/ngày Trẻ < 6 tháng
+ 80 ml/kg/ngày Trẻ ≥ 6 tháng
+ VTPQ nặng lượng dịch nhập bằng 2/3 nhu cầu trẻ
- Thuốc dãn phế quản khi có chỉ định, không sử dụng thường quy
2. VIÊM PHỔI CỘNG ĐỒNG
2.1. Công thức chẩn đoán
VIÊM PHỔI [ĐỘ NẶNG THEO ARI/…]/THỂ VIÊM PHỔI KHI CLS HỖ TRỢ (VIÊM PHỔI
THUỲ/PHÂN THUỲ/ MÔ KẼ/VIÊM PHẾ QUẢN PHỔI) + NGHĨ TÁC NHÂN/NGUYÊN NHÂN
+ BIẾN CHỨNG (SUY HÔ HẤP CẤP + MỨC ĐỘ/…) + BỆNH KÈM THEO/BỆNH NỀN
2.2. Điều trị cơ bản
- Thở oxy nếu có chỉ định.
- Hạ sốt: 10-15mg/kg/liều, 4-6 giờ, cho khi sốt.
- Kháng sinh:
VIÊM PHỔI TRẺ < 2 THÁNG
+ Ampicillin 200mg/kg/ngày + Gentamycin 5-7,5 mg/kg/ngày (TB or TM); 5-7 ngày.
+ VP rất nặng: Cefotaxime 200mg/kg/ngày TMC chia 3-4 lần + Gentamycin 5-7,5 mg/kg/ngày
(TB or TM).
VIÊM PHỔI TRẺ 2 THÁNG - 5 TUỔI
VP
+ Hàng đầu: Amoxicillin 80-90 mg/kg/ngày chia 3 lần uống.
+ Thay thế:
Amoxicillin+acid clavuranic: 80-90mg/kg/ngày, hoặc
Cephalosporin II (Cefuroxime, cefaclor), III (Cefpodoxime, cefdinir)
Macrolide khi dị ứng với beta-lactam, kém đáp ứng kháng sinh ban đầu, nghi ngờ vi khuẩn
không điểm hình: Erythromycin, Azithromycin.
Thời gian điều trị: 05 ngày
VP nặng
Ampicillin 200mg/kg/ngày (TMC) chia 3-4 lần, hoặc
Ceftriaxone 80mg/kg/ngày (TM or TB) 1 lần/ngày
Thời gian: 7-10 ngày
Đánh giá sau 2-3 ngày, không đỡ hoặc nặng -> VP rất nặng
VP rất nặng
Liệu pháp oxy
Kháng sinh
Oxacillin 200mg/kg/ngày (TM or TB) chia 3-4 lần + Gentamycin 5-7,5mg/kg/ngày (TB or TM) 1
lần/ngày, hoặc
Clindamycin 40mg/kg/ngày chia 3-4 lần/ngày TTM trong 60 phút
MRSA: Vancomycin 60mg/kg/ngày chia 4 lần TTM trong 60 phút
-

CHẨN ĐOÁN VÀ ĐIỀU TRỊ 1 SỐ BỆNH THƯỜNG GẶP | NGUYỄN PHƯỚC SANG
SỔ TAY LÂM SÀNG NHI KHOA
2
VIÊM PHỔI TRẺ > 5 TUỔI
Lựa chọn KS hướng đến phế cầu và VK không điển hình
VP nhẹ - vừa: Macrolide
Erythromycin 40mg/kg/ngày chia 4 lần uống, trong 7-10 ngày, hoặc
Clarithromycin 15mg/kg/ngày chia 2 lần uống, trong 7-10 ngày, hoặc
Azithromycin 10mg/kg/ngày uống 1 lần/ngày, trong 5 ngày
VP nặng: Macrolide + Beta-lactam (Penicillin G hay Ampicillin hay Cephalosporin III TM)
Thay thế: Levofloxacin 8-10mg/kg/ngày 1 lần/ngày (5-16 tuổi), tối đa 750mg/ngày
- Bù dịch
- Dinh dưỡng
- Ho
Siro Astex: < 5 tuổi: 5ml x 3; ≥ 5 tuổi: 10ml x 3
Ho khan: Dextromethorphan (viên 10mg, 15mg; dạng siro 15mg/5ml,..): trẻ < 2 tuổi không dùng,
2-6 tuổi: 7,5mg/6-8 giờ or 15mg/12h ở dạng phóng thích chậm; người lớn hoặc trẻ >12 tuổi: 30mg/6-8 giờ
or 60mg/12h ở dạng phóng thích chậm
Ho đàm: Acetylcystein 200mg (gói): <2 tuổi không dùng, 2-7 tuổi:200mg x2 lần/ngày; >7
tuổi: 200mg x3 lần/ngày
Bromhexin: <2 tuổi: không dùng, 2-6 tuổi:2mg x2 lần/ngày, 6-12 tuổi: 2mg x3
lần/ngày, >12 tuổi: 8mg x3 lần/ngày
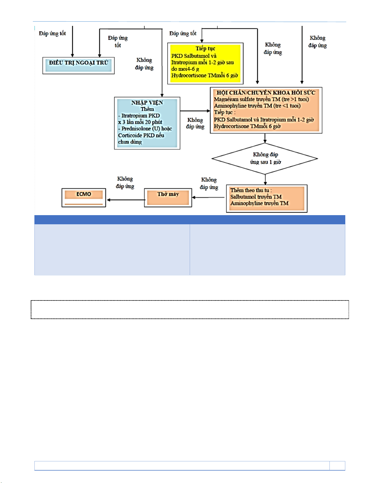
3. HEN PHẾ QUẢN
3.1. Công thức chẩn đoán
CƠN HEN PHẾ QUẢN + MỨC ĐỘ + YẾU TỐ THÚC ĐẨY/NGHĨ DO + BIẾN CHỨNG + BỆNH
KÈM THEO/ HEN PHẾ QUẢN + BẬC + MỨC ĐỘ KIỂM SOÁT HEN + BỆNH NỀN
3.2. Điều trị cơ bản

CHẨN ĐOÁN VÀ ĐIỀU TRỊ 1 SỐ BỆNH THƯỜNG GẶP | NGUYỄN PHƯỚC SANG
SỔ TAY LÂM SÀNG NHI KHOA
3
THUỐC CẮT CƠN
THUỐC NGỪA CƠN
- SABA (short acting beta 2 agonist)
- Ipratropium bromide
- Corticosteroide uống, chích, khí dung liều cao (5-
7 ngày)
- Theophylline TTM
- Sulfate magne
- LABA
- Leucotriene modifier
- ICS (inhaled corticosteroid) liều thấp, trung bình
- Theophylline phóng thích chậm
- Anti-IgE
4. TIÊU CHẢY CẤP
4.1. Công thức chẩn đoán
TIÊU CHẢY CẤP/TIÊU CHẢY KÉO DÀI/HỘI CHỨNG LỴ + DẤU MẤT NƯỚC + NGHĨ
DO/NGUYÊN NHÂN + BIẾN CHỨNG + BỆNH KÈM THEO/BỆNH NỀN
4.2. Điều trị cơ bản
PHÁC ĐỒ A
- Điều trị tại nhà.
Chỉ định:
- Điều trị tiêu chảy tại nhà cho trẻ không mất nước
- Không nguy cơ thất bại đường uống
- Không có các biến chứng khác của tiêu chảy.
Cho trẻ uống thêm dịch (càng nhiều càng tốt nếu trẻ muốn):
- Bú mẹ tăng cường
- ORS giảm áp lực thẩm thấu:
+ < 2 tuổi: 50 – 100ml sau mỗi lần đi tiêu
+ ≥ 2 tuổi: 100 – 200ml sau mỗi lần đi tiêu
- Các dung dịch khác: nước sạch, cháo, súp, nước dừa, nước hoa quả không đường.
- Các dung dịch nên tránh: nước ngọt có đường gây tiêu chảy thẩm thấu, các chất kích thích gây lợi
tiểu,…
Tiếp tục cho trẻ ăn để phòng SDD

CHẨN ĐOÁN VÀ ĐIỀU TRỊ 1 SỐ BỆNH THƯỜNG GẶP | NGUYỄN PHƯỚC SANG
SỔ TAY LÂM SÀNG NHI KHOA
4
PHÁC ĐỒ B
- Điều trị tại cơ sở y tế.
Chỉ định:
- Điều trị mất nước bằng ORS giảm áp lực thẩm thấu, bù dịch bằng đường uống tại cơ sở y tế cho
trẻ có mất nước nhưng không nguy cơ thất bại đường uống và không có biến chứng nặng khác.
Bù dịch bằng ORS giảm áp lực thẩm thấu 75 mL/Kg uống trong 4 giờ
Trẻ < 6tháng không bú mẹ cho uống thêm 100-200ml nước chín trong 4h bù nước. (Đảm bảo chức
năng thận). Ở trẻ sơ sinh không truyền điện giải do thận không thải được (thận ứ nước)
Nếu trẻ có chướng bụng hoặc nôn 4 lần/2-4h hoặc tốc độ thải phân cao (15-20ml/kg/giờ) hoặc tiêu
chảy > 10 lần thì truyền lactate ringer 75ml/kg/4h
- Sau 4 giờ: đánh giá và phân loại lại tình trạng mất nước:
+ Nếu xuất hiện dấu mất nước nặng: điều trị theo phác đồ C
+ Nếu trẻ còn mất nước: tiếp tục bù nước bằng đường uống theo phác đồ B lần 2. Bắt đầu cho trẻ
ăn, uống và tiếp tục đánh giá trẻ thường xuyên hơn.
+ Nếu không còn mất nước: điều trị theo phác đồ A
Thất bại với bù dịch đường uống:
+ Tốc độ đào thải phân cao > 15 ml/kg/h
+ Nôn kéo dài, nôn liên tục (2 -4 giờ)
+ Trẻ không hợp tác, trẻ không uống được do viêm miệng
+ Bụng chướng hơi do liệt ruột cơ năng, sau sử dụng thuốc cầm tiêu chảy
Khi điều trị bằng đường uống thất bại: do tiêu chảy nhiều, ói nhiều, uống kém:
- Uống ORS qua sonde dạ dày nhỏ giọt
- Truyền tĩnh mạch dung dịch Lactate Ringer.
PHÁC ĐỒ C
- Điều trị tại bệnh viện
- Điều trị cho trẻ mất nước nặng
- Bắt đầu truyền TM ngay lập tức. Trong khi thiết lập đường truyền cho uống ORS giảm áp lực
thẩm thấu (Na+ = 75 mEq/L) nếu trẻ còn uống được.
- Dịch truyền được lựa chọn: Dextrose 5% in Lactate Ringer hoặc Lactate Ringer. Nếu không có 2
loại trên dùng Normal Saline.
Cho 100mL/kg dung dịch được lựa chọn chia như sau:
Lúc đầu truyền 30mL/kg trong
Sau đó truyền 70mL/kg trong
< 12 tháng
1 giờ*
5 giờ
≥ 12 tháng
30 phút*
2 giờ 30 phút
* Truyền thêm một lần nữa nếu mạch quay yếu hoặc không bắt được.
- Đánh giá lại mỗi 15-30 phút cho đến khi mạch quay mạnh.
- Nếu tình trạng mất nước không cải thiện cho dịch truyền với tốc độ nhanh hơn, sau đó đánh giá lại mỗi
1 giờ cho đến khi tình trạng mất nước cải thiện.
- Cần lưu ý: 100mL/kg chỉ là lượng dịch bù cho dịch đã mất ở trẻ mất nước nặng > 10% trọng lượng cơ
thể. Do đó, thể tích dịch bù đôi khi cần nhiều hơn để bù cho lượng dịch tiếp tục mất nếu trẻ ói nhiều, tốc
độ thải phân cao.
- Khi truyền đủ lượng dịch truyền đánh giá lại tình trạng mất nước:
+ Nếu vẫn còn dấu hiệu mất nước nặng: truyền lần 2 với số lượng trong thời gian như trên.
+ Nếu cải thiện nhưng còn dấu mất nước: ngưng truyền và cho uống ORS theo phác đồ B nếu hết
thất bại đường uống và không có biến chứng nào khác. Nếu trẻ bú mẹ khuyến khích cho bú thường
xuyên. Tiếp tục bù dịch qua đường TM nếu còn thất bại đường uống và/hoặc còn biến chứng nặng khác.
+ Nếu không còn dấu mất nước: điều trị theo phác đồ A, cho bú mẹ thường xuyên. Theo dõi ít
nhất 6 giờ trước khi cho xuất viện.
- Khi trẻ có thể uống được, thường sau 3-4 giờ đối với trẻ nhỏ, 1-2 giờ đối với trẻ lớn, cho uống ORS
giảm áp lực thẩm thấy 5mL/kg/giờ.

