
46
TẠP CHÍ KHOA HỌC VÀ CÔNG NGHỆ TRƯỜNG ĐẠI HỌC HÙNG VƯƠNG Huỳnh Hiền Hải và ctv.
*Email: huynhhienhai.cs2@ftu.edu.vn
TẠP CHÍ KHOA HỌC VÀ CÔNG NGHỆ
TRƯỜNG ĐẠI HỌC HÙNG VƯƠNG
Tập 11, Số 2 (2025): 46 - 54
HUNG VUONG UNIVERSITY
JOURNAL OF SCIENCE AND TECHNOLOGY
Vol. 11, No. 2 (2025): 46 - 54
Email: tapchikhoahoc@hvu.edu.vn Website: www.jst.hvu.edu.vn
VAI TRÒ CỦA NHẬN THỨC VÀ HÀNH VI TRONG SINH VIÊN
VỀ QUẢN LÝ RÁC THẢI ĐIỆN TỬ: MỘT NGHIÊN CỨU THỰC NGHIỆM
TẠI THÀNH PHỐ HỒ CHÍ MINH
Huỳnh Hiền Hải1*, Lâm Gia Hân2, Nguyễn Đông Duy2,
Nguyễn Thảo Duyên2, Dương Ngọc Gia Hân2, Nguyễn Thị Kiều Ngân2
1Khoa Thương mại, Trường Đại học Công thương Thành phố Hồ Chí Minh,
Thành phố Hồ Chí Minh
2 Bộ môn Kinh doanh và Thương mại quốc tế,
Trường Đại học Ngoại thương - cơ sở II, Thành phố Hồ Chí Minh
Ngày nhận bài: 05/02/2025; Ngày chỉnh sửa: 28/02/2025; Ngày duyệt đăng: 10/03/2025
DOI: https://doi.org/10.59775/1859-3968.255
Tóm tắt
Rác thải điện tử (e-waste) đang gia tăng với tốc độ đáng báo động, trở thành nguy cơ nghiêm trọng đối với
sức khỏe con người và môi trường do chứa các hợp chất độc hại, đặc biệt ở Thành phố Hồ Chí Minh (TP.
HCM). Thông qua việc kết hợp khảo sát định lượng 252 quan sát từ 35 trường đại học và học viện tại TP.HCM.
Mục đích chính của nghiên cứu này là nghiên cứu nhận thức, hành vi xử lý cũng như xác định các rào cản hiện
hữu của sinh viên trong quản lý rác thải điện tử (RTĐT), đồng thời đề xuất khuyến nghị chính sách nhằm nâng
cao hiệu quả quản lý RTĐT. Dữ liệu khảo sát thu thập được phân tích bằng mô hình phương trình cấu trúc bình
phương tối thiểu một phần (PLS-SEM), kiểm định T-test và ANOVA được áp dụng để đo lường sự khác biệt
giữa các nhóm nhân khẩu học về nhận thức và ý định hành vi quản lý RTĐT. Kết quả nghiên cứu cho thấy rằng
truyền thông và các hoạt động cộng đồng góp phần nâng cao nhận thức của sinh viên về quản lý RTĐT, thêm
vào đó nam giới có mức độ hiểu biết về các vấn đề môi trường cao hơn nữ giới, còn những người trẻ tuổi và có
trình độ học vấn cao hơn lại có xu hướng quan tâm nhiều hơn đến môi trường so với nhóm còn lại. Nghiên cứu
đóng góp vào việc đánh giá nhận thức và hành vi của sinh viên và hỗ trợ đề xuất các giải pháp thực tế nhằm thúc
đẩy hoạt động xử lý RTĐT bền vững trong tại các đô thị, đặc biệt tại Thành phố Hồ Chí Minh.
Từ khóa: Nhận thức, hành vi, sinh viên, rác thải điện tử, PLS-SEM.
1. Đặt vấn đề
Trong thời đại số hóa, sự phát triển vượt bậc
của công nghệ đã cải thiện đáng kể chất lượng
cuộc sống, kéo theo nhu cầu sử dụng các thiết
bị điện tử như điện thoại, tivi, máy tính bảng
ngày càng tăng. Theo ITU và UNITAR, năm
2022 toàn cầu đã phát sinh kỷ lục 62 triệu tấn
rác thải điện tử (RTĐT), tăng 82% so với năm
2010, và dự báo sẽ đạt 82 triệu tấn vào năm
2030 [1]. Tại Việt Nam, tốc độ đô thị hóa và
phát triển công nghệ nhanh chóng khiến lượng
RTĐT ngày càng gia tăng. Theo Viện Khoa

47
TẠP CHÍ KHOA HỌC VÀ CÔNG NGHỆ TRƯỜNG ĐẠI HỌC HÙNG VƯƠNG Tập 11, Số 2 (2025): 46 - 54
học và Công nghệ Môi trường, mỗi năm Việt
Nam phát sinh khoảng 100.000 tấn RTĐT,
chủ yếu là đồ gia dụng và thiết bị văn phòng;
riêng rác thải tivi có thể đạt 250.000 tấn vào
năm 2025 [2]. Nghiên cứu tại Cần Thơ cũng
chỉ ra điện thoại và quạt điện là hai thiết bị có
tỷ lệ phát sinh RTĐT cao [3].
Shahabuddin và cộng sự nhấn mạnh vai trò
của luật pháp, nhận thức công chúng và các
chính sách khuyến khích trong quản lý RTĐT
hiệu quả [4], trong khi Lu và cộng sự cảnh báo
về những thách thức trong quản lý RTĐT tại
Trung Quốc [5]. Dù có nhiều nghiên cứu về
RTĐT, song hành vi và nhận thức - đặc biệt ở
nhóm sinh viên - vẫn chưa được nghiên cứu
sâu, nhất là tại đô thị đông dân như TP.HCM.
Nghiên cứu này nhằm xác định các yếu tố ảnh
hưởng đến hành vi quản lý RTĐT của sinh
viên, từ đó hỗ trợ xây dựng chính sách và
chiến lược truyền thông hiệu quả.
2. Cơ sở lý thuyết và phương pháp
nghiên cứu
2.1. Cơ sở lý thuyết về hành vi con người
liên quan đến môi trường
Rác thải điện tử (RTĐT)
bao gồm các linh kiện đã bị
loại bỏ từ thiết bị điện, điện
tử do lỗi thời hoặc hư hỏng.
Việc tái chế RTĐT theo
hướng chính thức được
định hướng bởi mô hình
kinh tế tuần hoàn, nhằm tạo
vòng tuần hoàn xử lý và tái
sử dụng, giảm thiểu nguy
cơ ô nhiễm môi trường [6].
Trong nghiên cứu hành vi
quản lý RTĐT, lý thuyết
Hành vi kế hoạch (TPB)
là một khung lý thuyết phổ
biến, cho rằng ý định hành
vi hình thành từ thái độ,
chuẩn mực chủ quan và nhận thức kiểm soát
hành vi [7, 8]. Cụ thể, thái độ (ATT) phản
ánh niềm tin và đánh giá cá nhân về hành vi;
chuẩn mực chủ quan (SN) là áp lực xã hội
được cảm nhận; và nhận thức kiểm soát hành
vi (PBC) là nhận định về khả năng thực hiện
hành vi [9]. TPB đã được áp dụng thành công
trong nhiều nghiên cứu liên quan đến môi
trường, trong đó có tái chế RTĐT [10, 11].
Bên cạnh đó, mô hình kích hoạt chuẩn mực
(NAM) cũng được xem là khung lý thuyết
phù hợp để phân tích hành vi môi trường,
nhấn mạnh đến vai trò của trách nhiệm đạo
đức và chuẩn mực cá nhân trong việc thúc
đẩy hành vi bảo vệ môi trường [12]. NAM
đã được chứng minh có thể dự đoán hiệu
quả hành vi tái chế của cư dân, điển hình là
nghiên cứu tại thành phố Đài Bắc [13]. Do
đó, nghiên cứu này vận dụng kết hợp TPB và
NAM làm cơ sở lý thuyết để phân tích hành
vi sinh viên trong quản lý RTĐT.
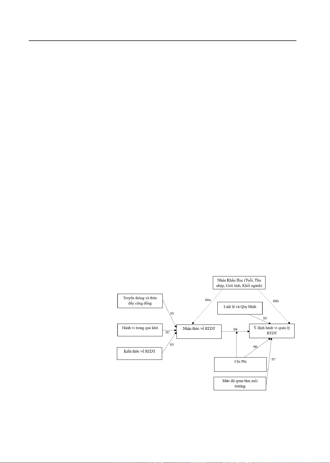
2.2. Mô hình và giả thuyết nghiên cứu
Dựa trên các lý thuyết và nghiên cứu có
liên quan, nhóm tác giả đề xuất mô hình
nghiên cứu trong Hình 1.
Hình 1. Mô hình nghiên cứu đề xuất
Nguồn: Nhóm tác giả, 2025.

48
TẠP CHÍ KHOA HỌC VÀ CÔNG NGHỆ TRƯỜNG ĐẠI HỌC HÙNG VƯƠNG Huỳnh Hiền Hải và ctv.
Theo Wang và cộng sự, việc công khai
thông tin sẽ nâng cao nhận thức của cư dân và
khiến họ sẵn sàng tái chế RTĐT [11]. Trong
bối cảnh Trung Quốc còn thiếu các chương
trình khuyến khích bảo vệ môi trường và
giáo dục về vấn đề này, mức độ nhận thức
về môi trường của người tiêu dùng vẫn còn
hạn chế [16]. Park và cộng sự cũng khẳng
định rằng việc công khai thông tin thường
xuyên sẽ làm tăng tỷ lệ thu gom RTĐT [17].
Từ đó, nghiên cứu này đề xuất: H1: Truyền
thông và thúc đẩy cộng đồng có ảnh hưởng
tích cực đến nhận thức về quản lý RTĐT của
sinh viên.
Theo Ajzen, hành vi trong quá khứ có thể
tạo ra một chuỗi hành động và hình thành
thói quen, từ đó ảnh hưởng đến hành vi trong
tương lai [8]. Ajzen và Fishbein cũng nhấn
mạnh rằng kinh nghiệm hành vi là một trong
những yếu tố quan trọng góp phần hình
thành thái độ, chuẩn mực chủ quan và kiểm
soát hành vi nhận thức. Thông qua sự tiếp
xúc và trải nghiệm thực tế, cá nhân có thể
nhận thức rõ hơn về hậu quả của việc xử lý
sai cách, như ô nhiễm môi trường hay mối
đe dọa đến sức khỏe cộng đồng [18]. Do đó,
nghiên cứu đề xuất: H2: Hành vi trong quá
khứ có ảnh hưởng tích cực đến nhận thức về
quản lý RTĐT của sinh viên.
Kiến thức đầy đủ về quản lý RTĐT là
điều cần thiết đối với người tiêu dùng vì nó
làm tăng ý định tham gia tái chế [19-21].
Echegaray và Hansstein cũng cho rằng kiến
thức là yếu tố chính ảnh hưởng đến hành vi
tái chế RTĐT [22]. Vì vậy, nghiên cứu đề
xuất: H3: Kiến thức về RTĐT có ảnh hưởng
tích cực đến nhận thức về quản lý RTĐT của
sinh viên.
Theo Yang và cộng sự, nhận thức về
môi trường của người tiêu dùng thúc đẩy
các hành vi thân thiện với môi trường [23].
Tương tự, Nguyen và Duong cho rằng nhận
thức môi trường đóng vai trò định hình hành
vi cá nhân, đồng thời giúp họ nhận ra tầm
quan trọng của việc tái chế thiết bị điện tử và
khuyến khích họ tham gia các chương trình
thu gom, xử lý RTĐT đúng cách [24]. Do
đó, nghiên cứu đề xuất: H4: Nhận thức về
môi trường có ảnh hưởng tích cực đến ý định
hành vi tái chế RTĐT của sinh viên.
Theo Nguyen Thi Thu Hong và cộng sự,
nghiên cứu của Xu và cộng sự [25] đã chứng
minh rằng luật pháp và quy định có tác động
tích cực đến ý định tái chế RTĐT của người
dân [7]. Ngoài ra, việc công khai quy định có
thể thu hút sự chú ý của người dân, từ đó tác
động đến hành vi phân loại rác của họ [26].
Vì vậy, nghiên cứu đề xuất: H5: Luật lệ và
quy định có ảnh hưởng tích cực đến ý định
hành vi quản lý RTĐT của sinh viên.
Người tiêu dùng có thể giảm ý định tham
gia tái chế nếu nhận thấy quy trình tái chế
RTĐT chính thức đòi hỏi chi phí cao [11,
27]. Wang và cộng sự cũng cho biết ý định
tái chế của cư dân giảm khi chi phí tăng,
thậm chí có thể từ chối tham gia các chương
trình chính thức nếu phải trả thêm tiền [28].
Từ đó, nghiên cứu đề xuất: H6: Chi phí có
ảnh hưởng tiêu cực đến ý định hành vi quản
lý RTĐT của sinh viên.
Theo lý thuyết Hành động hợp lý của
Fishbein và Ajzen, mức độ quan tâm đến môi
trường có ảnh hưởng lớn đến thái độ và hành
vi của cá nhân đối với các vấn đề môi trường.
Mối quan tâm về môi trường đã được chứng
minh là một yếu tố nền tảng trong các nghiên
cứu về quản lý môi trường [29, 30]. Do đó,
nghiên cứu đề xuất: H7: Mức độ quan tâm
đến môi trường có ảnh hưởng tích cực đến
ý định hành vi quản lý RTĐT của sinh viên.
Theo Abdul-Wahab và Abdo, nhận thức
môi trường của công chúng Oman có liên
quan đến các yếu tố như giới tính, độ tuổi
và trình độ học vấn. Nam giới được cho là

49
TẠP CHÍ KHOA HỌC VÀ CÔNG NGHỆ TRƯỜNG ĐẠI HỌC HÙNG VƯƠNG Tập 11, Số 2 (2025): 46 - 54
có hiểu biết cao hơn nữ giới về vấn đề môi
trường, và những người trẻ tuổi hoặc có trình
độ học vấn cao cũng thể hiện mức độ quan
tâm nhiều hơn [31]. Ishak và Zabil cũng lưu
ý rằng nhận thức có sự khác biệt đáng kể
theo nhân khẩu học như trình độ học vấn và
khu vực cư trú [32]. Từ đó, nghiên cứu này
đề xuất: H8a: Nhân khẩu học làm thay đổi
tác động gián tiếp lên nhận thức về quản lý
RTĐT của sinh viên. H8b: Nhân khẩu học
làm thay đổi tác động gián tiếp đến ý định
hành vi quản lý RTĐT của sinh viên.
2.3. Phương pháp nghiên cứu
Dựa trên các thang đo từ nghiên cứu
trước, nhóm tác giả xây dựng bảng hỏi và
tiến hành điều chỉnh thông qua phỏng vấn
nhóm chuyên gia có kinh nghiệm về hành
vi sinh viên trong quản lý rác thải điện tử
(RTĐT). Bảng hỏi được thiết kế dựa trên
các thang đo đã được hiệu chỉnh về mặt ngữ
nghĩa để phù hợp với bối cảnh sinh viên tại
TP.HCM. Các thang đo sử dụng thang điểm
Likert 5 mức, bao gồm: Ý định hành vi quản
lý RTĐT [7]; Nhận thức RTĐT [7]; Truyền
thông thúc đẩy cộng đồng [12]; Mức độ quan
tâm đến môi trường [11]; Hành vi trong quá
khứ [7]; Kiến thức về RTĐT [12]; Luật lệ và
quy định [7]; Chi phí tái chế [7]. Việc thiết
kế bảng hỏi nhằm đo lường chính xác hành
vi và ý định quản lý RTĐT, từ đó đề xuất
các giải pháp phù hợp. Mẫu nghiên cứu gồm
sinh viên từ 35 trường đại học, học viện tại
TP.HCM, được chọn theo phương pháp lấy
mẫu ngẫu nhiên giản đơn. TP.HCM là trung
tâm kinh tế - giáo dục lớn của cả nước, quy
tụ lượng sinh viên đông đảo từ nhiều tỉnh
thành. Khảo sát được tiến hành từ ngày 01/01
đến 15/01/2025, thu về 404 bảng trả lời; sau
khi sàng lọc, có 252 bảng hợp lệ được sử
dụng. Bảng hỏi gồm 32 câu hỏi chính. Theo
Bagozzi và Yi [34], với số câu hỏi trên, mẫu
tối thiểu là 150. Dữ liệu được phân tích bằng
mô hình PLS-SEM; T-test và ANOVA được
sử dụng để kiểm định sự khác biệt giữa các
nhóm nhân khẩu học về nhận thức và ý định
hành vi quản lý RTĐT.
3. Kết quả nghiên cứu và thảo luận
3.1. Kết quả đánh giá thang đo
Để đánh giá độ tin cậy của thang đo
nghiên cứu, nhóm tác giả sử dụng 2 chỉ số
chính là Cronbach’s alpha (Ca) và Composite
Reliability (CR). Trong đó, Ca có giá trị thay
đổi từ 0,672 đến 0,882 đều tương đương hoặc
lớn hơn mức 0,7 [34], cho thấy các thang đo
trong nghiên cứu là đáng tin cậy. Chỉ số CR có
giá trị thay đổi trong khoảng 0,812 đến 0,910
cho thấy thang đo của nhóm đã đạt mức yêu
cầu. Để kiểm tra giá trị hội tụ có thể dựa vào
chỉ số phương sai trung bình được trích AVE
(Average Variance Extracted). Kết quả của chỉ
số AVE cho ra đều trên mức 0,5 đủ để xác
định được giá trị hội tụ là đạt yêu cầu, ngoại
trừ biến KTRT chỉ gần đạt mức quy định là
0,48. Điều này cho thấy giá trị phân kỳ của
biến dường như chưa thật sự hiệu quả nhưng
khi xét đến giá trị nội dung mà biến mang lại
có thể cân nhắc về độ uy tín của biến.
Bảng 3. Mô hình đo lường
Biến số Ca CR AV E
CPTC 0,773 0,867 0,686
HVTQK 0,814 0,871 0,629
KTRT 0,787 0,846 0,480
LLQD 0,672 0,812 0,598
NTRT 0,851 0,910 0,771
QTMT 0,715 0,840 0,636
TTTD 0,882 0,910 0,628
YDQL 0,799 0,869 0,624
Ghi chú: CPTC là chi phí tái chế, HVTQK là hành vi trong
quá khứ, KTRT là kiến thức về RTĐT, LLQD là luật lệ và
quy định, NTRT là nhận thức về RTĐT, QTMT là mức độ
quan tâm đến môi trường, TTTD là truyền thông thúc đẩy
cộng đồng và YDQL là ý định hành vi quản lý RTĐT.

50
TẠP CHÍ KHOA HỌC VÀ CÔNG NGHỆ TRƯỜNG ĐẠI HỌC HÙNG VƯƠNG Huỳnh Hiền Hải và ctv.
Để kiểm tra giá trị phân biệt, nhóm tác giả
đã sử dụng giá trị AVE của biến số này trong
mối tương quan các biến số khác (tiêu chuẩn
Fornell - Larcker). Tiếp theo, nhóm phân tích
thấy kết quả các căn bậc hai của AVE lớn hơn
hệ số tương quan với các biến số khác, điều
này chứng tỏ ra giá trị phân biệt của thang đo
được đảm bảo (Bảng 4).
Bảng 4. Tương quan giá trị AVE của các thang đo (cấp 2)
CPTC HVTQK KTRT LLQD NTRT QTMT TTTD YDQL
CPTC 0,828
HVTQK 0,160 0,793
KTRT 0,250 0,371 0,693
LLQD 0,266 0,213 0,526 0,774
NTRT 0,273 0,220 0,530 0,472 0,878
QTMT 0,224 0,294 0,469 0,509 0,466 0,797
TTTD 0,253 0,167 0,554 0,572 0,614 0,562 0,793
YDQL 0,286 0,343 0,427 0,449 0,511 0,505 0,495 0,790
Ghi chú: CPTC là chi phí tái chế, HVTQK là hành vi trong quá khứ, KTRT là kiến thức về RTĐT, LLQD là luật lệ và quy
định, NTRT là nhận thức về RTĐT, QTMT là mức độ quan tâm đến môi trường, TTTD là truyền thông thúc đẩy cộng đồng
và YDQL là ý định hành vi quản lý RTĐT.
Bảng 4 trình bày tương quan giá trị AVE
(Average Variance Extracted) giữa các thang
đo cấp 2 trong mô hình nghiên cứu. Các giá
trị trên đường chéo chính (in đậm) thể hiện
AVE của từng thang đo, cho thấy mức độ
phương sai trung bình được giải thích bởi các
biến quan sát trong mỗi thang đo. Các giá trị
ngoài đường chéo chính thể hiện tương quan
giữa các thang đo, cho thấy mức độ tương
quan giữa các khái niệm. Nhìn chung, các
giá trị AVE đều cao (trên 0,5), cho thấy các
thang đo có độ tin cậy và giá trị hội tụ tốt.
Các tương quan giữa các thang đo cũng cho
thấy mối quan hệ giữa các khái niệm trong
mô hình.
3.2. Đánh giá mô hình cấu trúc
Sau khi tiến hành đánh giá thang đo thông
qua kiểm định độ tin cậy, giá trị hội tụ và giá
trị phân biệt, nhóm nghiên cứu đã áp dụng
mô hình PLS-SEM để kiểm định mối quan
hệ giữa các biến, Kết quả phân tích từ phần
mềm SmartPLS được trình bày ở Hình 2.
Kết quả nghiên cứu cho thấy nhận thức
quản lý RTĐT (NTRT) là khái niệm bậc 2
gồm ba thành phần: truyền thông và thúc
đẩy cộng đồng (TTTD), kiến thức RTĐT
(KTRT) và hành vi trong quá khứ (HVTQK).
Trong đó, TTTD có ảnh hưởng mạnh nhất
đến NTRT (β = 0,465, p < 0,001), tiếp theo
là KTRT (β = 0,254, p < 0,001), còn HVTQK
không có ý nghĩa thống kê (β = 0,048, p =
0,281). Do đó, giả thuyết H1 và H3 được
chấp nhận, H2 bị bác bỏ. Điều này cho thấy
giới trẻ có thể thay đổi nhận thức nhanh
chóng và có ý thức cao về môi trường, trong
khi hành vi tiêu dùng trong quá khứ ít có ảnh
hưởng đáng kể.
Phát hiện này phù hợp với nghiên cứu của
Michael và Hungund, khi các tác giả nhấn
mạnh vai trò của truyền thông và công khai
thông tin trong việc nâng cao nhận thức và
tăng tỷ lệ thu gom RTĐT [11, 12]. Trong bối
cảnh thiếu chương trình giáo dục môi trường
và chính sách khuyến khích [16], kết quả
phản ánh sự thiếu hụt thông tin chính thống
về RTĐT. Ngoài ra, TTTD còn tác động gián
tiếp đến ý định hành vi (YDQL) thông qua
vai trò trung gian của NTRT (Indirect Effect
= 0,134), cho thấy chính sách truyền thông

