
Bài III: Nới Rộng Khái Niệm
Concept Fan (tạm dich Nới Rộng Khái Niệm):
Concept Fan là một cách để tìm ra các tiếp cận mới về một vấn đề khi mà tất cả các phương
án giải quyết hiển nhiên khác không còn dùng được. Phương pháp này triển khai nguyên tắc
"lui một bước" (khi hổ vồ mồi thì chúng cũng lui lai để có thế nhảy vọt?!!!) để nhận được tầm
nhìn rộng hơn. Như vậy, phương pháp này không khác gì một người khi đứng quá gần với
một bức tranh thì sẽ khó lãnh hôi đươc toàn bộ nội dung cuả nó mà cách tốt nhất là đứng lui
ra xa hơn để tầm ngắm nhìn được xa và rộng hơn.
Lịch sử cuả Khái niệm:
Khái niệm về concept fan đầu tiên được nêu lên bởi Edward de Bono trong quyển sách
"Serious Creativity: Using the Power of Lateral Thinking to Create New Ideas" (tạm dịch --
Sáng tạo thực sự: Xử dụng Tư Duy Dịnh Hướng để Tạo các Phát Kiến) xuất bản lần đầu
tiên vào tháng năm 1992 ấn bản Anh ngữ)
Các bước tiến hành:
Khi bắt đầu, vẽ 1 khung khép kín ở giưã cuả một miếng giấy khổ lớn. viết xuống (một cách
ngắn gọn) vấn đề mà bạn đang tìm cách giải quyết. Bên phải cuả khung vẽ ra những nửa
đường thẳng (nối với khung và hướng ra xa như các rẽ quạt -- đây cũng là lí do tên gọi cuả
phương pháp là concept fan). Mỗi nửa đường thẳng như vậy sẽ đại diện cho một lời giải
khả dĩ cho vấn đề này. (Xem ví du bằng hình)

Hình1: Bước thứ nhất
Có thể rằng các ý kiến mà bạn có thì không khả thi hay chưa hoàn toàn giải quyết triệt để
vấn đề. Nếu thế, có thể lùi lại một bước để tạo cái nhìn tổng quát hơn cho vấn đề
Bước này tiến hành bằng cách vẽ thêm 1 khung khép kín ở ngay bên trái cuả vòng tròn đầu
tiên, và viết vào đó định nghiã rộng hơn. Liên kết hai khung bằng một mùi tên chỉ vào
khung mới lập nên
Hình2: Nới rộng định nghiã cuả vấn đề dùng concept fan
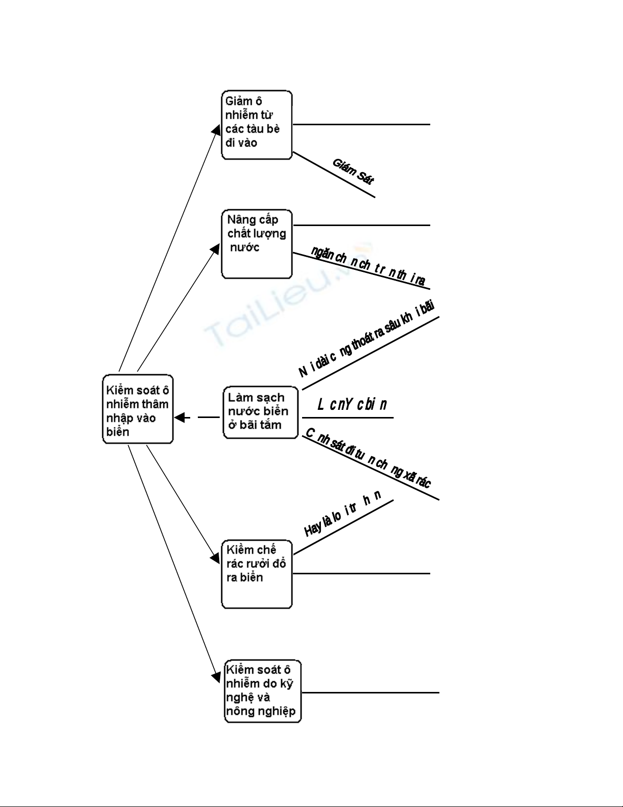
Sử dụng ý mới này như là điểm xuất phát cho các ý kiến mới

Ng ng th i d u & rác ư ả ầ
đ ra t các h i c ngổ ừ ả ảđđ
Nâng c p x lí n c th iấ ử ướ ảN
Kéo dài th i gian các ờ
th này đ c tha raứ ượ ỉt
giám sát nưc sông đ raớ ổcc

Hình3: Phát triển các ý mới từ định nghiã được nới rộng hơn cuả vấn đề
Nếu như ý niệm mới này cũng chưa đủ, bạn có thể bước lui thêm một lần nưã để nới rộng
hơn ý kiến (và có thể lập lại nhiều lần,...)

Ng ng th i d u & rác ư ả ầ
đ ra t các h i c ngổ ừ ả ảđđ
Nâng c p x lí n c th iấ ử ướ ảN
Kéo dài th i gian các th ờ ứ
này đ c tha raượ ỉnn
giám sát nưc sông đ raớ ổcc

