
1/6
BỘ NÔNG NGHIỆP VÀ PHÁT TRIỂN NÔNG THÔN
CỤC QUẢN LÝ XÂY DỰNG CÔNG TRÌNH
QUY TRÌNH
THẨM ĐỊNH BÁO CÁO KINH TẾ KỸ THUẬT,
DỰ ÁN ĐẦU TƯ
Mã số: QLXDCT/QT-01-02
Ban hành lần 2 ngày 05/01/2009
Soạn thảo Kiểm tra Phê duyệt
Họ tên Nguyễn Hoài Nam Vũ Văn Đại Hoàng Tuấn
Chức danh Phó Chánh Văn
phòng
Q.Trưởng phòng
Thẩm định ĐTCT Phó Cục trưởng
Chữ ký

Quy trình thẩm định báo cáo kinh tế kỹ thuật, DAĐT QLXDCT /QT-01-02
Lần ban hành 2 2/6
TÓM TẮT NỘI DUNG SỬA ĐỔI
Lần
ban
hành
Ngày ban
hành Mục sửa đổi Nội dung sửa đổi
2 05/01/2009 5.2.5 Thời gian xử lý hồ sơ
- Đối với Báo cáo kinh tế kỹ thuật: 20 ngày kể từ
khi hồ sơ được xác định là hợp lệ.
- Đối với Dự án đầu tư: 20 ngày kể từ khi hồ sơ
được xác định là hợp lệ.

Quy trình thẩm định báo cáo kinh tế kỹ thuật, DAĐT QLXDCT /QT-01-02
Lần ban hành 2 3/6
QUY TRÌNH
THẨM ĐỊNH BÁO CÁO KINH TẾ KỸ THUẬT,
DỰ ÁN ĐẦU TƯ
1. Mục đích
Quy trình này thống nhất trình tự thẩm định Báo cáo kinh tế kỹ thuật, thẩm định
Dự án đầu tư tại Cục Quản lý xây dựng công trình
2. Phạm vi áp dụng:
- Quy trình áp dụng đối với hoạt động thẩm định Báo cáo kinh tế kỹ thuật, thẩm
định Dự án đầu tư.
- Quy trình không áp dụng đối với hoạt động thẩm định Báo cáo kinh tế kỹ thuật,
thẩm định Dự án đầu tư các dự án sử dụng vốn sự nghiệp.
3. Tài liệu viện dẫn
- Luật xây dựng;
- Nghị định số 16/2005/NĐ-CP ngày 07/02/2005 của Chính phủ về quản lý các dự
án đầu tư xây dựng;
- Thông tư số 08/2005/TT-BXD ngày 06/05/2005 của Bộ Xây dựng về Hướng dẫn
một số nội dung về lập, thẩm định, phê duyệt dự án đầu tư xây dựng công trình và
xử lý chuyển tiếp thực hiện Nghị định số 16/2005/NĐ-CP ngày 07/02/2005 của
Chính phủ;
- Nghị định số 112/2006/NĐ-CP ngày 29/09/2006 của Chính phủ về sửa đổi, bổ
sung một số điều của Nghị định số 16/2005/NĐ-CP ngày 07/02/2005 của Chính
phủ về quản lý các dự án đầu tư xây dựng;
- Các văn bản khác liên quan đến XDCB.
4. Thuật ngữ, định nghĩa, viết tắt:
- XDCB: Xây dựng cơ bản
- Cục QLXDCT: Cục Quản lý xây dựng công trình.
- KHTH: Phòng Kế hoạch – Tổng hợp
- Bộ: Bộ Nông nghiệp và phát triển nông thôn
- BLĐ: Ban lãnh đạo Cục Quản lý xây dựng công trình;
- Phòng TĐ: Phòng Thẩm định đầu tư công trình;
- Phòng CĐDT: Phòng Chế độ - Dự toán
- Khách hàng: được hiểu là chủ đầu tư, tư vấn nộp hồ sơ để Cục QLXDCT thẩm
định.
5. Nội dung quy trình:
5.1 Trình tự thực hiện thẩm định báo cáo kinh tế kỹ thuật, DAĐT
(xem trang sau)

Quy trình thẩm định báo cáo kinh tế kỹ thuật, DAĐT QLXDCT /QT-01-02
Lần ban hành 2 4/6
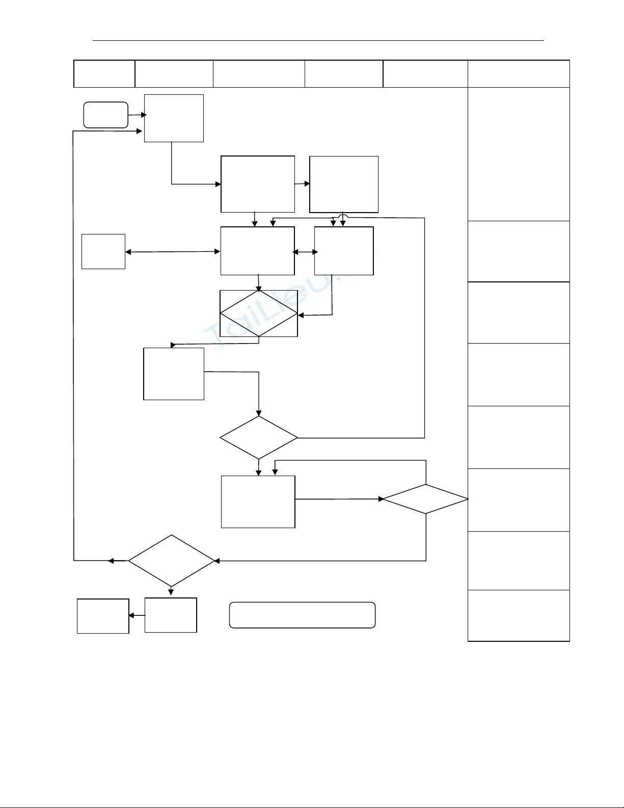
Khách
hàng
Bộ phận tiếp
nhận
Phòng
Thẩm định
Phòng
Chế độ-DT
Lãnh đạo Cục
QLXDCT
Tài liệu, mẫu biểu
liên quan
Danh mục hồ sơ;
Phiếu xử lý hồ sơ
Theo mục 3;
Phiếu xử lý hồ sơ
Thông tư số
08/2005/TT-BXD;
Công văn làm việc
với khách hàng;
Xem 5.2.1
Công văn
Phiếu xử lý hồ sơ
Báo cáo kết quả thẩm
định;
Sổ giao nhận hồ sơ;
Quyết định phê duyệt
Phiếu xử lý hồ sơ
Phiếu xử lý hồ sơ
5.2 Diễn giải:
5.2.1 Nhận hồ sơ:
- Bộ phận tiếp nhận hồ sơ kiểm tra hồ sơ của khách hàng theo Danh mục hồ sơ tối
thiểu của phòng chuyên môn đưa xuống (Danh mục này phải được sự chấp thuận
của lãnh đạo).
N
hận hồ sơ và
chuyển phòng
CĐDT phần tổng
mức đầu tư& kinh
tế
Yêu cầu
Nhận hồ sơ
từ phòng Thẩm
định
Nhận và kiểm
tra sơ bộ hồ sơ
theo Danh
mục hồ sơ
Thẩm định hồ sơ
về:
- Thủ tục pháp lý;
- Thiết kế cơ sở
Thẩm định hồ
sơ về tổng
mức đầu tư và
kinh tế
- Báo cáo kết quả
thẩm định,
- Dự thảo quyết
định phê duyệt
Kiểm tra
Đóng dấu,
vào sổ;
Lưu hồ sơ
Nhận kết
quả Lưu hồ sơ
Đạt
Trình Bộ
duyệt
Gửi hồ sơ xin ý
kiến của Bộ
và/hoặc các ban
ngành liên quan
Tập hợp
kết quả
Nhận ý
ki
ế
n
Đạt
Không đạt
Bổ xung
hồ sơ
Không đạt
Không đạt

Quy trình thẩm định báo cáo kinh tế kỹ thuật, DAĐT QLXDCT /QT-01-02
Lần ban hành 2 5/6
- Hồ sơ sau khi được nhận tại phòng chuyên môn, Trưởng hoặc Phó phòng sẽ phân
công cho cán bộ trong phòng thực hiện. Trường hợp Trưởng hoặc Phó phòng đi
vắng, cán bộ nhận hồ sơ có trách nhiệm thông báo với Trưởng hoặc Phó phòng để
kịp thời phân công cán bộ thực hiện.
- Cán bộ được phân công thực hiện tiến hành kiểm tra sơ bộ tính đầy đủ của hồ sơ
trước khi tiến hành thẩm định, trường hợp hồ sơ cần bổ sung thêm, thì cán bộ thực
hiện có thể liên hệ trực tiếp với khách hàng để yêu cầu bổ sung hồ sơ đầy đủ.
5.2.2 Tập hợp kết quả:
Khi đã tập hợp được kết quả thẩm định, Trưởng hoặc Phó phòng xem các thông tin
có được để kịp thời đưa ý kiến xử lý.
Kết quả thẩm định sẽ được gửi Bộ hoặc các ban ngành liên quan để lấy ý kiến.
Dựa trên các ý kiến có được, phòng Thẩm định có thể yêu cầu khách hàng chỉnh
sửa, bổ sung để hoàn thiện hồ sơ trước khi trình Bộ hoặc tiến hành làm báo cáo kết
quả thẩm định và dự thảo quyết định phê duyệt để trình Bộ.
5.2.3 Kiểm tra
Báo cáo kết quả thẩm định và dự thảo quyết định phê duyệt trình Bộ sẽ được Lãnh
đạo Cục QLXDCT xem trước khi gửi đi.
5.2.4 Trình Bộ duyệt:
Sau khi trình Bộ duyệt, trường hợp Bộ không duyệt và yêu cầu thẩm định lại, thì
việc liên hệ với khách hàng để yêu cầu bổ sung, chỉnh sửa hồ sơ sẽ được cán bộ xử
lý trực tiếp liên hệ với khách hàng.
5.2.5 Thời gian xử lý hồ sơ:
- Đối với Báo cáo kinh tế kỹ thuật: 20 ngày kể từ khi hồ sơ được xác định là hợp
lệ.
- Đối với Dự án đầu tư: 20 ngày kể từ khi hồ sơ được xác định là hợp lệ.
6. Hồ sơ:
STT Tên hồ sơ Trách nhiệm lưu Thời gian lưu Phương
pháp lưu
1
Bộ hồ sơ thẩm định
(theo danh mục hồ
sơ) bao gồm cả kết
quả thẩm định và
quyết định phê
duyệt
Phòng Thẩm định
Tùy theo tính
chất của dự
án (lưu theo
quy định hiện
hành)
Bản chính
2 Sổ giao nhận hồ sơ Bộ phận tiếp nhận
3 Phiếu xử lý hồ sơ

