
TIÊU CHUẨN QUỐC GIA
TCVN ISO 22006:2013
ISO 22006:2009
HỆ THỐNG QUẢN LÝ CHẤT LƯỢNG - HƯỚNG DẪN ÁP DỤNG TCVN ISO 9001:2008 TRONG
NGÀNH TRỒNG TRỌT
Quality management systems - Guidelines for the application of ISO 9001:2008 to crop
production
Lời nói đầu
TCVN ISO 22006:2013 hoàn toàn tương đương với ISO 22006:2009;
TCVN ISO 22006:2013 do Ban kỹ thuật tiêu chuẩn quốc gia TCVN/TC 176 Quản lý chất lượng và
đảm bảo chất lượng biên soạn, Tổng cục Tiêu chuẩn Đo lường Chất lượng đề nghị, Bộ Khoa học
và Công nghệ công bố.
Lời giới thiệu
Tiêu chuẩn này đưa ra hướng dẫn để hỗ trợ việc áp dụng TCVN ISO 9001:2008[1] vào hoạt động
của trang trại trồng trọt.
Trong phạm vi của tiêu chuẩn này, hệ thống quản lý chất lượng là cách thức quản lý hoạt động
của một trang trại. Mục đích cuối cùng của việc áp dụng TCVN ISO 9001:2008[1] trong tổ chức
trang trại cần là sự kết hợp giữa cải tiến việc thực hiện, các kết quả tài chính và sự tin cậy, thỏa
mãn của khách hàng. Các chủ trang trại cần tập trung vào những vấn đề thực tế và công việc để
thực hiện một hệ thống quản lý chất lượng với những kết quả trên. Hệ thống quản lý chất lượng
được xây dựng từ những hoạt động hiện hữu và không nên gây ra quá nhiều thủ tục giấy tờ và
thiếu linh hoạt. Hệ thống quản lý chất lượng không chỉ dành cho hoạt động của trang trại lớn.
Hướng dẫn trong tiêu chuẩn này cũng phù hợp với hoạt động của trang trại nhỏ. Những điều
chỉnh trong việc thực hiện và diễn giải tiêu chuẩn này có thể cần thiết cho hoạt động của trang
trại nhỏ. Khi có các nỗ lực liên quan đến việc thực hiện TCVN ISO 9001:2008[1] thì mục đích cuối
cùng là đạt được lợi ích ròng.
Tiêu chuẩn này quy định tập hợp các hoạt động cần có; tuy nhiên, tiêu chuẩn không quy định
cách thức thực hiện chúng. Việc liệt kê tất cả các tổ chức trạng thái trên một lưu đồ dòng chảy
giúp xác định xem những hoạt động này có phù hợp với nhau hoặc một số khía cạnh có cần
được thay đổi để làm các quá trình vận hành tốt hơn. TCVN ISO 9001[1] và TCVN ISO 9004[3]
dựa trên tám nguyên tắc quản lý - hướng vào khách hàng, sự lãnh đạo, sự tham gia của mọi
người, cách tiếp cận theo quá trình, cách tiếp cận hệ thống đối với quản lý, cải tiến liên tục, quyết
định dựa trên sự kiện và mối quan hệ cùng có lợi với nhà cung ứng - tất cả những nguyên tắc
này đều có thể được sử dụng để cải tiến việc thực hiện trong hoạt động của trang trại.
Tiêu chuẩn này không bao gồm các yêu cầu cụ thể đối với những hệ thống quản lý khác như hệ
thống liên quan đến an toàn thực phẩm, môi trường hay an toàn và sức khỏe nghề nghiệp và
không hàm ý rằng tổ chức trang trại phải áp dụng các hệ thống quản lý an toàn thực phẩm, môi
trường hay an toàn và sức khỏe nghề nghiệp.
Mức độ phức tạp của tài liệu, hồ sơ, đào tạo, ... phụ thuộc vào:
a) số lượng người làm việc hay tham gia vào tổ chức trang trại, cả thường xuyên và theo mùa
vụ;
b) kỹ năng hoặc năng lực cần thiết để thực hiện nhiệm vụ;
c) mức độ phức tạp của các quá trình;
d) số lượng các quá trình riêng biệt;
e) loại hình và mức độ phức tạp của các công cụ và thiết bị sử dụng.

Một hệ thống quản lý chất lượng không dẫn đến cải tiến quá trình công việc hay chất lượng sản
phẩm hoặc dịch vụ. Nó là một phương tiện để đạt được các mục tiêu của tổ chức trang trại.
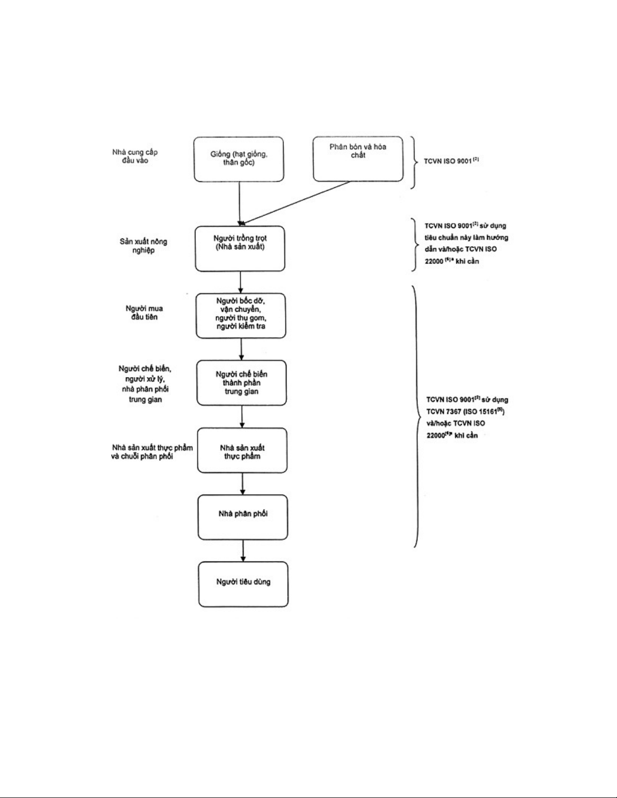
Giản đồ của hệ thống quản lý chất lượng trong chuỗi cung ứng thực phẩm được nêu trong Hình
1.
CHÚ THÍCH: TCVN ISO 9001:2008[1] và TCVN ISO 22000:2007[6] có thể được sử dụng để chứng
nhận. Tiêu chuẩn này và TCVN 7367 (ISO 15161) không nhằm mục đích chứng nhận.
a Các yêu cầu quy định trong TCVN ISO 22000[6] bao gồm những yêu cầu trong kế hoạch phân
tích mối nguy và điểm kiểm soát trọng yếu (HACCP).
Hình 1 - Ví dụ: hệ thống quản lý chất lượng trong chuỗi cung ứng thực phẩm
Hướng dẫn được đưa ra để làm rõ các điều của tiêu chuẩn.

Ví dụ được sử dụng khi có thể giúp hiểu rõ các yêu cầu. Việc trao đổi thông tin một cách hiệu lực
và sự quen thuộc với tất cả các phần trong tổ chức trang trại có thể là tất cả những gì cần thiết.
Khi đọc TCVN ISO 9001:2008[1], một số từ và cụm từ nhất định có ý nghĩa riêng. Giải thích của
một số từ quan trọng được nêu dưới đây.
Phải Từ này chỉ nghĩa vụ thực hiện một yêu cầu để chứng tỏ hệ thống quản lý chất lượng
có hiệu lực.
Cần/có thể Những từ này không được hiểu như là các yêu cầu, mà là các khuyến nghị hoặc sự
cho phép
Thích hợp Từ này có nghĩa là tổ chức có thể quyết định cách thức áp dụng các yêu cầu đối với
tổ chức trang trại. Trong một số trường hợp, tổ chức có thể quyết định không áp
dụng tiêu chuẩn này đối với tổ chức trang trại (xem các loại trừ ở 1.2).
CHÚ THÍCH: Trong tiêu chuẩn này từ "thích hợp" và "phù hợp" cũng được sử dụng để chỉ ra khi
nào cần những quyết định này. Từ"thỏa đáng" được sử dụng để chỉ ra các hành động, các quyết
định ... thỏa mãn đầy đủ các yêu cầu.
Bộ tiêu chuẩn TCVN ISO 22000 tập trung vào thực phẩm, thức ăn chăn nuôi và chuỗi cung ứng
liên quan, tại thời điểm công bố bao gồm:
- TCVN ISO 22000[6] là tiêu chuẩn về hệ thống quản lý an toàn thực phẩm đối với ngành công
nghiệp sản xuất và phân phối thực phẩm, được xây dựng trên cơ sở HACCP và các điều kiện
tiên quyết của nó. TCVN ISO 22000 bao gồm các điểm kiểm soát trọng yếu trong các quá trình
sản xuất, chế biến và phân phối thực phẩm liên quan đến an toàn thực phẩm;
- TCVN 7367 (ISO 15161[4]), là một tài liệu hướng dẫn về việc áp dụng TCVN ISO 9001:2000[1]
trong ngành công nghiệp thực phẩm và đồ uống;
- TCVN ISO/TS 22003[7] là tài liệu yêu cầu đối với các tổ chức cung cấp các dịch vụ đánh giá hệ
thống quản lý an toàn thực phẩm;
- TCVN ISO/TS 22004[8] đưa ra hướng dẫn trong việc áp dụng TCVN ISO 22000:2007;
- TCVN ISO/TS 22005[9], được dùng làm công cụ cho việc xác định nguồn gốc, có thể được phối
hợp trong bối cảnh một hệ thống quản lý rộng lớn hơn (như TCVN ISO 9001:2008[1]);
- TCVN ISO 22006 (tiêu chuẩn này), không nhằm mục đích lặp lại các yêu cầu của TCVN ISO
22000.
Tiêu chuẩn này được thiết kế để diễn giải cách thức áp dụng TCVN ISO 9001:2008[1] trong trồng
trọt (thực phẩm, thức ăn chăn nuôi và các sản phẩm trồng trọt phi thực phẩm). Tiêu chuẩn này
không thiết lập bất kỳ các yêu cầu nào, cũng không bổ sung hoặc thay đổi các yêu cầu trong
TCVN ISO 9001:2008[1]. Tiêu chuẩn này đưa ra sự hỗ trợ việc áp dụng TCVN ISO 9001:2008[1].
Tiêu chuẩn này bao gồm các yêu cầu của TCVN ISO 9001:2008[1] trong phần đóng khung. Các
đoạn hướng dẫn cụ thể đối với hoạt động trồng trọt nông nghiệp phía dưới các yêu cầu được
đóng khung không được sử dụng làm các yêu cầu, cũng không nhằm áp dụng cho tất cả mọi tổ
chức trang trại. Ngoài ra, phần trợ giúp (xem ví dụ dưới đây) bao gồm hướng dẫn hoặc gợi ý
được nêu khi thích hợp.
TRỢ GIÚP: Các điều của TCVN ISO 9001:2008[1] được viết để thích ứng với một phạm vi rộng
các hoạt động và quy mô của tổ chức. Phần trợ giúp được lập để giúp hiểu rõ TCVN ISO
9001:2008[1] trong trồng trọt. Những đoạn trợ giúp này được thiết kế đặc biệt để hỗ trợ các điều
được lựa chọn trong toàn bộ tiêu chuẩn. Các đoạn trợ giúp có thể có giá trị đặc biệt khi liên quan
đến các yêu cầu của TCVN ISO 9001:2008[1] đối với sự đa dạng của các tổ chức trang trại bao
gồm các hoạt động lớn, nhỏ, được cơ giới hóa hoặc lao động chuyên sâu. Các từ TRỢ GIÚP
được viết hoa và in đậm để phân biệt với các nội dung khác được nêu trong tiêu chuẩn này.
Tiêu chuẩn này nhất quán với các yêu cầu của TCVN ISO 22000[6] và TCVN ISO/TS 22005[9]; nó
không nhằm mục đích lập lại yêu cầu của các tiêu chuẩn đã được công bố trên. Tiêu chuẩn này
không phải là tài liệu hướng dẫn áp dụng TCVN ISO 22000[6] hay TCVN ISO/TS 22005[9].

Tiêu chuẩn này đưa ra hướng dẫn cho người trồng trọt để hỗ trợ chuẩn bị chứng nhận hoặc tự
công bố theo TCVN ISO 9001:2008[1]. Nội dung của tiêu chuẩn này không bao gồm các yêu cầu
liên quan đến chứng nhận và đăng ký. Tiêu chuẩn này không nhằm thay thế cho TCVN ISO
9004:2011[2] mà nhằm cải tiến việc thực hiện. Việc sử dụng tiêu chuẩn này không yêu cầu sử
dụng TCVN ISO 9004:2011[2].
0.1. Khái quát
TCVN ISO 9001:2008, Hệ thống quản lý chất lượng - Các yêu cầu
Chấp nhận một hệ thống quản lý chất lượng nên là một quyết định chiến lược của tổ chức. Việc
thiết kế và áp dụng hệ thống quản lý chất lượng của tổ chức phụ thuộc vào
a) môi trường của tổ chức, các thay đổi và những rủi ro trong môi trường đó,
b) các nhu cầu khác nhau,
c) các nhu cầu riêng biệt,
d) các sản phẩm cung cấp,
e) các quá trình được sử dụng,
f) quy mô và cơ cấu của tổ chức.
Mục đích của tiêu chuẩn này không nhằm dẫn đến sự đồng nhất về cấu trúc của các hệ thống
quản lý chất lượng hoặc sự đồng nhất của hệ thống tài liệu.
Các yêu cầu của hệ thống quản lý chất lượng quy định trong tiêu chuẩn này bổ sung cho các yêu
cầu đối với sản phẩm. Thông tin ở "Chú thích" là để hướng dẫn hiểu đúng hoặc làm rõ các yêu
cầu cần chú thích.
Tiêu chuẩn này có thể được sử dụng cho nội bộ và tổ chức bên ngoài, kể cả các tổ chức chứng
nhận, để đánh giá khả năng đáp ứng các yêu cầu của khách hàng, các yêu cầu luật định và chế
định áp dụng cho sản phẩm cũng như các yêu cầu riêng của tổ chức.
Các nguyên tắc quản lý chất lượng nêu trong TCVN ISO 9000 và TCVN ISO 9004 đã được xem
xét khi xây dựng tiêu chuẩn này.
Hướng dẫn: TCVN ISO 9001:2008[1] quy định các yêu cầu đối với hệ thống quản lý chất lượng.
Khi thực hiện TCVN ISO 9001:2008[1] và sử dụng các hướng dẫn trong tiêu chuẩn này, tổ chức
nên xem xét và vận dụng thông tin thích hợp [ví dụ các yêu cầu luật định và chế định, các yêu
cầu của khách hàng, các hướng dẫn được thừa nhận, các nguyên tắc và quy phạm thực hành
của Ủy ban tiêu chuẩn thực phẩm (Codex) bao gồm các tiêu chuẩn quốc gia, tiêu chuẩn quốc tế
và tiêu chuẩn hiệp hội]
Các quá trình được sử dụng có thể bao gồm: thực hành nông nghiệp tốt (GAP) cũng như thực
hành vệ sinh tốt (GHP) phù hợp với các nhu cầu của tổ chức trang trại và khách hàng của trang
trại. Điều này đặc biệt quan trọng đối với những thực hành thường có thể chấp nhận với sản
phẩm trồng trọt cụ thể, các thể chế quốc tế, quốc gia và vùng lãnh thổ hoặc các nhu cầu cụ thể
của khách hàng.
0.2. Cách tiếp cận theo quá trình
TCVN ISO 9001:2008, Hệ thống quản lý chất lượng - Các yêu cầu
Tiêu chuẩn này khuyến khích việc chấp nhận cách tiếp cận theo quá trình khi xây dựng, thực
hiện và cải tiến hiệu lực của hệ thống quản lý chất lượng, nâng cao sự thỏa mãn của khách hàng
thông qua việc đáp ứng yêu cầu của họ.
Để vận hành một cách có hiệu lực, tổ chức phải xác định và quản lý nhiều hoạt động có liên hệ
mật thiết với nhau. Hoạt động hoặc tổ hợp các hoạt động tiếp nhận các đầu vào và chuyển thành
các đầu ra có thể được coi như một quá trình. Thông thường đầu ra của quá trình này sẽ là đầu
vào của quá trình tiếp theo.

Việc áp dụng một hệ thống các quá trình trong tổ chức, cùng với sự nhận biết và mối tương tác
giữa các quá trình này, cũng như sự quản lý chúng để tạo thành đầu ra mong muốn, có thể được
coi như "cách tiếp cận theo quá trình".
Ưu thế của cách tiếp cận theo quá trình là việc kiểm soát liên tục sự kết nối các quá trình riêng lẻ
trong hệ thống các quá trình, cũng như sự kết hợp và tương tác giữa các quá trình đó.
Khi được sử dụng trong hệ thống quản lý chất lượng, cách tiếp cận trên nhấn mạnh tầm quan
trọng của:
a) việc hiểu và đáp ứng các yêu cầu,
b) nhu cầu xem xét quá trình về mặt giá trị gia tăng,
c) có được kết quả về việc thực hiện và hiệu lực của quá trình, và
d) cải tiến liên tục quá trình trên cơ sở đo lường khách quan.
Mô hình "hệ thống quản lý chất lượng dựa trên quá trình" nêu ở Hình 1 minh họa sự kết nối của
quá trình được trình bày trong các điều từ 4 đến 8. Mô hình này thể hiện rằng khách hàng đóng
một vai trò quan trọng trong việc xác định các yêu cầu được xem như đầu vào. Việc theo dõi sự
thỏa mãn của khách hàng đòi hỏi có sự đánh giá các thông tin liên quan đến sự chấp nhận của
khách hàng, chẳng hạn như các yêu cầu của khách hàng có được đáp ứng hay không. Mô hình
nêu ở Hình 1 không phản ánh các quá trình ở mức chi tiết, nhưng bao quát tất cả các yêu cầu
của tiêu chuẩn này.
CHÚ THÍCH: Phương pháp luận quen thuộc "Lập kế hoạch - Thực hiện - Kiểm tra - Hành động"
(PDCA) có thể áp dụng cho mọi quá trình. Có thể mô tả tóm tắt PDCA như sau:
Lập kế hoạch: Thiết lập mục tiêu và các quá trình cần thiết để có được các kết quả phù hợp với
các yêu cầu của khách hàng và chính sách của tổ chức.
Thực hiện: Thực hiện các quá trình.
Kiểm tra: Theo dõi và đo lường các quá trình và sản phẩm theo các chính sách, mục tiêu và các
yêu cầu đối với sản phẩm và báo cáo các kết quả.
Hành động: Có các hành động để cải tiến liên tục việc thực hiện quá trình.
Hướng dẫn: Cách tiếp cận theo quá trình là cách tổ chức và quản lý các hoạt động để tạo ra giá
trị cho khách hàng và/hoặc các bên quan tâm. Khách hàng và các bên quan tâm có thể là nội bộ
hoặc bên ngoài tổ chức trang trại.
Mỗi quá trình có các khách hàng và/hoặc các bên quan tâm khác nhau chịu tác động của quá
trình đó và xác định đầu ra cần thiết cho nhu cầu và mong đợi của họ. Nhiều quá trình là các
hoạt động của tổ chức trang trại (xem Phụ lục A) trong khi những quá trình khác đưa ra sự hỗ trợ
cho các hoạt động này của tổ chức trang trại như kiểm tra và đào tạo nhân viên.
Ví dụ, trong trường hợp khách hàng mong muốn sản phẩm trồng trọt được sản xuất hữu cơ, các
quá trình cụ thể để phân tích đất, lựa chọn giống cây trồng, chọn mùa thu hoạch ... có thể là một
"đầu vào" của quá trình tiếp theo trong cách tiếp cận theo quá trình. Đầu vào và đầu ra dự kiến
có thể hữu hình (như trang thiết bị, cơ sở vật chất) hoặc vô hình (như năng lượng hoặc thông
tin). Đầu ra cũng có thể ngoài dự kiến, như chất thải hay sự ô nhiễm.
Tất cả các quá trình cần được liên kết với các mục tiêu của tổ chức trang trại và được thiết kế để
gia tăng giá trị, tương xứng với phạm vi và tính phức tạp của tổ chức trang trại.
Trọng tâm của TCVN ISO 9001:2008[1] là một mô hình khái niệm được thể hiện trong Hình 2,
trong đó diễn giải hệ thống quản lý chất lượng dựa trên quá trình bao gồm các quá trình chính
không thể thiếu cho sự thành công của hệ thống quản lý chất lượng.
Cách tiếp cận theo quá trình cho phép lãnh đạo nhận biết các bước liên quan trong một hoạt
động, đề ra chiến lược kiểm soát và thực hiện một hệ thống cải tiến liên tục. Định hướng của mỗi
quá trình là sự thừa nhận các yêu cầu của khách hàng và thỏa mãn những yêu cầu này. [Cách

