
171
Cao Hùng Phi
Phan Anh Cang
Trần Hồ Đạt
Trường Đại học Sư phạm Kỹ Thuật Vĩnh Long
Tóm tắt: Trước yêu cầu chuyển đổi số đang diễn ra mạnh mẽ, ngành giáo dục
đào tạo là một trong những lĩnh vực mang sứ mệnh tiên phong trong thực hiện nhiệm
vụ, nâng cao chất lượng, đẩy mạnh quá trình đổi mới, góp phần thành công trong
Chương trình Chuyển đổi số quốc gia của Chính phủ. Chiến lược chuyển đổi số trong
hệ thống giáo dục được thực hiện thông qua chiến lược hiện đại hóa quản lý kiến trúc
CNTT của nhà trường ứng dụng công nghệ điện toán đám mây trong quản lý, phân
phối tài nguyên. Trong nội dung bài báo, chúng tôi đề cập những vấn đề liên quan đến
việc chuyển đổi số trong đào tạo trực tuyến và phát triển các khóa học online cũng như
mô hình chuyển đổi số đang áp dụng tại Trường. Với sự tích hợp của hệ thống quản
lý nội dung khóa học và hệ thống điện toán đám mây là cơ sở nền tảng trong chiến
lược triển khai chuyển đổi số trong toàn trường.
1. Giới thiệu:
Trong vài năm qua, chuyển đổi kỹ thuật số đã trở thành một trong những
xu hướng chính, cả trong ngành công nghiệp và khu vực công của nhiều quốc
gia. Kỹ thuật số chuyển đổi quyết định sự chuyển đổi sang sử dụng rộng rãi công
nghệ kỹ thuật số trong nhiều lĩnh vực khác nhau của nền kinh tế và xã hội, nhằm
cải thiện hoặc thay thế các sản phẩm và dịch vụ truyền thống. Theo Diễn đàn
Kinh tế Thế giới [1]. Đứng trước sự thay đổi nhanh chóng của cách mạng công
nghiệp lần thứ tư,Ban Chấp hành Trung ương đã ban hành Nghị quyết số 52-
NQ/TW về một số chủ trương, chính sách chủ động tham gia cuộc cách mạng
công nghiệp lần thứ tư[6], trong đó nhấn mạnh yêu cầu cấp bách để đẩy nhanh
quá trình chuyển đổi số; Thủ tướng Chính phủ đã ký ban hành Quyết định số
749/QĐ-TTg phê duyệt chương trình chuyển đổi số quốc gia đến năm 2025, định
hướng đến 2030[10]. Chuyển đổi số bao trùm lên tất cả các ngành và lĩnh vực
kinh tế - xã hội của đất nước, việc nhận thức về chuyển đổi số và đề ra các mục
tiêu chiến lược sẽ đưa Việt Nam trở thành quốc gia có nhận thức về chuyển đổi
số song hành cùng các quốc gia tiên tiến trên thế giới. Một trong những lĩnh vực
được ưu tiên hàng đầu trong chuyển đổi số quốc gia là hệ thống giáo dục. Giáo
dục đại học yêu cầu xây dựng chiến lược chuyển đổi kỹ thuật số và hình thành

172
các năng lực thông tin và truyền thông mới. Tuy nhiên, việc sử dụng công nghệ
kỹ thuật số trong các trường đại học thường bị giới hạn trong việc tạo ra nội dung
đa phương tiện cho các bài giảng và mở ra khả năng truy cập vào các nền tảng
giáo dục từ xa được triển khai trên Internet. Vì thế, việc chuyển đổi kỹ thuật số
của hệ thống giáo dục đại học cần có chiến lược, giải pháp và đề xuất cụ thể, điều
này đóng góp quan trọng vào sự thành công trong đổi mới giáo dục.
2. Chuyển đổi số trong đào tạo trực tuyến và phát triển các khóa học online
2.1 Mô hình triển khai chuyển đổi số
Ngày nay, cùng với sự phát triển của công nghệ thông tin, người học ngày
càng dành sự quan tâm cho việc học thông qua các phương tiện kỹ thuật số. Sự
ra đời và ngày càng phát triển về cả thị trường và công nghệ trên nền tảng học
tập trực tuyến cho thấy ‘giáo dục số’ có lý do để tồn tại, và hoàn toàn có tiềm
năng là tương lai của giáo dục. Quá trình chuyển đổi số đặc ra nhiệm vụ quan
trọng đối với các cơ sở giáo dục toàn bộ đầu vào cho quá trình giáo dục phải
được số hóa, trong đó quan trọng nhất là học liệu, tài liệu, sách giáo khoa. Toàn
bộ dữ liệu về người học cũng cần phải số hóa để thực hiện quy trình quản lý
người học và thực hiện đánh giá quá trình cũng như kết quả học tập. Một số nội
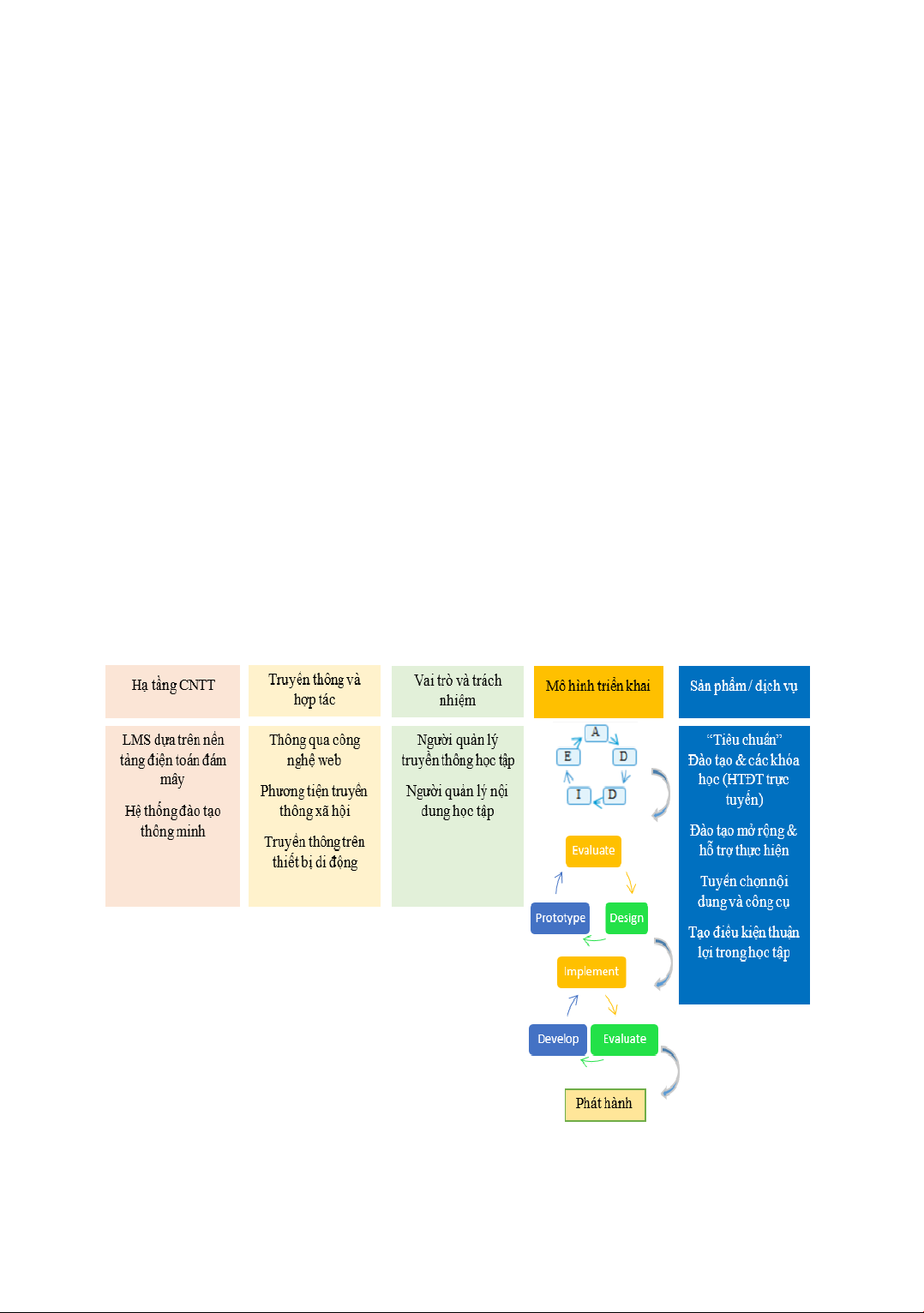
dung chính trong mô hình đề xuất triển khai chuyển đổi số đề xuất bởi tác giả
Sabine được mô tả trong hình bên dưới:
Hình 1. Khuôn khổ chuyển đổi số trong dạy học trực tuyến [2]

173
Trong hình 1, khuôn khổ cơ bản trong quá trình chuyển đổi số đề cập đến
nhiều vấn đề như: hạ tầng công nghệ thông tin cần được trang bị đầy đủ cho cả
người dạy lẫn người học, đi kèm với thiết bị phần cứng là hệ thống phần mềm
đào tạo trực tuyến hỗ trợ quá trình học tập, tương tác, đánh giá của giảng viên và
sinh viên thông qua các phương tiện truyền thông và mạng xã hội. Để đảm bảo
hệ thống vận hành có hiệu quả cần đề cao trách nhiệm của người quản lý hệ thống
truyền thông và học tập. Bên cạnh đó, các cơ sở giáo dục cần áp dụng các mô
hình đào tạo trực tuyến tiên tiến, có hiệu quả kết hợp với những sản phẩm/dịch
vụ là những học liệu số được sản xuất, kiểm định nhằm đáp ứng hiệu quả nhu
cầu khai thác của giảng viên và sinh viên trong quá trình học tập.
2.2. Xây dựng hạ tầng Công nghệ thông tin
Hạ tầng công nghệ thông tin đóng vai trò rất quan trọng và quyết định đến
sự thành công trong công tác chuyển đổi số. Mô hình tổng quát xây dựng hạ tầng
thông tin được trình bày trong hình 2.
Hình 2. Hạ tầng công nghệ thông tin
Trong đó:
Hạ tầng truyền thông và mạng: Bao gồm các thiết bị đầu cuối người dùng
(sinh viên), thiết bị tại các cơ sở cung cấp dịch vụ, mạng truyền thông,…

174
Hạ tầng phần mềm: Các phần mềm LMS, LCMS, Authoring
ToolsAurthorware, Toolbook,…)
Nội dung đào tạo (hạ tầng thông tin): Phần quan trọng của E-learning là
nội dung các khóa học, các chương trình đào tạo.
Để quản lý việc sử dụng hạ tầng công nghệ ĐTTT hiệu quả, nhà trường cần
xây dựng quy định sử dụng từng hệ thống trang thiết bị và quy trình sử dụng. Đối
với các thiết bị phần cứng, cần phân công người quản trị, theo dõi nhật ký hoạt
động, mở rộng dung lượng, bộ nhớ khi cần thiết (theo số lượng sinh viên) đảm
bảo đủ đáp ứng nhu cầu sử dụng, tránh lãng phí. Đối với các hệ thống phần mềm,
cần xây dựng quy trình quản lý, trong đó phân công người quản trị hệ thống,
quản lý và phân cấp các tài khoản người sử dụng theo đúng vai trò, nhiệm vụ
tham gia trên hệ thống. Cần xây dựng đầy đủ, rõ ràng các tài liệu hướng dẫn sử
dụng để cán bộ, giảng viên, sinh viên nắm được các chức năng để sử dụng có
hiệu quả. Quản lý việc bảo mật, bảo trì, bảo quản hệ thống các thiết bị phần cứng,
phần mềm để việc sử dụng ổn định, an toàn, hiệu quả. Quản lý việc nghiên cứu
phát triển, cập nhật công nghệ mới đáp ứng nhu cầu của người sử dụng tham gia
vào quá trình đào tạo.
2.3. Xây dựng hệ thống đào tạo trực tuyến
Hệ thống E-Learning cung cấp môi trường quản lý và học tập cho sinh viên
thông qua các hoạt động chính: Quản lý danh sách sinh viên tham gia vào khóa
học; Thực hiện công việc kiểm tra đánh giá; Tạo dựng môi trường chia sẻ, các diễn
đàn thảo luận trao đổi tương tác giữa các đối tượng trong khóa học; Cung cấp hệ
thống bài giảng, tài liệu tham khảo, giáo trình mà sinh viên có thể tương tác.
Hình 3. Hệ thống đào tạo trực tuyến E-Learning
tại Trường ĐHSPKT Vĩnh Long [7]

175
Trong hệ thống Elearning tập hợp rất nhiều các môđun chức năng cho phép
quản lý toàn bộ quá trình dạy và học trực tuyến. Trong đó, có hai phân hệ quan
trọng được trình bày trong Hình 4 là phân hệ quản lý nội dung học tập (LCMS)
vàphân hệ quản lý học tập (LMS).
Hình 4. Mô hình hệ thống quản lý nội dung học tập LCMS
và quản lý học tập LMS [5]
Để triển khai áp dụng thí điểm đào tạo trực tuyến E-Learning, Bộ môn trước
hết sẽ xây dựng khóa học theo đúng quy trình đã đề xuất theo quy định, quy chế
đào tạo trực tuyến. Đơn vị sẽ đề nghị duyệt danh sách giáo trình, tài liệu tham
khảo. Đây chính là nguồn tài liệu vô cùng hữu ích cho sinh viên có thể học,
nghiên cứu các môn học mọi lúc, mọi nơi. Nhóm kỹ thuật và giảng viên sẽ xây
dựng triển khai thí điểm khóa học bao gồm: các bài giảng điện tử theo chuẩn
SCORM - linh hồn của hệ thống E-Learning, các bài kiểm tra đánh giá, nghiên
cứu và sử dụng các phần mềm như iSpring, Violet, PowerPoint, Presenter…
trong việc xây dựng bài giảng điện tử theo chuẩn phù hợp, đặc biệt là chuẩn
SCORM,… góp phần nâng cao hiệu quả công tác giảng dạy của giảng viên, cũng
như học tập của sinh viên. Từ đó, sinh viên có thể nắm bắt được một cách tổng
quan hệ thống kiến thức nền tảng về học phần sẽ được trang bị trong khóa học.
Để đảm bảo tính ứng dụng và rút kinh nghiệm trong việc triển khai đào tạo trực
tuyến E-Learning, giảng viên sẽ đề xuất đơn vị lớp thí điểm sử dụng E-Learning
trong các hoạt động giảng dạy, học tập như: giao, nộp bài tập hay kiểm tra trực
tuyến…
2.4 Ứng dụng công nghệ điện toán đám mây trong xây dựng hệ thống đào
tạo trực tuyến
Điện toán đám mây (cloud computing) là một xu hướng công nghệ nổi bật
trên thế giới trong những năm gần đây và đã có những bước phát triển nhảy vọt

