
65
TẠP CHÍ KHOA HỌC VÀ CÔNG NGHỆ TRƯỜNG ĐẠI HỌC HÙNG VƯƠNG Tập 11, Số 2 (2025): 65 - 75
*Email: chientdhvu@gmail.com
TẠP CHÍ KHOA HỌC VÀ CÔNG NGHỆ
TRƯỜNG ĐẠI HỌC HÙNG VƯƠNG
Tập 11, Số 2 (2025): 65 - 75
HUNG VUONG UNIVERSITY
JOURNAL OF SCIENCE AND TECHNOLOGY
Vol. 11, No. 2 (2025): 65 - 75
Email: tapchikhoahoc@hvu.edu.vn Website: www.jst.hvu.edu.vn
ẢNH HƯỞNG CỦA TRÍ TUỆ CẢM XÚC ĐẾN KẾT QUẢ HỌC TẬP
CỦA SINH VIÊN NĂM THỨ NHẤT, KHOA GIÁO DỤC TIỂU HỌC VÀ
MẦM NON, TRƯỜNG ĐẠI HỌC HÙNG VƯƠNG
Nguyễn Minh Anh1, Đinh Thu Phương1, Trần Đình Chiến2*
1 Khoa Giáo dục tiểu học và Mầm non, Trường Đại học Hùng Vương, Phú Thọ
2 Khoa Chính trị và Tâm lý giáo dục, Trường Đại học Hùng Vương, Phú Thọ
Ngày nhận bài: 05/03/2025; Ngày chỉnh sửa: 27/03/2025; Ngày duyệt đăng: 30/03/2025
DOI: https://doi.org/10.59775/1859-3968.273
Tóm tắt
Nghiên cứu này khảo sát tác động của trí tuệ cảm xúc (TTCX) đến kết quả học tập của sinh viên năm thứ
nhất, khoa Giáo dục Tiểu học và Mầm non, Trường Đại học Hùng Vương. Nghiên cứu sử dụng thang đo
trí tuệ cảm xúc BarOn EQ-i để đánh giá mức độ TTCX của sinh viên và mối quan hệ của nó với kết quả học tập.
Mẫu nghiên cứu gồm 164 sinh viên, dữ liệu được phân tích bằng phần mềm SPSS. Kết quả cho thấy mối quan
hệ tích cực và có ý nghĩa thống kê giữa TTCX và kết quả học tập. Những sinh viên có TTCX cao có khả năng
tự điều chỉnh tốt hơn, giao tiếp hiệu quả hơn và quản lý thời gian học tập tốt hơn, từ đó đạt thành tích cao hơn.
Nghiên cứu nhấn mạnh tầm quan trọng của việc phát triển TTCX như một yếu tố quan trọng giúp nâng cao kết
quả học tập của sinh viên.
Từ khóa: Trí tuệ cảm xúc, BarOn EQ-i, kết quả học tập, sinh viên năm nhất.
1. Đặt vấn đề
Trong những năm gần đây, cùng với sự
gia tăng nhận thức về vai trò của các kỹ năng
mềm trong giáo dục đại học, trí tuệ cảm
xúc (TTCX) đã nổi lên như một yếu tố thiết
yếu quyết định thành công học tập và phát
triển toàn diện của sinh viên. Theo Goleman
(1995), TTCX bao gồm các yếu tố: tự nhận
thức, tự điều chỉnh, động lực, sự đồng cảm
và kỹ năng xã hội [1]. Nhiều nghiên cứu cho
thấy sinh viên có TTCX cao có khả năng kiểm
soát căng thẳng tốt hơn, duy trì động lực và
xây dựng các mối quan hệ tích cực, giúp cải
thiện kết quả học tập [2]. Tuy nhiên, tại Việt
Nam, các nghiên cứu về TTCX còn tương đối
phân mảnh, chủ yếu dừng ở mô tả hoặc chỉ
khảo sát các nhóm đối tượng rộng mà chưa
đi sâu vào ảnh hưởng cụ thể của TTCX đến
thành tích học tập ở nhóm sinh viên năm nhất
- đối tượng đang trong quá trình thích nghi
và gặp nhiều thách thức trong môi trường đại
học. Do đó, nghiên cứu này tập trung làm rõ

66
TẠP CHÍ KHOA HỌC VÀ CÔNG NGHỆ TRƯỜNG ĐẠI HỌC HÙNG VƯƠNG Nguyễn Minh Anh và ctv.
tác động của TTCX đến kết quả học tập của
sinh viên năm thứ nhất tại Khoa Giáo dục
Tiểu học và Mầm non, Trường Đại học Hùng
Vương nhằm lấp đầy khoảng trống nghiên
cứu còn bỏ ngỏ hiện nay.
2. Phương pháp nghiên cứu
2.1. Cơ sở lý thuyết và mô hình nghiên cứu
2.1.1. Khái niệm về trí tuệ cảm xúc
Trí tuệ cảm xúc (TTCX) là một khái niệm
quan trọng trong tâm lý học, được định nghĩa
theo nhiều cách khác nhau bởi các nhà nghiên
cứu. Thuật ngữ “Trí tuệ cảm xúc” lần đầu
tiên xuất hiện trong luận án tiến sỹ của Payne
(1985) và được phổ biến rộng rãi bởi Goleman
(1995) [2, 3]. TTCX được định nghĩa là khả
năng nhận biết, hiểu và kiểm soát cảm xúc của
bản thân và người khác [4]. Salovey và Mayer
(1990) định nghĩa TTCX là “khả năng giám
sát cảm xúc của bản thân và của người khác,
phân biệt giữa các loại cảm xúc khác nhau
và sử dụng thông tin cảm xúc để hướng dẫn
suy nghĩ và hành động”. Goleman (1995) mở
rộng khái niệm này và cho rằng TTCX bao
gồm năm thành phần chính: (1) Tự nhận thức,
(2) Tự điều chỉnh, (3) Động lực, (4) Đồng cảm
và (5) Kỹ năng xã hội. Theo Goleman, TTCX
quan trọng hơn chỉ số IQ trong việc xác định
sự thành công của một cá nhân trong công
việc và cuộc sống [1]. Bar-On (2000) phát
triển mô hình TTCX dưới dạng một bộ chỉ
số cảm xúc (Emotional Quotient Inventory -
EQ-i) với năm nhóm kỹ năng chính: (1) Nội
cá nhân, (2) Liên cá nhân, (3) Khả năng thích
ứng, (4) Quản lý căng thẳng và (5) Tâm trạng
chung [2].
2.1.2. Tổng quan nghiên cứu về trí tuệ cảm
xúc và kết quả học tập của sinh viên
TTCX không chỉ ảnh hưởng đến khả năng
quản lý cảm xúc cá nhân mà còn đóng vai trò
quan trọng trong việc hình thành mối quan
hệ xã hội và nâng cao hiệu suất học tập, đặc
biệt là đối với sinh viên trong môi trường đại
học. Các kết quả nghiên cứu trước đây đã
khẳng định rằng, sinh viên có TTCX cao có
xu hướng đạt kết quả học tập tốt hơn do họ có
khả năng điều chỉnh cảm xúc và duy trì động
lực trong học tập [2, 5]. Theo Biggs và Tang
(2011), kết quả học tập không chỉ phản ánh
kiến thức mà còn thể hiện khả năng ứng dụng
và phát triển kỹ năng của sinh viên, sinh viên
có chỉ số TTCX cao thường đạt kết quả học
tập tốt hơn do họ có khả năng tự điều chỉnh
cảm xúc, giữ vững động lực và xây dựng các
mối quan hệ hỗ trợ trong quá trình học tập [6,
7]. Nhiều nghiên cứu khác chỉ ra rằng TTCX
cao có liên quan mật thiết đến thành tích học
tập tốt hơn, do sinh viên có khả năng tự kỷ
luật và kiên trì hơn [5].
Tại Việt Nam, nhiều nghiên cứu đã được
thực hiện để khám phá vai trò của TTCX đối
với sinh viên đại học như kết quả học tập
thể hiện thành tích của sinh viên trong môi
trường giáo dục, thường được đo lường thông
qua điểm trung bình tích lũy (GPA), bài kiểm
tra tiêu chuẩn và đánh giá chủ quan từ giảng
viên [8]. Nghiên cứu của Phan Trọng Nam
(2011) đã tập trung vào việc khảo sát trí tuệ
cảm xúc (TTCX) của sinh viên các trường
Đại học Sư phạm tại Đồng Tháp, Hà Nội và
Huế, thuộc ba ngành Toán, Ngữ văn và Giáo
dục mầm non cho thấy, trong các thành phần
của TTCX, năng lực hiểu nguyên nhân và
kiểm soát cảm xúc là hai năng lực yếu nhất ở
sinh viên [9].
Ngoài ra, các nghiên cứu chủ yếu tập trung
vào các khía cạnh như căng thẳng trong học
tập, hiệu quả làm việc nhóm và sự gắn kết
trong nhóm. Nghiên cứu của Bùi Thu Vân
và cộng sự (2022) đã khảo sát 303 sinh viên
đại học tại Hà Nội để tìm hiểu ảnh hưởng của
TTCX đến căng thẳng trong học tập. Kết quả
cho thấy ba thành tố của TTCX tính đa cảm,

67
TẠP CHÍ KHOA HỌC VÀ CÔNG NGHỆ TRƯỜNG ĐẠI HỌC HÙNG VƯƠNG Tập 11, Số 2 (2025): 65 - 75
khả năng tự kiểm soát và hạnh phúc có ảnh
hưởng đến căng thẳng liên quan đến kỳ vọng
học tập và các công việc trường [10]. Nghiên
cứu đề xuất tăng cường TTCX để giảm căng
thẳng trong học tập. Tống Nguyên Khôi
(2022) đã nghiên cứu sinh viên tại các trường
đại học ở TP.HCM và phát hiện rằng TTCX
ảnh hưởng tích cực đến quá trình tương tác
nhóm, từ đó tăng sự hài lòng và kết quả làm
việc nhóm [11]. Nghiên cứu nhấn mạnh tầm
quan trọng của việc phát triển TTCX để nâng
cao hiệu quả làm việc nhóm. Nguyễn Huỳnh
Thu Ngân (2023) đã khảo sát 260 sinh viên
tại TP.HCM và nhận thấy TTCX ảnh hưởng
tích cực đến gắn kết nhóm và kết quả làm việc
nhóm. Hiệu quả cá nhân và lòng tin đóng vai
trò trung gian trong mối quan hệ này. Nghiên
cứu đề xuất sinh viên rèn luyện TTCX để cải
thiện hiệu quả làm việc nhóm [12].
Các nghiên cứu tại Việt Nam cũng đã
bước đầu khẳng định vai trò quan trọng của
TTCX trong việc giảm căng thẳng học tập và
nâng cao hiệu quả làm việc nhóm của sinh
viên. Việc phát triển TTCX không chỉ giúp
sinh viên quản lý cảm xúc cá nhân mà còn
cải thiện tương tác và hiệu suất trong môi
trường học tập nhóm. Tuy nhiên, vấn đề mức
độ, tính chất ảnh hưởng của trí tuệ cảm xúc
đối với kết quả học tập của một nhóm sinh
viên như nhóm sinh viên năm thứ nhất chưa
có những chỉ báo cụ thể, cần phải có các
nghiên cứu chuyên sâu tiếp theo.
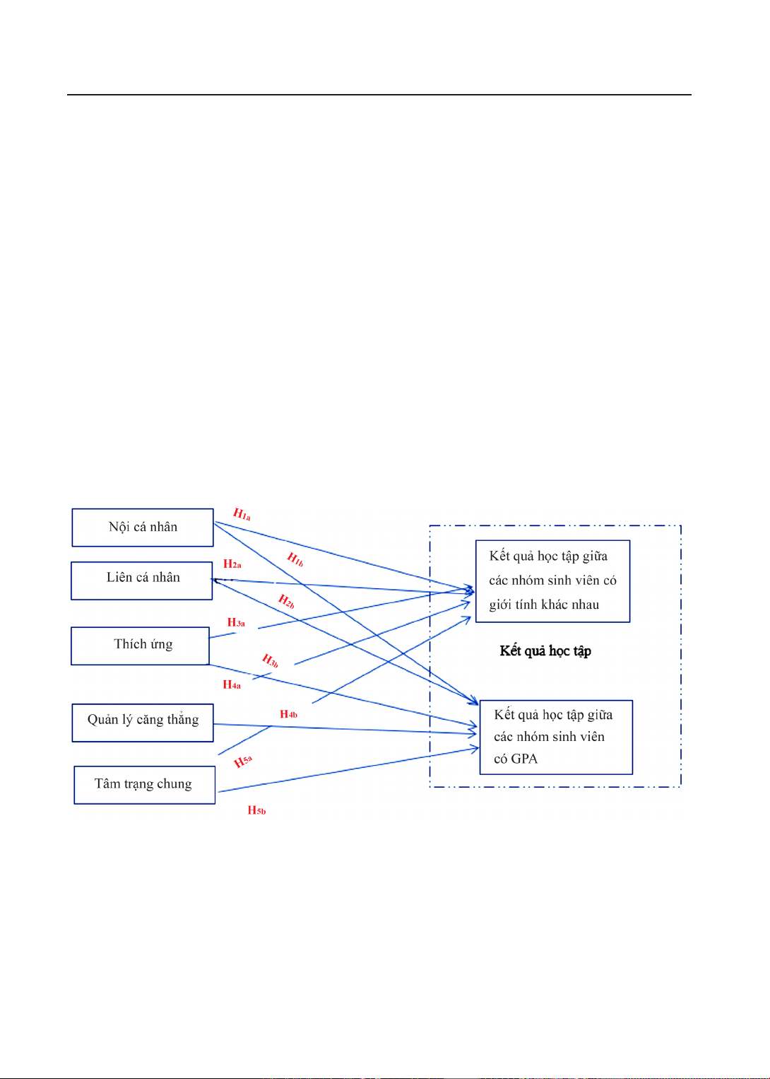
2.1.3. Mô hình nghiên cứu và giả thuyết
nghiên cứu
Dựa trên tổng quan lý thuyết và các nghiên
cứu trước đây, nghiên cứu này đề xuất mô
hình sau:
Hình 1. Mô hình nghiên cứu đề xuất
2.2. Phương pháp nghiên cứu
2.2.1. Mẫu nghiên cứu và thu thập dữ liệu
Chọn mẫu: Nghiên cứu sử dụng phương
pháp chọn mẫu thuận tiện (convenience
sampling), với đối tượng là sinh viên năm
nhất, khoa Giáo dục Tiểu học và Mầm non,
Trường Đại học Hùng Vương. Mẫu nghiên
cứu được xác định theo công thức của
Cochran (1977) [13].

68
TẠP CHÍ KHOA HỌC VÀ CÔNG NGHỆ TRƯỜNG ĐẠI HỌC HÙNG VƯƠNG Nguyễn Minh Anh và ctv.
nZp p
e
0
2
2
1
()
Trong đó:
Z = 1,96 (mức ý nghĩa 95%)
p = 0,5 (tỷ lệ ước tính tối đa)
e = 0,05 (sai số cho phép)
Với công thức này, cỡ mẫu tối thiểu cần thiết
là khoảng 160 sinh viên. Trong nghiên cứu này,
164 sinh viên đã tham gia khảo sát, đảm bảo độ
tin cậy cho các phân tích thống kê.
Quy trình thu thập dữ liệu: Dữ liệu được
thu thập trong khoảng thời gian từ tháng 9
đến tháng 12 năm 2024. Nhóm nghiên cứu
sử dụng hai phương pháp thu thập dữ liệu:
1) Khảo sát trực tiếp: Phiếu khảo sát giấy
được phát cho sinh viên tại các lớp học.
2) Khảo sát trực tuyến: Phiếu khảo sát được
thiết kế trên Google Forms và gửi đến sinh
viên qua email và nhóm lớp trên mạng xã
hội. Trong số 180 phiếu khảo sát phát ra, 164
phiếu hợp lệ được sử dụng cho phân tích (tỷ
lệ phản hồi hợp lệ đạt 91,1%).
Dữ liệu thu thập bao gồm: Thông tin nhân
khẩu học của sinh viên (giới tính, độ tuổi,
chuyên ngành học,...); Điểm trung bình tích
lũy (GPA) của sinh viên; Các thang đo về
trí tuệ cảm xúc theo mô hình BarOn EQ-i.
Nghiên cứu được thực hiện tại Trường Đại
học Hùng Vương với mẫu gồm 164 sinh
viên năm nhất, khoa Giáo dục Tiểu học và
Mầm non. Dữ liệu được thu thập thông qua
khảo sát trực tuyến và trực tiếp bằng thang
đo BarOn EQ-i.
2.2.2. Thang đo
TTCX được đo lường bằng thang đo
BarOn EQ-i: YV gồm 60 mục đánh giá
năm khía cạnh chính. Kết quả học tập được
đánh giá dựa trên điểm GPA tự báo cáo của
sinh viên:
- Nội cá nhân: Đánh giá mức độ nhận
thức về cảm xúc cá nhân và khả năng tự điều
chỉnh cảm xúc.
- Liên cá nhân: Đánh giá khả năng xây
dựng và duy trì mối quan hệ xã hội, giao tiếp
và đồng cảm với người khác.
- Thích ứng: Đo lường khả năng giải quyết
vấn đề và thích nghi với các tình huống mới.
- Quản lý căng thẳng: Đánh giá mức độ
kiểm soát căng thẳng và khả năng điều hòa
cảm xúc trong môi trường học tập.
- Tâm trạng chung: Đánh giá mức độ lạc
quan, động lực cá nhân và thái độ tích cực.
Mỗi mục hỏi trong thang đo được đánh
giá trên thang Likert 5 mức độ từ 1 (Hoàn
toàn không đồng ý) đến 5 (Hoàn toàn đồng
ý). Hệ số Cronbach’s Alpha của thang đo
trong nghiên cứu này đạt mức 0,85, đảm bảo
độ tin cậy cao. Kết quả học tập của sinh viên
được đo lường bằng GPA tự báo cáo, được
chia thành bốn nhóm (GPA < 2,0: Yếu; 2,0
≤ GPA < 2,5: Trung bình; 2,5 ≤ GPA < 3,2:
Khá; GPA ≥ 3,2: Giỏi/Xuất sắc).
Ngoài ra, nghiên cứu còn thu thập thông
tin về mức độ hài lòng của sinh viên với kết
quả học tập của họ thông qua câu hỏi đánh
giá chủ quan trên thang đo Likert 5 mức độ.
2.2.3. Phân tích dữ liệu
Dữ liệu thu thập được phân tích bằng phần
mềm SPSS 19.0 theo các bước sau:
Bước 1: Kiểm tra độ tin cậy của thang
đo, hệ số Cronbach’s Alpha được sử dụng để
đánh giá độ tin cậy của thang đo trí tuệ cảm
xúc và các biến quan sát. Ngưỡng Cronbach’s
Alpha chấp nhận được là từ 0,7 trở lên, nếu

69
TẠP CHÍ KHOA HỌC VÀ CÔNG NGHỆ TRƯỜNG ĐẠI HỌC HÙNG VƯƠNG Tập 11, Số 2 (2025): 65 - 75
một mục có hệ số tương quan biến tổng dưới
0,3, mục đó sẽ bị loại bỏ.
Bước 2: Phân tích thống kê mô tả điểm
trung bình, độ lệch chuẩn và phân phối dữ
liệu của các thành phần trí tuệ cảm xúc
(TTCX) và kết quả học tập (GPA). So sánh
kết quả theo giới tính để tìm hiểu sự khác
biệt giữa nam và nữ.
Bước 3: Phân tích Independent Samples
T-Test được sử dụng để kiểm tra sự khác biệt
về TTCX giữa nhóm sinh viên nam và nữ.
Phân tích ANOVA một chiều được sử dụng
để kiểm tra sự khác biệt về TTCX giữa các
nhóm sinh viên có mức GPA khác nhau.
Bước 4: Xác định mức độ tương quan
giữa các thành phần của TTCX và kết quả
học tập. Hệ số tương quan Pearson (r) được
sử dụng với ngưỡng ý nghĩa thống kê (p <
0,05 hoặc p < 0,01).
Bước 5: Phương pháp hồi quy tuyến tính
bội được sử dụng để xác định mức độ ảnh
hưởng của các thành phần TTCX đến kết quả
học tập.
Biến phụ thuộc: Điểm trung bình GPA.
Biến độc lập: Năm thành phần TTCX
(Nội cá nhân, Liên cá nhân, Thích ứng, Quản
lý căng thẳng, Tâm trạng chung).
Hệ số Beta (β) và hệ số xác định (R²) được
tính toán để đánh giá mức độ đóng góp của
mỗi yếu tố TTCX vào mô hình dự đoán kết
quả học tập.
Các bước phân tích trên giúp đảm bảo rằng
dữ liệu được xử lý có hệ thống và cung cấp
kết quả chính xác về mối quan hệ giữa TTCX
và kết quả học tập. Dữ liệu được phân tích
bằng phần mềm SPSS 19,0, bao gồm thống
kê mô tả, phân tích tương quan Pearson và
hồi quy tuyến tính đa biến.
3. Kết quả nghiên cứu và thảo luận
3.1. Kiểm định độ tin cậy của thang đo
Kết quả kiểm định độ tin cậy của thang
đo bằng hệ số Cronbach’s Alpha cho thấy tất
cả các thang đo đều đạt mức độ tin cậy cao
(> 0,7), đảm bảo tính nhất quán nội tại của
các mục hỏi. Điều này khẳng định rằng các
thang đo sử dụng trong nghiên cứu có độ tin
cậy cao và có thể được áp dụng để phân tích
tiếp theo.
Bảng 1 cho thấy tất cả các thành phần
TTCX có hệ số Cronbach’s Alpha trên 0,7,
trong đó thang đo tổng TTCX đạt 0,871, cho
thấy tính nhất quán nội bộ cao. Đặc biệt,
thành phần Liên cá nhân có hệ số Alpha cao
nhất (0,835), cho thấy khả năng giao tiếp và
quan hệ xã hội là yếu tố có mức độ đo lường
ổn định.
Bảng 1. Kiểm định độ tin cậy Cronbach’s Alpha
của thang đo TTCX
Thành phần
TTCX
Số biến
quan sát
Cronbach’s
Alpha
Nội cá nhân 12 0,812
Liên cá nhân 10 0,835
Thích ứng 8 0,794
Quản lý căng thẳng 9 0,821
Tâm trạng chung 7 0,806
Tổng TTCX 46 0,871
3.2. Thống kê mô tả điểm trung bình, độ
lệch chuẩn và phân phối dữ liệu của các
thành phần TTCX theo nhóm sinh viên
Kết quả thống kê mô tả cho thấy, sinh
viên nữ có điểm trung bình cao hơn sinh viên
nam ở hầu hết các thành phần TTCX và điểm
GPA. Điều này có thể phản ánh sự khác biệt
về cách nam và nữ sử dụng TTCX trong môi
trường học thuật.

