
Chương 2
Định giá cổ phiếu
9-1
Các đặc điểm của cổ phiếu thường
Định giá cổ phiếu thường dựa vào
cổ tức
Cổ phiếu ưu đãi
Định giá cổ phiếu dựa vào FCF

Các đặc điểm của cổ phần
thường
Thể hiện quyền sở hữu
Sở hữu nghĩa là kiểm soát công ty
Cổ đông bầu hội đồng quản trị
2-2
Cổ đông bầu hội đồng quản trị
Hội đồng quản trị chọn ban giám đốc
Mục tiêu quản trị: Tối đa hóa giá trị cổ
phần

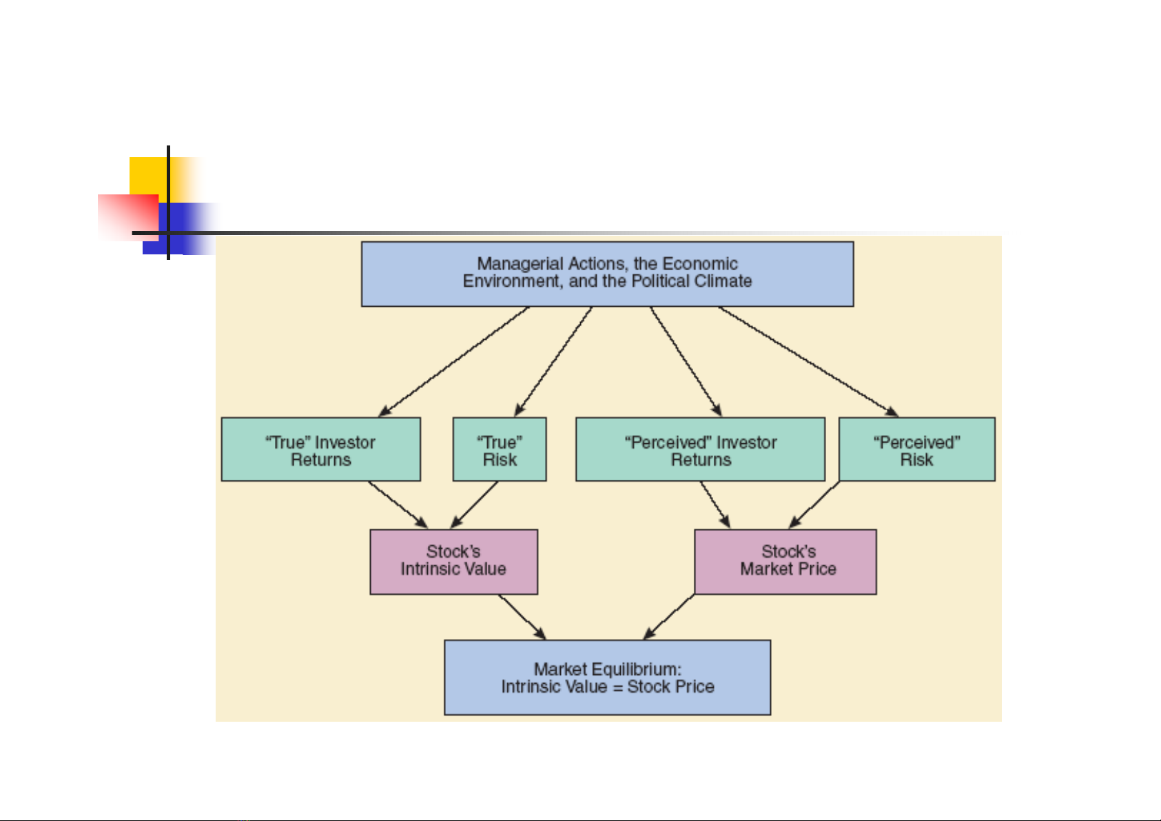
Giá trị nội tại và giá cổ phiếu
Các nhà đầu tư bên ngoài, những người bên
trong, và các nhà phân tích sử dụng nhiều
phương pháp để ước tính giá trị nội tại của cổ
phiếu (P
0
).
2-3
phiếu (P
0
).
Trong điều kiện cân bằng chúng ta giả định
rằng giá cổ phiếu bằng giá trị nội tại
Những người bên ngoài ước tính giá trị nội tại
để xác định cổ phiếu nào nên mua hay bán.
Cổ phiếu có giá thấp hơn (cao hơn) giá trị nội
tại của nó là cổ phiếu được định giá thấp
(hay giá cao)
undervalued
(
overvalued
).

Các nhân tố quyết định giá trị nội
tại và giá cổ phiếu (Figure 1-1)
2-4

Các cách xác định giá trị nội
tại của cổ phiếu thường
Mô hình chiết khấu cổ tức
Mô hình định giá công ty
Sử dụng các chỉ số của các công ty
2-5
Sử dụng các chỉ số của các công ty
tương tự

