
Sáu lý do các công ty
Việt Nam nghĩ đến việc
xây dựng Thương hiệu

Vấn đề xây dựng thương hiệu tại các công ty trong nước vẫn được chúng ta
trao đổi trên nhiều khía cạnh. Hiện nay, rất nhiều doanh nghiệp đã và đang
đầu tư những nguồn lực lớn cho công tác xây dựng thương hiệu và đạt được
những thành công nhất định. Họ đã đã xây dựng cho mình được uy tín và
lòng tin nhất định đối với người tiêu dùng. Và kết quả này đã mang lại
những tác động tích cực trực tiếp đến hoạt động kinh doanh của doanh
nghiệp.
Nghiên cứu năm 2011 về xu hướng tiêu dùng của công ty Nielsen cho thấy
đối với một số ngành hàng, người tiêu dùng sẵn sàng ưu tiên cho các thương
hiệu Việt.
Bên cạnh đó vẫn có những doanh nghiệp chưa thực sự đặt trọng tâm vào vấn
đề xây dựng thương hiệu. Khi được hỏi, đa số lãnh đạo các doanh nghiệp
này cho rằng họ còn có nhiều vấn đề khác cần được ưu tiên hơn như phát
triển hệ thống, phát triển sản phẩm, đảm bảo nguồn vốn hay chăm sóc các
dự án đầu tư dang dở…

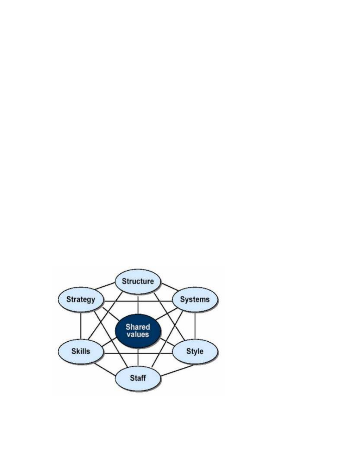
Mô hình quản lý hiện đại ngày nay đã thay đổi rất nhiều so với thập niên
trước. Theo quan điểm cũ, chiến lược thương hiệu chỉ đóng vai trò là một bộ
phận cộng them, giúp thúc đẩy công việc kinh doanh và là công việc thuần
túy của bộ phận tiếp thị. Ngày nay, theo quan điểm quản lý hiện đại thì chiến
lược thương hiệu phải trở thành một bộ phận luôn phải gắn liền với chiến
lược kinh doanh và quyết định đến hoạt động của tất cả các bộ phận trong
công ty. Mô hình quản lý đó gọi là Brand-Led Model.
Sự thay đổi mô hình quản lý sang Brand-Led Model.
Với quan điểm mới về vai trò của Thương hiệu đối với chiến lược kinh
doanh, các doanh nghiệp Việt nam đã bắt đầu nhìn nhận những cơ hội để
xây dựng chiến lược thương hiệu một cách nghiêm túc. Về bản chất, mỗi
thay đổi lớn trong hoạt động sản xuất kinh doanh đều có thể làm thay đổi
hình ảnh và đinh vị thương hiệu, dẫn đến thay đổi toàn bộ chiến lược thương
hiệu. Sau đây là sáu lý do để các công ty tiến hành xây dựng và xây dựng lại
chiến lược thương hiệu cho mình.
Công ty mới thành lập

Tất cả mọi thành viên trong công ty đều phải hiểu rõ trách nhiệm xây dựng
thương hiệu là của tất cả mọi người chứ không chỉ của riêng bộ phận truyền
thông – thương hiệu – marketing.
Các công ty mới thành lập có một điều kiện vô cùng thuận lợi để đặt nền
móng vững chắc cho xây dựng thương hiệu của mình trong tương lai. Việc
xây dựng chiến lược thương hiệu cùng với chiến lược kinh doạnh ngay từ
đầu sẽ giúp công ty có được định hướng xây dựng hệ thống kinh doanh hỗ
trợ tối đa cho chiến lược thương hiệu theo mô hình Brand-Led nói trên.
Ngoài việc cơ chế hoạt động các phòng ban được xây dựng lấy chiến lược
kinh doanh và chiến lược thương hiệu làm trung tâm, tất cả mọi nhân viên
đều được tuyển dụng và đào tạo theo hướng mỗi người sẽ là một đại sứ
thương hiệu. Tất cả mọi thành viên trong công ty đều phải hiểu rõ trách
nhiệm xây dựng thương hiệu là của tất cả mọi người chứ không chỉ của riêng
bộ phận truyền thông – thương hiệu – marketing. Chỉ cần lãnh đạo doanh
nghiệp có tư tưởng trú trọng vai trò của thương hiệu và dành ra một khoản
ngân sách nhất định cho tư vấn thì doanh nghiệp sẽ có thể xây dựng cho
mình mô hình kinh doanh Brand-Lead hiện đại hoàn toàn so với mô hình
kinh doanh truyền thống. Đây là điều kiện quan trọng giúp doanh nghiệp đạt
đến thành công dễ dàng hơn trên thị trường.
Thay đổi chiến lược kinh doanh
Đây là một trong những trường hợp khá phổ biến đối với các doanh nghiệp
Việt Nam gần đây mà điển hình là đối với các ngân hàng. Theo mô hình
Brand-led thì chiến lược kinh doanh và chiến lược thương hiệu luôn được đi
đôi với nhau. Chính vì vậy khi chiến lược kinh doanh thay đổi thì chiến lược
thương hiệu cũng sẽ thay đổi theo. Trong thời gian gần đây, chúng ta đã

chứng kiến hàng loạt ngân hàng TMCP tiến hành xây dựng lại hình ảnh
thương hiệu, cụ thể là thay đổi toàn bộ hệ thống nhận diện thương hiệu. Đó
là vì các ngân hàng này có sự thay đổi chiến lược về đường hướng kinh
doanh. Từ chỗ chỉ tập trung vào khai thác các khách hàng doanh nghiệp, vốn
mang lại ngồn thu nhập đáng kể và dễ dàng, các ngân hàng đã mở rộng
phạm vi thị trường và có xu hướng chuyển dịch sản phẩm dịch vụ sang
nhóm khách hàng cá nhân để khai thác các dịch vụ cộng hêm vì đây là thị
trường rất mới còn rất nhiều tiềm năng. Đây là một chiến lược kinh doanh
hoàn toàn mới với nhiều ngân hàng, đòi hỏi phát triển sản phẩm mới, hướng
đến thị trường mới. Do đó, một hình ảnh mới về thương hiệu là điều rất cần
thiết giúp các ngân hàng xác lập vị thế mới của mình trên thị trường.
Vietinbank, Maritime Bank VPBank. VIB hay HDBank đã tạo ra những thay
đổi hình ảnh ngoạn mục trên thị trường ngân hàng, giúp họ có những vị thế
khác biệt và vững chắc trên thị trường.
Phát triển về quy mô và mô hình quản lý
Với nhiều doanh
nghiệp Việt nam, sau nhiều năm phát triển sản xuất kinh doanh với tỷ lệ tăng

