
Journal of Business Research xxx (xxxx) xxx
Please cite this article as: Zeinab Zaremohzzabieh, Journal of Business Research, https://doi.org/10.1016/j.jbusres.2020.10.053
0148-2963/© 2020 Elsevier Inc. All rights reserved.
The effects of consumer attitude on green purchase intention: A
meta-analytic path analysis
Zeinab Zaremohzzabieh
a
,
*
, Normala Ismail
b
, Seyedali Ahrari
b
, Asnarulkhadi Abu Samah
a
a
Institute for Social Science Studies, Universiti Putra Malaysia, InfoPort, IOI Resort Jalan Kajang, Puchong, Seri Kembangan, Selangor 43400, Malaysia
b
Faculty of Educational Studies, Universiti Putra Malaysia, Selangor 43400, Malaysia
ARTICLE INFO
Keywords:
Meta-analysis
Path analysis
Consumer attitude
Green purchase intention
Structural equation modeling
ABSTRACT
Increasing interests in the development of green purchase intentions have elevated the importance of theories
that explain the relationships between attitudes and intentions. The aim of the present research is to meta-
analytically integrate the model of green purchase behavior (GPB) and the theory of planned behavior (TPB).
We synthesized the research findings of 90 studies (94 samples, n =38622) and employed meta-analytic
structural equation modeling to investigate the empirical fit of the integrated TPB-GPB framework. The find-
ings demonstrated support for the integrated framework and showed mediation role of consumer attitude in the
development of green purchase intent. Moreover, the results suggested that the integrated framework assisted
the TPB model to enjoy huge fertility by integrating the constructs and/or combining with the GPB model to
develop the explanatory power and predictive lenses of green consumer attitudes and green purchase intention.
1. Introduction
In this era, the concerns on global warming, climate change, over-
using natural resources, and air and water pollution have been
increasing, resulting in more consumers becoming conscious of envi-
ronmental degradations confronting them. These environmental deg-
radations have begun to change the lifestyle of the consumers and
business activities, leading to the emergence of green marketing (Larson
et al., 2015). Green marketing within business practices involves pro-
moting sustainable development. It includes the marketing of goods and
services considered to be green, and maintaining and stimulating pro-
environmental consumer behaviors and attitudes (Jain & Kaur, 2004).
This concept of green marketing has also inspired consumers to buy or
acquire green products (Biswas & Roy, 2015). As such, there is no doubt
that the attitudes and behaviors of the consumers are in the process of
shifting (Mintel, 1991). Consumers actively support green products to
maintain sustainable development and reduce their environmental im-
pacts (Oliver, 2013).
The last three decades saw increasing numbers of international firms
engaging in green production, and consumers purchasing and
embracing green products. However, this higher willingness has not
been realized and translated to the actual purchase of green products
(Guyader et al., 2017; Wei et al., 2017). This scenario is also known as
“attitude – behavioral intention gap”. For example, despite the positive
attitude of customers towards green products, a previous study showed
that the mainstream consumers did not purchase green products as
estimated and the market shares of these products were regularly lower
than 4% of the whole sales (Polonsky, 2011). Until now, a large body of
work on the green consumer behavior highlights that consumers are
progressively motivated to purchase green goods (e.g., Arli et al., 2018;
Khan & Kirmani, 2018). The causes for this behavior gap have not been
adequately studied. It is possible that consumers comply with social and
cultural norms that may reflect their purchasing decisions (Nguyen
et al., 2017). However, there may be special barriers and drivers,
particularly in everyday consumptions, which complicate green pur-
chase intention (GPI).
Therefore, to address this matter, many earlier studies have inves-
tigated consumer attitudes and purchasing intentions with regards to
green products by using the theory of planned behavior (TPB) (Joshi &
Rahman, 2016; Yadav & Pathak, 2016). However, most of these studies
expressed absence or weak correlation between positive attitudes and
actual buying behavior. Joshi and Rahman (2015) indicated that the
* Corresponding author at: Institute for Social Science Studies, Universiti Putra Malaysia, InfoPort, IOI Resort Jalan Kajang, Puchong, Seri Kembangan, Selangor
43400, Malaysia.
E-mail addresses: z_zienab@upm.edu.my (Z. Zaremohzzabieh), malaismail@upm.edu.my (N. Ismail), seyedaliahrari@gmail.com (S. Ahrari), asnarul@upm.edu.
my (A. Abu Samah).
Contents lists available at ScienceDirect
Journal of Business Research
journal homepage: www.elsevier.com/locate/jbusres
https://doi.org/10.1016/j.jbusres.2020.10.053
Received 22 May 2019; Received in revised form 9 June 2020; Accepted 22 October 2020

Journal of Business Research xxx (xxxx) xxx
2
TPB failed to capture the relationship between attitudinal variables or
environmental concerns and consumer attitudes that can in fact influ-
ence GPI. Several studies have suggested modifying TPB in order to
overcome its limitations. Joshi and Rahman (2015) specified that the
existing literature on the antecedents of consumer attitudes and GPI has
focused on the TPB constructs and additional factors. Liobikien˙
e and
Bernatonien˙
e (2017) showed the elements and their impact on all green
products purchase and suggested a classification of environmental and
attitudinal factors influencing the purchasing behavior. For this pur-
pose, the model of Green Purchase Behavior (GPB; Sarumathi, 2014) is
adopted because it is one of the models that explain the reasons behind
the observed attitude-behavior gap with regards to green products. The
model predicts and explains consumer attitudes using motivational
factors which in turn lead to GPI.
To date, many scholars have further examined frameworks that bring
together at least one of the key antecedents of the GPB and at least one of
the antecedents of the TPB in the empirical literature on GPI (e.g., Lin &
Niu, 2018). Some studies applied the TPB and GPB constructs as com-
parable factors of consumer attitudes and purchasing intention in green
consumption models while some of these studies examined structural
models (e.g., Yadav & Pathak, 2016). Some studies particularly used
statistical procedures to examine the mediation role of the GPB con-
structs based on direct and indirect effects (e.g., Maichum et al., 2017b;
Paul et al., 2016).
To our knowledge, there are no earlier studies to date that investigate
all antecedents included in the GPB and TPB to uncover attitu-
de–behavioral intentions of green consumption. Thus, the relative
novelty of the quantitative review of the substantive area of customer
attitude and the GPI research, and the absence of studies examining
relationships between the constructs of the GPB and TPB within a single
theoretical framework provided the motivation and rationale for un-
dertaking this study. The first goal of the present study was to deliver a
clear demonstration of applying meta-analytic methods combined with
structural equation modeling (MASEM) to integrate the TPB and GPB in
order to investigate direct and indirect effects of consumer attitudes and
their antecedents on GPI. The insights driven from this analysis could
inform the structure of the integrated TPB-GPB framework, and verify
the explanatory and predictive adequacy of this integrated framework to
advance the knowledge of this field. Second, we examined the effects of
contextual (culture) and methodological moderators on our proposed
framework. The MASEM technique enabled us to investigate whether
differences across studies were caused by cultural context or methodo-
logical moderators.
2. Consumer attitudes and purchasing intention of green
products: An extended TPB
In the academic literature, words like “green purchasing”, “green
acquisition”, and “environmentally responsible purchasing” are used to
explore consumer green purchasing behavior. Green purchasing, as
described by Chan (2001), is acquisitioning services and goods that
minimize damage to the environment. It is most often reflected by GPI,
which is the consumers’ intention to purchase and pay for green prod-
ucts. Motivational factors influence these intentions, changing the con-
sumers’ buying behaviors towards green products (Joshi & Rahman,
2015). Peter (2011) defined green products as fulfilling the consumers’
requirements and necessities without damaging the environment. Chen
(1993) argued that a green product reduced its environmental impacts
at each phase of its life cycle. In that sense, his definition was based on
the whole production process rather than the product itself. Recently,
Sdrolia and Zarotiadis (2019) categorized green products as tangible
and intangible products that reduced its impact on the environment
either directly or indirectly during its whole life cycle, as subjected to
the current technology and science. This is a clear indication that the
definition of green product should be holistic.
Many studies indeed analyzed the antecedents of GPI as a whole,
including all green products into one term (e.g., Chaudhary & Bisai,
2018; Yadav & Pathak, 2016). In these studies, the TPB serves as the
basis for the integrated framework to explore GPI. The three main an-
tecedents of the TPB which are relevant to GPI are attitudes, subjective
norms and perceived behavior control (Nguyen et al., 2019). Attitude
can be described as the inner feeling of favorableness or otherwise that a
consumer has towards a green product or green marketing. Subjective
norms (one of the social norms) are the perception of a consumer on the
social pressure on whether or not to perform GPB. Lastly, perceived
behavior control reflects a consumer’s viewpoint on the convenience or
difficulty to perform green purchasing behavior.
Meanwhile, the TPB does not consider the influences of motivational
factors on consumer attitudes and decisions to purchase green products
(Joshi & Rahman, 2015). Meanwhile, the GPB complements TPB’s
constructs with environmental beliefs, knowledge, concern, conscious-
ness, and awareness in explaining why a consumer’s attitudes and
purchasing intentions might lead to green products to get the real grasp
on the attitude-behavioral intention relationship. Cary (1993) stated
that environmental beliefs gave rise to cultural symbolic beliefs
reflecting the individuals’ development of passionate beliefs about
environmental issues. External factors like environmental knowledge
refer to the individual’s capability to assess the impacts of environment
and ecosystems on the society, and an individual’s amount of knowledge
on environmental issues, including the problems, causes, solutions and
others (Aini et al., 2007). Besides that, the influences of human behavior
on the environment shows the individual’s environmental awareness
(Kollmuss and Agyeman, 2002). This internal factor comprises “cogni-
tive and knowledge-based” element and “affective and awar-
eness-based” element. Hassan (2014) defined environmental concern as
the degree of the consumers’ worry about environmental threats caused
by human interventions and their intentions to contribute to the solu-
tions of these issues. Environmental consciousness (a part of the social
consciousness) is one of the internal factors that reflect the psychological
variables relating to individuals’ propensity to involve in
pro-environmental behaviors (Sharma & Bansal, 2013). Environmental
consciousness is also a complex nature of values, affective responses,
personality features and attitudinal discourse (Kautish & Sharma, 2018).
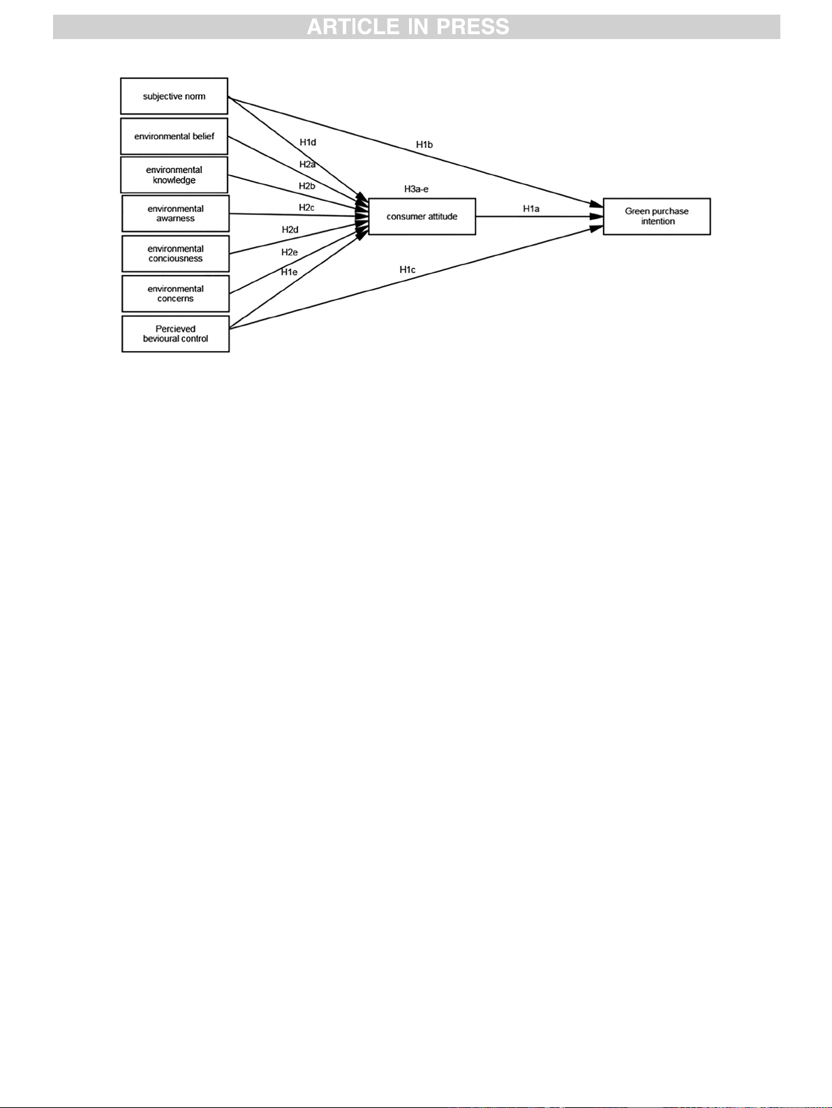
Thus, the integrated TPB-GPB framework (Fig. 1) and the hypothesized
relationships were developed as described below.
2.1. The effects of TPB constructs on consumer attitude and GPI
Within the framework of consumer green purchasing behavior, there
were several investigations using the TPB constructs to examine the
antecedents of GPI in general (Liobikien˙
e et al., 2016; Paul et al., 2016;
Yadav & Pathak, 2017) while some other studies partially supported the
TPB (e.g., Chou, et al., 2012; Kim et al., 2013). Moreover, some studies
have found that the TPB constructs can serve as direct determinants of
GPI (Bong Ko and Jin, 2017; Paul et al., 2016). Similarly, Maichum et al.
(2016) employed the TPB towards the green consumption in Thailand,
showing that consumer attitudes, subjective norms, and perceived
behavior control have significant direct positive influences on GPI.
Interestingly, a study done in India (Sreen et al., 2018) found a signifi-
cant relationship between consumer attitude towards green products
and subjective norms. The study has also proven the relationship be-
tween consumer attitude towards green products and perceived
behavior control. Overall, the findings from the previous studies
demonstrate the function of TPB model to provide a clear grasp of the
intention of green consumption. Therefore we hypothesize the following
based on these three independent constructs of TPB and the above
arguments:
Hypothesis 1a.. There is an association between consumer attitude
towards green products and GPI.
Hypothesis 1b.. There is an association between subjective norms and
GPI.
Z. Zaremohzzabieh et al.

Journal of Business Research xxx (xxxx) xxx
3
Hypothesis 1c.. There is an association between perceived behavior
control and GPI. Hypothesis 1d. There is an association between sub-
jective norms and consumer attitude towards green products.
Hypothesis 1e.. There is an association between perceived behavior
control and consumer attitude towards green products.
2.2. The GPB constructs and their effects on consumer attitude towards
green products
Along the lines of the above arguments, we attempted to create the
integrated framework that combines the best features of TPB and GPB.
Out of the eight factors in this proposed framework, five antecedent
factors were the considerable predictors of consumer attitude as sug-
gested in GPB model: environmental beliefs, knowledge, concern, con-
sciousness, and awareness.
Even though previous studies on the subject supported the constructs
of GPB into GPI, some studies observed that these constructs concep-
tually affected consumer attitude towards green products. For example,
a previous study indicated that a positive attitude towards green prod-
ucts was appreciably influenced by environmental beliefs because gen-
eral perspectives were particularly enough to prompt GPI (Khaola et al.,
2014). In such cases, there is a ‘beliefs–attitude–intention gap’ as it is
inevitable that individual consumers who hold strong environmental
belief in buying green products would have strong attitude towards the
behavior and be more likely to be involved in environmental-oriented
purchasing intentions. Kalafatis et al. (1999) also indicated that envi-
ronmental beliefs can influence consumer attitude which in turn can
influence GPI. Therefore:
Hypothesis 2a. There is an association between environmental beliefs
and consumer attitude towards green products.
Furthermore, environmental ethics came into prominence during the
Earth Day 1990, emphasizing on individual responsibilities and envi-
ronment quality. Individual responsibilities include an informed con-
sumer who is able to make decision. This, in turn, requires
environmental knowledge and awareness. Environmental knowledge
and awareness directly influence consumer attitude towards green
products. Despite being told that green products are credence goods,
consumers may not recognize whether the product is green or not even
after repeating the purchase. Thus, environmental knowledge and
awareness of consumers are critical in consumer attitudes towards green
products. Particular findings have proven the relationships between
environmental knowledge, awareness and consumer attitude, which has
further effects on GPI (e.g., Akbar et al., 2014; Haryanto, 2014; Kumar
et al., 2017). A study by Noor et al. (2012) found that environmental
knowledge and awareness with regards to the environmental degrada-
tion have a significant role in shaping the consumer attitude towards
green products. As a result, these empirical studies have developed the
paradigm of awareness or knowledge-attitude-intention, showing a
positive relationship between environmental knowledge, attitudes, and
awareness; the more environmental knowledge and awareness a con-
sumer has, the more positive attitudes are shown towards green prod-
ucts, resulting in GPI. Thus:
Hypothesis 2b. There is an association between environmental
knowledge and consumer attitude towards green products.
Hypothesis 2c. There is an association between environmental
awareness and consumer attitude towards green products.
Environmental consciousness, one of the internal constructs in the
GPB, has induced an intense discussion in the literature. Lately, the
integration of sustainability elements and the consequent green claims
for products have become appealing to individual consumers who
emphasize on environmental consciousness. Some researchers have
confirmed the significant association between environmental con-
sciousness and consumer attitude in green marketing domain. For
example, a green study done by Mishal et al. (2017) discovered positive
association between environmental consciousness and consumer atti-
tude towards green products. Therefore:
Hypothesis 2d. There is an association between environmental con-
sciousness and consumer attitude towards green products.
In the proposed framework, environmental concerns also remain as
the important antecedents of consumer attitude. Hartmann and Apao-
laza-Ib´
a˜
nez (2012) concluded that consumers having positive attitudes
and environmental concerns were more likely to be involved in green
consumer behaviors compared to consumers who were not pro-
environmentally concerned. Besides that, several studies have proven
the association between consumer attitude and environmental concern
(Hanson, 2013; Maichum et al., 2016; Mostafa, 2007; Tang et al., 2014;
Yadav & Pathak, 2016). Based on this review, we hypothesized that:
Hypothesis 2e. There is an association between environmental
concern and consumer attitude towards green products.
2.3. Mediating role of consumer attitude towards green products
There is the direct association of consumer attitude towards green
Fig. 1. An integrated framework for consumer attitude and green purchase intention.
Z. Zaremohzzabieh et al.

Journal of Business Research xxx (xxxx) xxx
4
products and GPI as proven in many prior research studies in which the
relationship has been found significant. Meanwhile, Sarumathi (2014)
showed the role of motivational factors to determine the consumer
attitude in the GPB model. Thus, the GPB model studies the mediating
effect of consumer attitude to elucidate the association of GPI with the
antecedent factors engaged in the formation of attitude. Recently, the
mediating effect of consumer attitude on the behavioral intention has
been confirmed in the field of green consumer behavior research (Paul
et al., 2016).
Research conducted on green consumption has also validated the
association between attitudes and behavioral intentions in both Western
and non-Western countries. For instance, Tang et al. (2014) examined
the antecedent factors that influenced the Chinese consumer attitude
towards green products and how such attitude mediated the impacts of
these factors on GPI. The findings indicated that environmental concerns
together with environmental beliefs influenced consumer attitude to-
wards green produces. This finding has mediated the effect of such
concern and beliefs on GPI. In Thailand, Maichum et al. (2017b) also
found that attitudes mediated the association between environmental
knowledge and GPI. Similarly, previous studies also indicated that
attitude mediated the influence of environmental concerns on GPI
(Aman et al., 2012; Khaola et al., 2014; Paul et al., 2016). In another
study, Assarut and Srisuphaolarn (2010) demonstrated that the degree
of individual’s environmental consciousness had no direct influence on
purchasing intentions but it indirectly affected the purchasing intentions
through attitudes towards green products. Therefore, for the purpose of
explaining the said phenomena, we proposed that:
Hypothesis 3a. Consumer attitude mediates the association between
environmental beliefs, and GPI.
Hypothesis 3b. Consumer attitude towards green products mediates
the association between environmental awareness and GPI.
Hypothesis 3c. Consumer attitude towards green products mediates
the association between environmental knowledge and GPI.
Hypothesis 3d. Consumer attitude towards green products mediates
the association between environmental consciousness and GPI.
Hypothesis 3e. Consumer attitude towards green products mediates
the association between environmental concern and GPI.
2.4. Potential moderators
The studies included in the present MASEM have been performed in
diverse time periods and in several countries with several types of socio-
cultural backgrounds. The time periods and countries considered in the
included studies varied in terms of several features and respective
environment aspects. Therefore, recognizing moderator variables was
vital in this MASEM as doing so helped uncover the situations under
which GPI was most effective on consumers’ green purchasing behavior.
In the development of GPI, vigorous alterations in the macro environ-
ments such as global landscape affect the consumers. Dahl (2000) rec-
ommended cultural influences because consumers tended to explain
their social contexts locally instead of globally. Therefore, in order to
create an effective link to the local consumers, corporations need to have
full knowledge of the local environment (country), especially due to the
presence of cultural differences within each country. Recently, many
studies (e.g., Ritter et al., 2015; Sreen et al., 2018; Vicente-Molina et al.,
2013) stated that cross-country disparities focusing on national cultures
moderate the association between GPI and its antecedents.
Furthermore, Schepers and Wetzels (2007) recommended three
methodological moderators which might influence the associations be-
tween different constructs in meta-analysis: publication date, respon-
dent type and publication status. In this way, we planned to consider the
possible moderators of the relationship between the constructs of TPB
and GPB by evaluating how the size of the relationship differentiated
depending on culture, respondent type, publication date and the type of
publication evaluated.
3. Method
3.1. Literature research
Five steps were taken to determine the samples of unpublished and
published materials that empirically examined the association between
antecedent factors and consumer attitude towards green products and
their purchasing intention.
Firstly, we consulted articles reviewed previously (e.g., Groening
et al., 2018; Joshi & Rahman, 2015; Kumar & Polonsky, 2017;
Liobikien˙
e & Bernatonien˙
e, 2017; Scalco et al., 2017; Tiwari, 2014).
Secondly, searches were conducted using multiple electronic databases
(i.e. Google scholar, Scopus, EBSCO, Directory of Open Access Journal,
Science Direct, SpringerLink, JSTOR, Emerald, ProQuest, and Business
Source Complete) to identify entries released and printed between 1992
and February 2019.
In the third stage, the search terms included the exact word “green
product” and the variant of the word “purchase”. We formed a two-part
search enquiry: “green” “purchase”. The search results for the two parts
were manually checked to find additional studies for inclusion and the
literature search was limited to “green” in addition to intentional and
actual purchase behaviors. The literature scrutinized the following
concepts of purchasing behavior: willingness to pay, consumer attitudes
and purchasing intention or behavioral intention to purchase. In the
fourth stage, we conducted searches using keywords similar to consumer
attitudes and its antecedents, and the effect on purchasing or buying
intentions in line with the constructs of TPB and the GPB. In the final
stage, we performed an unstructured search by utilizing Google in order
to find more relevant studies.
When coding the data, the description and measurement of each
construct were utilized instead of the constructs’ name in the original
studies, and each construct was coded. Consumer perceptions of green
products were assessed in comparison to non-green products, whether
the green products were environmentally friendly, non-toxic, safe to be
consumed and good for the planet than the non-green products. The GPI
was assessed by intention and willingness of the consumers in pur-
chasing green products. For instance, “I intend to buy green products in
the near future” (Chen & Chang, 2012). In addition to that, we used a
binary variable to assess cultural and methodological moderators. For
cultural context, we classified studies that were conducted in non-
Western countries (0) and Western countries (1). We coded the publi-
cation dates of the earlier publications between 1992 and 2010 (0) and
current publications from 2010 onwards (1). Respondent types included
consumer (0) and non-consumer (1). Finally, we coded publication
status as journal articles (1) and non-journal articles (0). The data was
extracted and checked by two reviewers and then reported in Table 1.
3.2. Inclusion and exclusion criteria
A total of 17,600 results were generated through searching using
keywords as they included all articles containing any of the keywords.
However, when filtration of English language, peer- reviewed journals
or articles and exact phrases were applied, the entries then were reduced
to 677. Upon further filtration using a quantitative method in dealing
with the integrated model related to the constructs of TPB and GPBM,
the papers were subsequently reduced to 253. For the remaining data-
bases, the panel further filtered the articles on the basis of either p-
values or correlation coefficients. These data must be included to
conduct the path analyses of meta-analytic effects. After removing five
duplicate studies, 90 articles reporting 94 data sets met the inclusion
criteria in the meta-analysis procedure, giving a total of 38,622 partic-
ipants. In total, 82 journal articles, one unpublished paper, four disser-
tations and three proceeding conference papers met the inclusion
Z. Zaremohzzabieh et al.

Journal of Business Research xxx (xxxx) xxx
5
Table 1
Summary of Studies Included in the meta-analytic structural equation modeling.
No. Author(s) K N Publication Type Respondent Type Culture Country
1 Kalafatis et al. (1999) 2 175/170 JA Consumers W UK/Greece
2 Chan (2001) 1 549 JA Consumers N-W China
3 Chan and Lau (2002) 1 232/213 JA Consumers N-W& W China/US
4 Mostafa (2007) 1 1093 JA Students N-W Egypt
5 Assarut and Srisuphaolarn (2010) 1 319 JA Undergraduate students N-W Thailand
6 Ali et al. (2011) 1 400 JA University students N-W Pakistan
7 Promotosh and Sajedul (2011) 1 282 D Students W Sweden
8 Aman et al. (2012) 1 384 JA Consumers N-W Malaysia
9 Lee et al. (2012) 1 112 JA Consumers N-W Malaysia
10 Wong et al. (2012) 2 150/150 D Consumer N-W Malaysia/Singapore
11 Abbasi et al. (2013) 1 150 JA Consumers N-W Pakistan
12 Azizan and Suki (2013) 1 430 JA Consumers N-W Malaysia
13 Rehman and Dost (2013) 1 180 CP Students N-W Pakistan
14 Rizwan et al. (2013) 1 200 JA Consumers N-W Pakistan
15 Samarasinghe and Samarasinghe (2013) 1 238 JA Consumers N-W Sri Lanka
16 Vazifehdoust et al. (2013) 1 374 JA Consumers N-W Iran
17 Akbar et al. (2014) 1 160 JA Consumers N-W Pakistan
18 Anvar and Venter (2014) 1 200 JA Students N-W South Africa
19 Ayoun et al. (2014) 1 420 UP Consumers N-W Algeria
20 Hasnah Hassan (2014) 1 140 JA Muslim consumers N-W Malaysia
21 Irandust and Bamdad (2014) 1 290 JA Students N-W Iran
22 Kongkajaroen et al. (2014) 1 220 JA Consumers N-W Thailand
23 Lao (2014) 1 909 JA Consumers N-W China
24 Lu et al. (2014) 1 458 CP Consumers N-W Malaysia
25 Khaola et al. (2014) 1 200 JA Shopper N-W Lesotho
26 Pagiaslis and Krontalis (2014) 1 1695 JA Households W Greece
27 Ryan (2014) 1 325 D Consumers W US
28 Tang et al. (2014) 1 408 JA MBA students N-W China
No. Author(s) K N Publication Type Respondent Type Culture Country
29 Wang (2014) 1 1866 JA Consumers N-W Taiwan
30 Wu and Chen (2014) 1 560 JA Consumers N-W Taiwan
31 Zhao et al. (2014) 1 500 JA Consumers N-W China
32 Ahmad and Thyagaraj (2015) 1 270 JA Consumers N-W India
33 Bhatt and Bhatt (2015) 1 244 JA University students N-W India
34 Choi and Cho (2015) 1 101 JA Consumers N-W South Korea
35 Gorokhova (2015) 1 176 D Customers W Norway
36 Karatu and Nik Mat (2015) 1 102 JA Lectures N-W Nigeria
37 Mark and Law (2015) 1 457 JA Consumers N-W Hong Kong
38 Sharaf et al. (2015) 1 191 JA Students N-W Malaysia
39 Ali and Ahmad (2016) 1 377 JA Consumers N-W Pakistan
40 Achchuthan and Velnampy (2016) 1 1325 JA Undergraduate N-W Sri Lanka
41 Braga Junior et al. (2016) 1 905 JA Consumers N-W Brazil
42 Chen and Hung (2016) 1 406 JA Consumers N-W Taiwan
43 Chen and Deng (2016) 1 306 JA Consumers N-W China
44 Dhurup and Muposhi (2016) 1 386 JA Students N-W South Africa
45 Goh and Balaji (2016) 1 303 JA Retail shoppers N-W Malaysia
46 Kai and Haokai (2016) 1 1355 JA Consumers N-W China
47 Malik and Singhal (2016) 1 302 JA Consumers N-W India
48 Maichum et al. (2016) 1 483 JA Consumers N-W Thailand
49 Paul et al. (2016) 1 521 JA Consumers N-W India
50 Uthamaputhran et al. (2016) 1 375 JA Students N-W Malaysia
51 Yadav and Pathak (2016) 1 326 JA Consumers N-W India
52 Butt (2017) 1 574 JA Students N-W Pakistan
53 Chelliah et al. (2017) 1 120 JA University students NW Malaysia
54 Diyah and Wijaya (2017) 1 202 JA Housewives N-W Indonesia
55 Eles and Sihombing (2017) 1 200 JA University students N-W Indonesia
56 Liu et al. (2017) 1 249/425 JA Consumers W US (non-Hispanic Whites Hispanic adults)
No. Author(s) K N Publication Type Respondent Type Culture Country
57 Lee (2017) 2 357/398 JA Consumers N-W Korea & China
58 Haider and Kakakhel (2017) 1 462 JA Consumers N-W Pakistan
59 Mai and Linh (2017) 1 352 JA Consumers N-W Vietnam
60 Mahmoud et al. (2017) 1 341 JA University students N-W Sudan
61 Maichum et al. (2017a) 1 425 JA Consumers N-W Thailand
62 Maichum et al. (2017b) 1 412 JA Consumers N-W Thailand
63 Mishal et al. (2017) 1 500 JA Households N-W India
64 Rahmi et al. (2017) 1 150 JA Consumers N-W Indonesia
65 Sharma and Aswal (2017) 1 224 JA Consumers N-W India
66 Wei et al. (2017) 1 375 JA Consumers N-W Taiwan
67 Yadav and Pathak (2017) 1 620 JA Consumers N-W India
68 Al Mamun et al. (2018) 1 380 JA Low-income household N-W Malaysia
69 Arli et al. (2018) 1 916 JA Consumers N-W Indonesia.
70 Chaudhary and Bisai (2018) 1 202 JA Students N-W India
(continued on next page)
Z. Zaremohzzabieh et al.

