
What drives and obstacles the intention to purchase green skincare
products? A study of the Italian market of green skincare products
Riccardo Testa , Francesco Vella , Giuseppina Rizzo , Giorgio Schifani , Giuseppina Migliore
*
Department of Agricultural, Food and Forest Sciences, University of Palermo, Viale delle Scienze, Building 4, 90128, Palermo, Italy
ARTICLE INFO
Handling Editor: Giovanni Baiocchi
Dataset link: Italian market of Green cosmetics
(Original data)
Keywords:
SOR framework
Decision-making process
PLS-SEM
Green cosmetics
Green products
ABSTRACT
This study examines the global market for green cosmetics, with a particular focus on the factors that influence
consumers’ purchase intentions for green skincare products and their interactions in shaping consumer behavior.
To achieve this, a statistically representative sample of 1,120 Italian consumers was analyzed, and the Stimulus-
Organism-Response (SOR) framework was applied, alongside the Dual-Factor Theory and Innovation Resistance
Theory. Findings show that environmental concern and health consciousness represent two key stimuli affecting
organism, within which product knowledge is the main facilitator, while value barriers represent the strongest
inhibitory force. Furthermore, mediation analysis highlights that environmental concern has a direct effect on
purchase intention. These insights provide valuable implications for scholars, manufacturers, and policymakers.
1. Introduction
Green consumption has experienced significant global growth in
recent years, expanding across sectors such as food, tourism, energy, and
more recently, cosmetics (Testa et al., 2024; Marcon et al., 2022; Galati
et al., 2021; Kumar et al., 2021a). The green cosmetics category is
extensive, encompassing hair styling gels or mousses, fragrances,
make-up, and personal care products (Liobikien˙
e and Bernatonien˙
e,
2017). According to the literature, green cosmetics are defined as
“naturally processed materials free from artificial or synthetic colors,
additives, or ingredients”, which have become increasingly favored by
consumers in recent years (Kumar et al., 2021b). Supporting this trend,
the global green cosmetics market reached a turnover of $12 billion in
2021, with projections estimating it will rise to $15.7 billion by 2025
(Statista, 2022). In 2022, China held the largest market share globally,
generating 2.5 billion euros, followed by the United States (1.4 billion
euros), Europe (1.2 billion euros), and India (0.9 billion euros) (Statista,
2023). Within Europe, Germany leads the market for green cosmetics,
with revenues of 0.3 billion euros, followed by France (0.27 billion
euros) and Italy (0.16 billion euros) (Statista, 2023).
Scholars have tried to understand the factors that may influence
consumers choice to buy green cosmetics. Specifically, Kumar et al.
(2021a) found that consumers’ health consciousness and environmental
concerns are important drivers of purchase intention to buy green cos-
metics. For their part, Lavuri et al. (2022) and Shimul and colleagues
(2022) highlighted that consumers’ attitude towards products, that is a
positive predisposition towards green products, is one of the most
important predictors of consumers intentions to buy green cosmetics.
Similarly, Zollo et al. (2021) found that product knowledge, defined as
consumers’ self-perception of how much they know about the product
characteristics and its health and environmental impact, is an important
antecedent of consumers’ intentions.
Nevertheless, despite these insights and the rapid growth of the green
cosmetics sector, it still accounts for only about 15% of the global cos-
metics industry (Sadiq et al., 2021). In this regard, other scholars have
highlighted that some factors, such as high price and skepticism about
the naturalness of the product, have a strong impact on consumers’
decision to purchase green cosmetics (Siddiqui et al., 2023; Kahraman
and Kazanço˘
glu, 2019). However, all these previous studies have
generally focused on the broad category of green cosmetics, which in-
cludes a variety of product typologies such as makeup, fragrances,
skincare, and haircare (Testa et al., 2024). As outlined by Liobikien˙
e and
Bernatonien˙
e (2017), product typology can have a significant impact on
consumer behavior. The authors suggest that consumers’ perceptions
* Corresponding author.
E-mail addresses: riccardo.testa@unipa.it (R. Testa), francesco.vella09@unipa.it (F. Vella), giuseppina.rizzo03@unipa.it (G. Rizzo), giorgio.schifani@unipa.it
(G. Schifani), giuseppina.migliore@unipa.it (G. Migliore).
Contents lists available at ScienceDirect
Journal of Cleaner Production
journal homepage: www.elsevier.com/locate/jclepro
https://doi.org/10.1016/j.jclepro.2024.144358
Received 15 March 2024; Received in revised form 22 November 2024; Accepted 27 November 2024
Journal of Cleaner Production 484 (2024) 144358
Available online 29 November 2024
0959-6526/© 2024 The Authors. Published by Elsevier Ltd. This is an open access article under the CC BY license (
http://creativecommons.org/licenses/by/4.0/ ).

and attitudes towards green cosmetics may vary across different product
typologies. Therefore, studying cosmetics as a broad category may miss
important differences in consumers’ purchase intentions. In fact, ac-
cording to the authors, it is likely that factors that may influence or
inhibit consumers’ intentions to buy green cosmetics vary according to
the product typology. In addition, much of the research on this topic has
relied on convenience rather than statistically representative sampling
(Testa et al., 2024), which limits the robustness and statistical signifi-
cance of findings that may not accurately reflect the reference popula-
tion, and therefore findings cannot be generalized beyond the sample
(Golzar et al., 2022). Moreover, the main conceptual models used in
these studies are based on a stimulus-response paradigm, where the
main factors highlighted by the literature are assumed to have a direct
effect on consumers’ decision to purchase green cosmetics. Neverthe-
less, the neo-behavioral approach on consumers study suggests that the
stimulus-response paradigm does not fully account for the factors that
influence consumer behavior. The approach assumes that the
decision-making process, which ultimately leads to consumer responses,
is influenced by some critical factors that are internal to the consumer
(R¨
odiger and Hamm, 2015). For instance, the neo-behavioral approach
offers an interpretation of the consumer decision-making process
through a unidirectional cause-and-effect association between compo-
nents, in which intermediate consumers’ internal variables play a
pivotal role in transmitting stimuli in response (Kumar et al., 2021a).
Kumar et al. (2021a), by applying a neo-behavioral approach, found that
health consciousness and environmental concern are the main stimuli
influencing the internal state of consumers, which in turn affect their
buying intention for natural products. Nevertheless, the mediating role
of certain consumers’ internal factors between health consciousness and
environmental concern, and their final response to a specific typology of
green cosmetics, remains underexplored. Thus, this study seeks to
address the following research questions: i) are environmental and health
concerns stimuli for consumers’ intention to purchase a specific green
cosmetic? Furthermore, ii) do consumers’ internal factors, such as attitudes
and perceptions toward the product, mediate the relationship between these
stimuli and the final response?
Therefore, to gain a more comprehensive understanding of con-
sumers’ decision-making processes the current study employs the
Stimulus-Organism-Response (SOR) paradigm (Mehrabian and Russell,
1974) as the main framework, alongside with Dual-Factor Theory (DFT)
(Herzberg et al., 1996) and Innovation Resistance Theory IRT (Ram and
Sheth, 1989). The SOR paradigm, which is grounded in the
neo-behavioral approach, posits that the consumers’ decision-making
process can be explained by the effects that external stimuli have on
their internal state, which in turn influences consumers’ responses.
Furthermore, to overcome sampling bias, which may limit the robust-
ness and statistical significance of findings, and to avoid generalizing on
the demand for green cosmetics, this study employs a representative
sample of 1,120 Italian skincare consumers. Specifically, the Italian
market was chosen due to its status as one of the most promising
Western markets for green cosmetics. Indeed, in 2022, the green cos-
metics sector accounted for 15.6% of the Italian cosmetics industry,
marking an 11.7% increase over the past two years (Cosmetica Italia,
2022). This study focused on green skincare products, which hold
particular significance for both retailers and researchers. Indeed, skin-
care products represent 41% of total cosmetics sales in European mar-
kets (Statista, 2023), with increasing usage noted among younger
demographics (Ali et al., 2022; Lili et al., 2022).
The following sections are structured as follows. A literature review
section will explain the theoretical framework adopted, the develop-
ment of the hypotheses and the research model, followed by the meth-
odology, the findings and their discussion. Finally, conclusions and
implications are presented, together with limitations and suggestions for
further research.
2. Literature review
2.1. Theoretical framework
The SOR theory, proposed by Mehrabian and Russell (1974), offers a
neo-behavioral approach that delves into consumers’ internal motiva-
tions, providing a deeper understanding of the entire decision-making
process compared to the stimulus-response (SR) model (Tandon et al.,
2021). The SR model is a behavioral approach that considers how con-
sumers respond to external and internal stimuli based on rational choice
models and economic assumptions (Sultan et al., 2021). However, the
SR paradigm does not fully capture the determinants of consumer
behavior because it considers direct relationships without observing
consumers’ internal cognitions and processes (R¨
odiger and Hamm,
2015). Conversely, the SOR approach helps to better understand how
consumers respond to a stimulus, taking into account some of the in-
termediate critical factors, internal to the consumer, that may inhibit or
facilitate the consumer’s response (R¨
odiger and Hamm, 2015). Unlike
the SR approach, the SOR model provides a deeper understanding of
consumer choice by considering not only the direct but also the indirect
effects of the various constructs on the consumer’s decision-making
process (Tuncer, 2021). Therefore, SOR theory seeks to fully under-
stand the entire consumer decision-making process by also considering
mental states, motivations, processes, and, thereby, individual differ-
ences and behaviors (Sultan et al., 2021). Specifically, SOR theory
effectively explains consumers’ intention to purchase a product as a
consequence of a process of interactions that begin with environmental
stimuli affecting the internal state of consumers – called the organism –
thus producing a consumer’s response (Sultan et al., 2021).
According to the theory, an environmental stimulus (S) represents
the antecedent of the individual’s internal state, and it can be classified
as either an object or socio-psychological one, depending on whether it
refers to product characteristics (e.g., brand, packaging, quality cues,
etc.) or to the individual’s inner world (e.g., health consciousness,
environmental concern, appearance consciousness, etc.) (Sultan et al.,
2021; Rong-Da Liang and Lim, 2020; Lee and Yun, 2015). Previous
studies dealing with green products highlighted that health conscious-
ness and environmental concern represent the main socio-psychological
stimuli in the domain of green cosmetics preference (Testa et al., 2024).
This is because consumers are becoming increasingly attentive to the
implications of their choices on health and the environment which
determine an orientation toward green choices (Ali et al., 2022; Kumar
et al., 2021a). Therefore, similarly to previous research on the topic, the
current study identifies health consciousness and environmental
concern as the stimuli that influence consumers’ internal process
(Tandon et al., 2021, 2023; Kumar et al., 2021a; Liu and Zheng, 2019).
As regards the organism (O), it refers to the consumer’s internal
process after receiving a stimulus, mediating the relationships between
environmental stimuli and the final response (Tandon et al., 2023).
These processes encompass both the affective sphere, which is associ-
ated with emotions and feelings, and the cognitive sphere, which in-
volves mental processes (Sultan et al., 2021). To gain a deeper
understanding of the consumer’s internal process, SOR theory has often
been implemented by other theories, including the Dual-Factor Theory
(DFT) (Herzberg et al., 1996) and Innovation Resistance Theory (IRT)
(Ram and Sheth, 1989). Specifically, DFT suggests that consumers’
intention to purchase a specific product can be mediated by a duality of
factors that encourage (facilitators) or dissuade (inhibitors) their choices
(Herzberg et al., 1996). According to DFT, the consumer’s
decision-making process is influenced by two distinct determinants, that
could promote product adoption or discourage it (Tandon et al., 2021).
SOR approach is a highly appropriate theory to explore how each person
reacts positively or negatively to certain stimuli, thereby allowing re-
searchers to gain a deeper understanding of the consumer’s
decision-making process (Jacoby, 2002).
Among the facilitators that may influence the mediation between
R. Testa et al.
Journal of Cleaner Production 484 (2024) 144358
2

stimuli and response, several scholars have highlighted that attitudes
towards green cosmetics and product knowledge represent important
cognitive constructs which can have a direct effect on consumers’ in-
tentions (Ali et al., 2022; Zollo et al., 2021). Therefore, we believe that
attitudes towards green skincare products and their knowledge can play
an important mediating role in facilitating consumers’ choices.
Conversely, to better identify inhibitors, IRT has been implemented into
the SOR approach to provide information about consumers’ resistance to
a product or innovation (Sadiq et al., 2021; Tandon et al., 2021). Ac-
cording to IRT, consumers encounter five distinct barriers during the
purchase process. These can be categorized into functional barriers
(value, risk, and usage barriers) and psychological barriers (tradition
and image barriers) (Ram and Sheth, 1989). Specifically, functional
barriers analyze the active resistance arising from product characteris-
tics, while psychological barriers examine passive resistance linked to
conflicts with existing consumer beliefs (Sadiq et al., 2021).
However, although IRT consists of five components, in the current
study only value and risk barriers have been considered as inhibitors
affecting consumers’ intention to purchase green cosmetics. This is in
line with previous studies that have incorporated IRT within the SOR
framework and analyzed different barriers depending on product ty-
pology and socio-cultural context (Sadiq et al., 2021; Tandon et al.,
2021). Specifically, value and risk barriers have been chosen because
they represent the main obstacles to green consumption, such as
greenwashing, high prices, perceived real value, and skepticism
(Siddiqui et al., 2023; Kumar et al., 2021a, 2021b; Sadiq et al., 2021;
Kahraman and Kazanço˘
glu, 2019). Conversely, tradition barriers have
not been considered, as green cosmetics in European markets do not
involve a change in consumer routines or culture (Zollo et al., 2021).
Also, image barriers, which refer to how consumers perceive the product
brand, or its origin (Sadiq et al., 2021), have not been considered as they
do not align with the study’s aim. Similarly, usage barriers, which refer
to product availability, were also not considered since in Italy there are
several brands of green skincare products that are easily available in
different stores (e.g., supermarkets, perfumeries, pharmacies, herbalists,
as well as e-commerce, door-to-door sales, and mail order) (Cosmetica
Italia, 2018).
Finally, regarding response, it represents the conclusive stage of the
decision-making process (Tandon et al., 2021). This stage describes a
specific action or intention and can either be positive or negative (Sultan
et al., 2021). Similarly, to other studies dealing with green cosmetics,
purchase intention has been identified as the final step of the
decision-making process (Testa et al., 2024; Lavuri et al., 2022; Sim˜
ao
et al., 2022). Since in the literature purchase intention also indicates the
willingness or likelihood to buy a green cosmetic (Sim˜
ao et al., 2022;
Suphasomboon and Vassanadumrongdee, 2022; Kumar et al., 2021b), as
in other studies, purchase likelihood was adopted as the final response.
(Good and Hyman, 2020; Yeung et al., 2010). However, in this study, as
in other consumer research studies, the terms purchase intention and
purchase likelihood are used interchangeably (Huang et al., 2022; Bolos
et al., 2019; Hussein and Hassan, 2018).
In consumer research literature, the SOR paradigm has proven to be a
very flexible approach, allowing some constructs to be interpreted as
stimuli or organisms, depending on the research question, the purpose of
the study, and the context in which the study is conducted (Bigne et al.,
2020; Jacoby, 2002). In the literature on green cosmetics consumption,
only three studies have adopted the SOR framework, and two of these
have focused exclusively on the drivers of consumption. Specifically,
Mansoor et al. (2022) examined how green brand knowledge and
credibility, categorized as stimuli, influence the organism, that is, green
brand evaluation, which in turn generates a consumer response. Lavuri
et al. (2022), on the other hand, have combined SOR with DFT to
analyze the mediating role of consumer trust and attitude (used as or-
ganisms) on purchase intention for luxury organic beauty products,
considering green advertising, brand image, perceived consumer effi-
cacy, and health and sustainability lifestyles as stimuli. More
interestingly, Kumar et al. (2021a) combined the SOR approach with
DFT and IRT to assess facilitators and inhibitors of consumption simul-
taneously. Specifically, they found that health consciousness and envi-
ronmental concern were key stimuli influencing consumers’ brand love
for natural products (response), which was mediated by natural content
perception, regional product preference, usage and image barriers,
representing both facilitators and inhibitors of consumers’ response.
However, to the best of our knowledge, no previous study in the
green cosmetic sector has considered how and to what extent health
consciousness and environmental concern (stimuli) affect attitudes and
product knowledge (facilitators) as well as value and risk barriers (in-
hibitors) and, in turn, purchase likelihood (response). Furthermore, no
study has evaluated whether consumers’ intention to purchase green
cosmetic products is fully or partially mediated by these facilitators and
inhibitors.
In the following subsections, the hypothesized associations among
constructs and the reasons for their selection are reported.
2.2. Stimuli - organism and hypotheses development
Health consciousness can be defined as consumers’ awareness of
their individual health state (Kumar et al., 2021a). In the literature,
individuals with a high level of health consciousness exhibit a positive
attitude towards green products as they perceive these products to be
healthier than conventional ones (Ali et al., 2022; Ghazali et al., 2017).
Similarly, health-conscious individuals are constantly searching for
products that allow them to achieve higher well-being, believing that
their purchase positively affects their health (Gould, 1988). As a result,
individuals with greater health awareness are more likely to learn about
the health benefits of a product by looking for product features that meet
their needs (Hoque et al., 2018). Therefore, it can be hypothesized that:
H1. Health consciousness is positively associated with attitudes to-
wards green cosmetics.
H2. Health consciousness is positively associated with product
knowledge.
Conversely, health-conscious consumers are more susceptible to
being influenced by certain obstacles to consumption. For instance,
consumers who are health-conscious may have a negative perception of
a green product’s real value and authenticity (Tandon et al., 2021).
Typically, the more consumers are conscious about their health state,
the more they may harbor doubts about the real benefits and authen-
ticity of green products (Tandon et al., 2021; Gleim et al., 2013).
Similarly, for health-conscious consumers, uncertainty about a prod-
uct’s authenticity could generate a perceived health risk (Sadiq et al.,
2021; Tandon et al., 2021). In fact, health-conscious individuals thor-
oughly evaluate the factors related to the consumption of the products
they intend to buy, scrutinizing their actual value and risks (Konuk,
2018). Consequently, it is reasonable to assume that a heightened level
of health consciousness might result in increased resistance towards
green cosmetic products. Thus, it can be hypothesized:
H3. Health consciousness is positively associated with value barriers.
H4. Health consciousness is positively associated with risk barriers.
At the same time, environmental concern, which can be defined as
the individual’s level of concern about environmental issues (Ali et al.,
2022), can also play a crucial role in influencing attitudes towards green
cosmetics. Ghazali et al. (2017) concur that consumers who are more
environmentally concerned tend to develop personal attitudes favoring
products labeled as natural or eco-friendly. This is because consumers
pay increasing attention to sustainable products that avoid harmful
impacts on the environment (Ali et al., 2022), thereby developing a
positive personal inclination towards these products (Shimul et al.,
2022). Similarly, Pagiaslis and Krontalis (2014) found that individuals
with a higher level of environmental concern show greater interest in
R. Testa et al.
Journal of Cleaner Production 484 (2024) 144358
3

product knowledge; indeed, they tend to investigate the characteristics
of a product before making a purchase, ensuring that it is environmen-
tally sustainable (Mohd Suki and Mohd Suki, 2015). Drawing from this
body of literature, the following hypotheses can be proposed:
H5. Environmental concern is positively associated with attitudes to-
wards green cosmetics.
H6. Environmental concern is positively associated with product
knowledge.
Like health-conscious individuals, people with a heightened level of
environmental concern tend to assign greater significance to value and
risk barriers (Tandon et al., 2021; Konuk, 2018). Gleim et al. (2013)
stated that environmentally aware individuals possess a higher ability to
identify genuine eco-friendly products, thereby increasing their atten-
tion and selectiveness during the purchasing process, leading to
heightened value barriers. Additionally, Cerri et al. (2018) found that
individuals with a strong environmental concern often harbor doubts
regarding the authenticity of eco-label claims. Similarly, Wasaya et al.
(2021) demonstrated that environmentally concerned consumers
exhibit a higher perception of risk, resulting in reduced purchase
intention towards green products. Consequently, it is reasonable to as-
sume that consumers with high environmental awareness may question
the authenticity and benefits of green cosmetics, hypothesizing as
follows:
H7. Environmental concern is positively associated with value
barriers.
H8. Environmental concern is positively associated with risk barriers.
2.3. Organism – response and hypotheses development
As suggested by the SOR framework, purchase intention can be
affected positively or negatively by the organism, consisting of facili-
tators and inhibitors. Among facilitators, attitudes towards green cos-
metics represent the degree to which a person has favorable or
unfavorable evaluations, feelings, and tendencies towards these prod-
ucts (Ghazali et al., 2017). Previous surveys have revealed that con-
sumers who hold more positive attitudes are more likely to exhibit a
higher purchase intention for such products (Lavuri et al., 2022; Shimul
et al., 2022). Specifically, for several authors, attitudes represent one of
the most important predictors of purchase intention, highlighting that
consumers decide to buy green cosmetics essentially based on their
positive personal evaluations (Ali et al., 2022; Hsu et al., 2017). Simi-
larly, product knowledge, namely the individual’s previous experience
or knowledge about green cosmetics (Zollo et al., 2021), can have a
positive impact on the consumer decision-making process (Mansoor
et al., 2022). In fact, when consumers possess sufficient knowledge and
information about green products, their purchase intention increases, as
they are better equipped to differentiate between green and conven-
tional products (Ali et al., 2022; Limbu et al., 2022). In other words,
knowledgeable consumers are more likely to buy products that have the
least impact on the environment (Mansoor et al., 2022). Building upon
these findings, the following hypotheses can be made:
H9. Attitudes towards green cosmetics are positively associated with
purchase likelihood.
H10. Product knowledge is positively associated with purchase
likelihood.
Among the functional barriers, value barriers represent the negative
perception of a product’s real value and characteristics, understood as
consumers’ skepticism about eco-friendly claims, while risk barriers
refer to the risk perception of the same product due to uncertainty
regarding its monetary value and authenticity (greenwashing effect)
(Sadiq et al., 2021; Tandon et al., 2021). This is primarily due to the
absence of a clear regulatory framework and standard certification in
the natural cosmetics market (Bozza et al., 2022), which leads to a
proliferation of greenwashed products (Sim˜
ao et al., 2022; Sadiq et al.,
2021). In this context, consumers may lose their trust in the green
cosmetic sector, contributing to skepticism towards these products
(Morone et al., 2021; Kahraman and Kazanço˘
glu, 2019) and struggle to
recognize the value and benefits of these products, leading to doubts
about their authenticity (Kumar et al., 2021b; Sadiq et al., 2021).
Additionally, consumers perceive green cosmetics as more expensive
than other brands, viewing the price of green cosmetics as a risk factor
for their household finances rather than an added value (Bharti et al.,
2022; Sadiq et al., 2021). Therefore, the following hypotheses have been
proposed:
H11. Value barriers are negatively associated with purchase
likelihood.
H12. Risk barriers are negatively associated with purchase likelihood.
2.4. Mediating effects and hypotheses development
Understanding mediating effects is particularly well-suited within
the SOR framework, in which it is not possible to measure the re-
lationships between stimuli and final response in a direct way, but rather
if these associations are effectively mediated by the organism (Tuncer,
2021).
Specifically, even if consumers with a high awareness towards health
and the environment are more likely to buy green products (Parashar
et al., 2023; Nagaraj, 2021), little is known about the mediating effects
of attitudes and product knowledge in the decision-making process of
green consumers. On the one hand, the more aware consumers are, the
more they tend to increase their attitudes and level of product knowl-
edge (Ali et al., 2022; Hoque et al., 2018). On the other hand, individuals
who hold positive attitudes towards green cosmetics as well as a high
degree of product knowledge are more likely to buy green cosmetics
(Lavuri et al., 2022; Limbu et al., 2022).
Therefore, it is reasonable to affirm that more conscious consumers
are aware of green cosmetics’ environmental and health benefits and,
therefore, they buy these products to preserve the environment as well
as to care about themselves (Mansoor et al., 2022; Ghazali et al., 2017).
Hence, the following hypothesis has been proposed:
H13a. Attitudes mediate the association between health consciousness
and purchase likelihood.
H13b. Attitudes mediate the association between environmental
concern and purchase likelihood.
H14a. Product knowledge mediates the association between health
consciousness and purchase likelihood.
H14b. Product knowledge mediates the association between envi-
ronmental concern and purchase likelihood.
At the same time, despite consumers being highly concerned about
the environment and their health, value and risk barriers can negatively
reduce their intention to purchase (Sadiq et al., 2021). In fact, green
cosmetic consumers may be discouraged, for example, by high product
prices or concerns regarding authenticity, safety, and efficacy (Morone
et al., 2021; Kumar et al., 2021b). Specifically, it is plausible to hy-
pothesize that barriers related to value and risk can mediate the direct
effect between environmental and health consumers’ concerns and their
decision to buy such products. Consequently, this leads to the following
hypotheses:
H15a. Value barriers mediate the association between health con-
sciousness and purchase likelihood.
H15b. Value barriers mediate the association between environmental
concern and purchase likelihood.
H16a. Risk barriers mediate the association between health
R. Testa et al.
Journal of Cleaner Production 484 (2024) 144358
4

consciousness and purchase likelihood.
H16b. Risk barriers mediate the association between environmental
concern and purchase likelihood.
2.5. Control variables
Socio-demographic characteristics of consumers are not easily cate-
gorized as inhibitors and facilitators due to their heterogeneous effects
on purchase intentions of green cosmetics, providing different and
conflicting results (Lavuri et al., 2022; Kumar et al., 2021a). For
example, when examining gender, some studies indicate that women
constitute the primary target market for green cosmetics (Shimul et al.,
2022; Hamelin et al., 2018), while others have observed a growing in-
terest among men (Ali et al., 2022). Regarding age, certain studies
suggest that older individuals prefer green cosmetics (Hamelin et al.,
2018), whereas others focus exclusively on the consumption patterns of
younger consumers (Lili et al., 2022; Limbu et al., 2022). Similar
divergent outcomes are found for factors such as education level, in-
come, and household size (Lavuri et al., 2022; Suphasomboon and
Vassanadumrongdee, 2022; Kumar et al., 2021a; Susanty et al., 2021;
Hamelin et al., 2018). Based on this evidence, this study tests
socio-demographic factors as control variables. Therefore, the proposed
conceptual model of this study and the hypothesized associations among
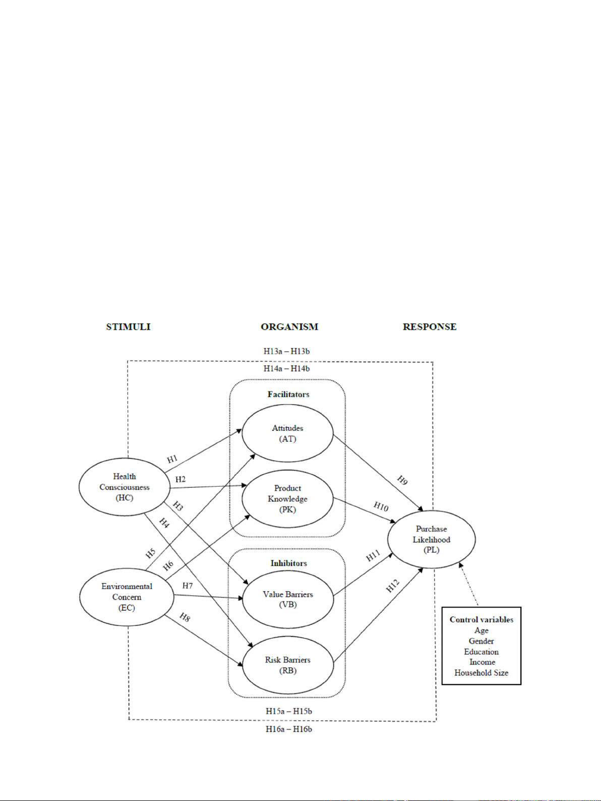
constructs are reported in Fig. 1.
3. Materials and methods
3.1. Data collection and study measures
The data collection process occurred in October 2022 through an
online questionnaire administered by a professional marketing agency,
responsible for recruiting respondents and providing valid data in terms
of potential non-response bias and unverified responses (Duda and
Nobile, 2010). More in detail, participants 18-aged or older who have
consumed skincare products at least once in the past 15 days. The sur-
vey’s sample accounts for 1120 Italian cosmetic consumers, nationally
stratified by age, geographical area and educational level and, thereby,
ensuring that the sample faithfully reflected the diversity of the Italian
population. The online questionnaire consists of three sections. In the
first section, the purchasing frequency of cosmetic consumers have been
explored. Additionally, respondents’ purchase likelihood for green
skincare products (PL) has been assessed by measuring their likelihood
to buy these products in the next six months, resulting in a score ranging
from zero (0%) to ten (100%), with 10% increments. Specifically, the
adoption of a single-item purchase likelihood scale allows researchers to
achieve a higher correlation with the future self-reported behavior of
respondents compared to purchase intention measurements based on
Fig. 1. Proposed conceptual model.
R. Testa et al.
Journal of Cleaner Production 484 (2024) 144358
5

