
TỔ CHỨC CHỨNG TỪ KẾ
TOÁN
Chương
2
TCHTKT- ThS Hồ Thị Thanh Ngọc

Nội dung
2.1/ Khái niệm ý nghĩavà nguyên tắc tổ
chức chứng từ kế toán.
2.2/ Nội dung tổ chức chứng từ kế toán
2.3/ Tổ chức hạch toán ban đầu một số
chứng từ chủ yếu
17
TCHTKT- ThS Hồ Thị Thanh Ngọc

2.1/ Khái niệm, ý nghĩa và nguyên tắc tổ
chức CTKT
•Khái niệm
- Thiết kế đối tượng công tác hạch toán
ban đầu trên hệ thống các bản chứng
từ hợp lý, hợp pháp và theo một quy
trình luân chuyển nhất định
18
TCHTKT- ThS Hồ Thị Thanh Ngọc

2.1/ Khái niệm, ý nghĩa tổ chức chứng
từ kế toán
•Ý nghĩa
19
• ảnh hưởng trực tiếp đến thông tin kế
toán
•Giúp quản lý có thông tin kịp thời, chính
xác
Về mặt
quản lý
• Đây là công việc đầu tiên để thực hiện
việc ghi sổ và lập báo cáo.
•Là điều kiện để mã hóa và vi tính hóa
thông tin kế toán
Về mặt
kế toán
•Là căn cứ để xác minh nghiệp vụ,
kiểm tra, thanh tra.
•Là cơ sở để giải quyết tranh chấp
Về mặt
pháp lý
TCHTKT- ThS Hồ Thị Thanh Ngọc

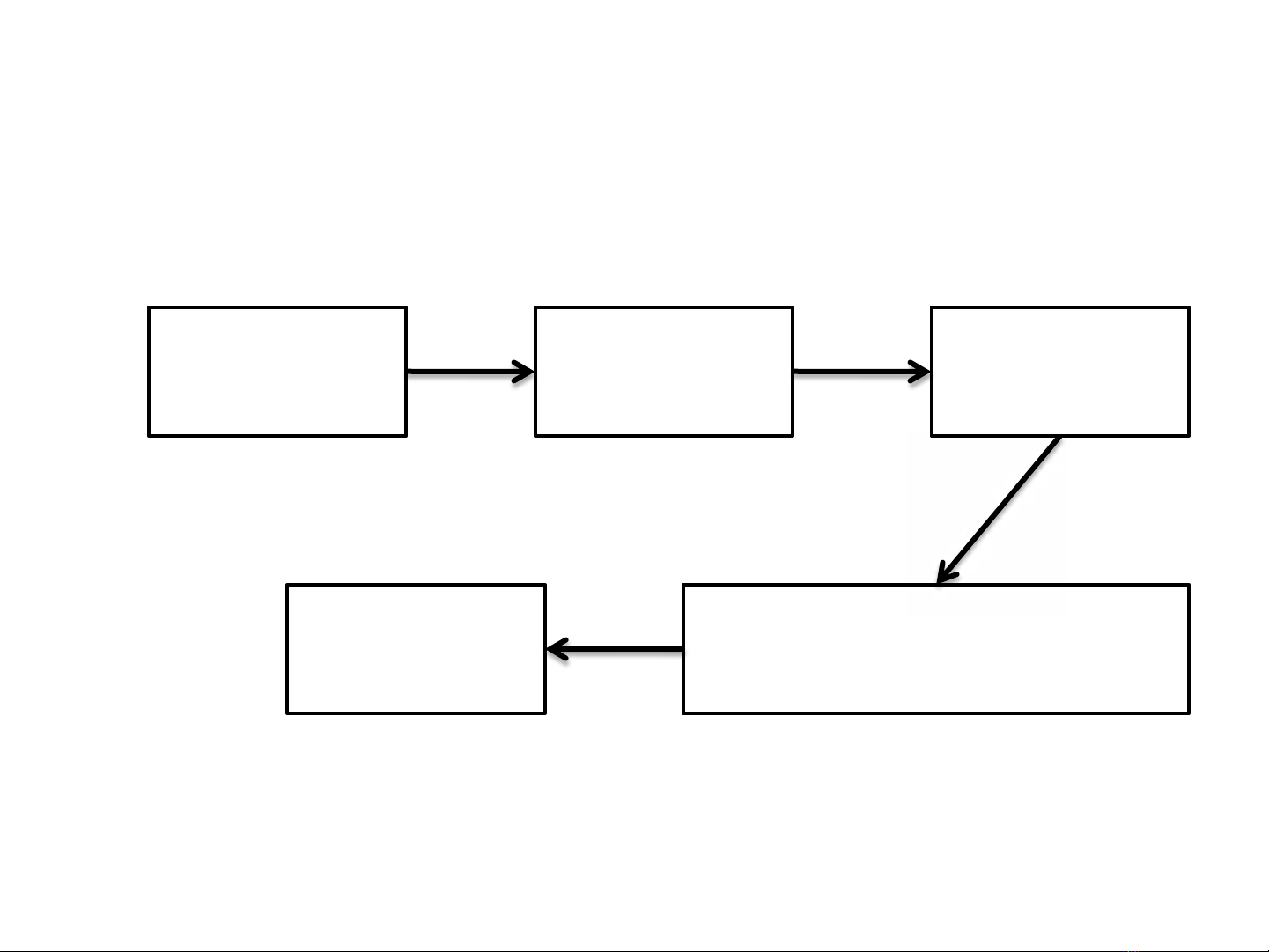
2.2/Nội dung tổ chức chứng từ kế toán
20
Lựa chọn CT Lập CT Kiểm tra CT
Xác lập quy trình và tổ chức
luân chuyển, ghi sổ
Bảo quản, lưu trừ
CT
TCHTKT- ThS Hồ Thị Thanh Ngọc

