
471
NGHIÊNCỨUCÁCNHÂNTỐẢNHHƯỞNGĐẾN
CHUYỂNĐỔISỐTẠICÁCDOANHNGHIỆPXIMĂNG
TRÊNĐỊABÀNTỈNHTHANHHÓA
LêThịLoan,MaiThịHồng
Email:lethiloankt@hdu.edu.vn
Ngàytòasoạnnhậnđượcbàibáo:30/09/2025
Ngàyphảnbiệnđánhgiá:30/10/2025
Ngàybàibáođượcduyệtđăng:17/11/2025
DOI:10.59266/houjs.2025.966
Tómtắt:Chuyểnđổisốlàxuthếđãvàđangdiễnraởtấtcảcáclĩnhvựctrongxãhội
trongđó,chuyểnđổisốđóngvaitròvôcùngquantrọngđốivớisựtồntạivàpháttriểncủa
doanhnghiệp.TỉnhThanhHóalànơitậptrungnhiềudoanhnghiệpximănglớnvàcónhiêu
đónggópchosựpháttriểnkinhtếxãhội.Trongnhữngnămgầnđây,cácdoanhnghiệpxi
măngtrênđịabàntỉnhThanhHóađãkhôngngừngnỗlựcthựchiệnnhiềugiảiphápđểthúc
đẩytăngtrưởng,nângcaonănglựccạnhtranhtrongđócóchútrọngđếnvấnđềchuyểnđổi
sốtrongnhiềukhâucủaquytrìnhsảnxuấtkinhdoanh.Tuyvậy,đểcóthểcạnhtranhvàphát
triểnbềnvững,cácdoanhnghiệpnàycầntíchcựcchuyểnđổisốmạnhmẽhơnnữatrongthời
giantới.Bàiviếtcủanhómtácgiảtậptrungnghiêncứucácnhântốảnhhưởngđếnchuyển
đổisốtạicácdoanhnghiệpximăngtrênđịabàntỉnhThanhHóatừđóđềxuấtcáckhuyến
nghịđểthúcđẩychuyểnđổisốtrongcácdoanhnghiệpnày.
Từkhóa:yếutốảnhhưởng,chuyểnđổisố,ximăng,tỉnhThanhHóa
1TrườngĐạihọcHồngĐức
I.Đặtvấnđề
Chuyển đổi số(CĐS) làxu thếtất
yếuvàlàchiếnlượcthenchốtchosựtồn
tạivà phát triểncủa doanh nghiệp (DN)
trênphạmvitoàncầu.CĐSkhôngchỉlà
việc ứng dụng công nghệ (AI, IoT, Big
Data)màcònlàsựtáicấutrúcmôhình
kinhdoanh,quytrìnhvậnhànhvàvănhóa
tổchức(Vial,2019;Li,2020).Việctriển
khaiCĐSlàyếutốquyếtđịnhđểtốiưu
hóa hiệu quả, giảm chi phí vậnhành và
nâng caonăng lực cạnhtranh trongmôi
trườngkinhdoanhđầybiếnđộng(Kane&
cộngsự,2015).
Ngành xi măng là một ngành sản
xuấtquantrọng,đóngvaitròxươngsống
trongxâydựngcơsởhạtầngcôngnghiệp
củaViệtNam.Tuynhiên,ngànhximăng
đangđốimặtvớinhữngtháchthứcnghiêm
trọng,tạonêntínhcấpthiếtcủaviệcCĐS
như:Áplựcdưthừacôngsuấtvàsựcạnh

472
tranh gay gắtdẫnđến cuộc chiếnvề giá
vàgiảmbiênlợinhuận(BộxâydựngViệt
Nam,2024).Trongbốicảnhđó,CĐSlà
hướngđitấtyếuđểtốiưuhóachiphísản
xuất và nâng cao chất lượng sản phẩm.
Bên cạnh đó, sự biến động chi phí đầu
vào,yêucầumôitrườngvànhucầunâng
caonănglựcquảntrịđòihỏicácDNphải
ápdụngcôngnghệthôngminh,đổimới
phương pháp quản lý truyền thống sang
hệthốngquảntrịdữliệuthờigianthựcđể
đểkiểmsoátvàtiếtkiệmnănglượnghiệu
quả(Vu.N.T.etal.,2023).
Vớitổngcôngsuấtthiếtkếtrên20
triệutấn/năm,tỉnhThanhHoáđãvàđang
làmộttrongnhữngtrungtâmsảnxuấtxi
mănglớnnhấtcảnước,cóđónggópđáng
kểvàotổngsảnlượngquốcgia.Thựctiễn
chothấy,việctriểnkhaiCĐStạicácDN
ximăngThanhHoádùđãcónhữngnỗlực
banđầusongvẫncònrờirạc,thiếutínhhệ
thốngvàchưapháthuyhếttiềmnăng(Bộ
xâydựngViệtNam,2024).Việchiểurõ
cácyếutốảnhhưởnglàbướcđiđầutiên
vàquantrọngđểxâydựnglộtrìnhCĐS
hiệu quả. Chính vì vậy, việc thực hiện
nghiên cứu này nhằm xác định và đánh
giámứcđộảnhhưởngcủacácyếutốđến
CĐS tại các doanh nghiệp xi măng trên
địabàntỉnhThanhHóa,đồngthờiđưara
mộtsốđềxuấtvàkiếnnghịnhằmthúcđẩy
quátrìnhCĐSthànhcôngchocácdoanh
nghiệptrongngànhnày.
II.Cơsởlýthuyết
2.1.Kháiniệmvềchuyểnđổisố
CĐS là một khái niệm đa chiều,
đượcnhìnnhậnvàđịnhnghĩakhácnhau
tùy theo góc độ nghiên cứu, nhưng đều
hướngtớisựthayđổicănbảntronghoạt
độngDN.Theoquanđiểmhọcthuật,CĐS
đượchiểulàquátrìnhthayđổisâusắcvà
toàn diện về mô hình kinh doanh, chiến
lược,cấutrúctổchức,quytrìnhvậnhành
vàvănhóadoanhnghiệp,vớimụctiêucốt
lõilàtậndụngcáccôngnghệsốđểtạora
giátrịmới,nângcaohiệuquảhoạtđộng
vàthiếtlậplợithếcạnhtranh(Li,2020).
Xétvềkhíacạnhthựctiễn,CĐSlàviệcsử
dụngcôngnghệđểđạtđượcsựcảithiện
triệtđểhiệusuấthoặcmởrộngphạmvi
tiếpcậncủadoanhnghiệp(Westermanet
al.,2014).QuanđiểmnàyphânloạiCĐS
thành bốn lĩnh vực trọng yếu mà doanh
nghiệpcầntậptrung:Trảinghiệmkhách
hàng;Môhìnhkinhdoanh;Quytrìnhvận
hànhvàVănhóa,nănglựclãnhđạo.Quan
điểm về công nghệ cho rằng CĐS là sự
kếthợpđồngthờicủahaiyếutốthiếtyếu:
chuyểnđổikỹthuậtsố(tứclàđầutưvào
côngnghệ)vàchuyểnđổilãnhđạo(tứclà
tầmnhìnchiếnlượcvànănglựcdẫndắt
củađộingũquảnlý)(Kaneetal.,2015).
Nhưvậy,cácđịnhnghĩađềuthống
nhấtrằng:CĐSlàmộtquátrìnhbiếnđổi
mangtínhchiếnlược,yêucầusựkếthợp
hàihòagiữacôngnghệ,tổchứcvàkhả
nănglãnhđạođểđạtđượcnhữngcảitiến
vượtbậc.
Đốivớicácdoanhnghiệpsảnxuấtxi
măng,CĐStậptrungvàocáclĩnhvựcchính:
(1)Sảnxuấtthôngminh:Ứngdụng
IoT,BigDatađểgiámsátvàtốiưuhóacác
quytrìnhcốtlõinhưnungluyệnclinker,
nghiềnximăng,vàkiểmsoátchấtlượng
sảnphẩmtheothờigianthực.
(2)Quảnlýchuỗicungứngsố:Sử
dụnghệthốngERP,SCMđểquảnlývật
tư,khobãivàlogisticsmộtcáchhiệuquả,
giảmchiphívậnchuyển.
(3)Trảinghiệmkháchhàngsố:Ứng
dụng hệ thống quản trị quan hệ khách
hàng(CRM)vàcácnềntảngthươngmại
điện tử để tốiưu hóa kênh bán hàng và
dịchvụhậumãi.

473
2.2. Tổng quan các yếu tố ảnh
hưởngđếnchuyểnđổisố
TheocơsởmôhìnhlýthuyếtTOE
của Tornatzky & Fleischer (1990), việc
ápdụngcácđổimớicôngnghệtrongmôi
trườngdoanhnghiệp(đượchiểulàCĐS)
chịuảnhhưởngcủa3nhómyếutốchính:
Bốicảnhcôngnghệ(T-baogồmsựsẵn
có,tínhphứctạpvàkhảnăngtươngthích
của côngnghệđóvớicáchệthốnghiện
có);Bốicảnhtổchức(O-baogồmquy
mô,cơcấutổchức,nguồnlựctàichính,
conngườivàvănhóalãnhđạo);Bốicảnh
môi trường (E - bao gồm áp lực cạnh
tranh,quyđịnhchínhphủ,vàsựhỗtrợtừ
cácđốitác,nhàcungcấp).MôhìnhTOE
đãđượcnhiềunghiêncứutrongvàngoài
nước sử dụng để xây dựng khung phân
tíchchoCĐS,đặcbiệtlàtronglĩnhvực
sảnxuấtvàcácdoanhnghiệpvừavànhỏ.
Cáccôngtrìnhquốctếtiêubiểuđã
vậndụngthànhcôngmôhìnhTOE,khẳng
địnhvaitròcủanănglựccôngnghệnhư
lànềntảngchoCĐS(Bharadwaj,2000).
NghiêncứucủaZhu&Kraemer(2005),
chỉ ra rằng chất lượng hệthống hạ tầng
vàsựphứctạpcủacôngnghệcóthểthúc
đẩyhoặckìmhãmquátrìnhđổimới.Từ
góc độ quản trị, Westerman và cộng sự
(2014)đãđặtvănhóatổchứcvànănglực
lãnhđạonganghàngvớicôngnghệ.Theo
đó,chuyểnđổisốchỉthànhcôngkhilãnh
đạocótầmnhìnvàvănhóadoanhnghiệp
sẵnsàngchấpnhậnrủiro,thửnghiệmvà
họchỏiliêntục.Livàcộngsự(2018)mở
rộngthêmbằngcáchchứngminhtrìnhđộ
củanguồnnhânlựcvàsựsẵnsàngthích
ứngvớicôngviệcdựatrêndữliệulàyếu
tốthenchốt,đặcbiệttrongviệcxâydựng
cácmôhìnhkinhdoanhsốmới
TạiViệtNam,cáccôngtrìnhnghiên
cứuđãcụthểhóacácyếutốnàytrongbối
cảnhthịtrườngđangpháttriển.Nhiềutác
giả trong nước (LêQuang Cảnh & Trần
ThịThuHằng,2020;NguyễnVănMinh
vàcộngsự,2021)đềukhẳngđịnhvaitrò
thenchốtcủanhậnthứclãnhđạocấpcao
vàtrìnhđộnhânsự.Điềunàychothấyrào
cảnvềtưduyvànănglựcchuyênmônvẫn
làvấnđềnộitạilớnnhấtcảntrởCĐStại
cácdoanhnghiệpViệtNam.Nghiêncứu
củaTrầnThịLệHằngvàcộngsự(2022)
đã đặc biệt nhấn mạnh tầm quan trọng
củamôitrườngchínhsáchvàsựhỗtrợtừ
Chínhphủ.Cácchínhsáchvềvốn,thuế,
và khung pháp lý rõ ràng được xem là
độnglực mạnhmẽ đểkhuyến khíchcác
doanh nghiệp sản xuất, đặc biệt là các
doanhnghiệpcôngnghiệpnặng,vượtqua
ràocảnchiphíđầutưbanđầuchoCĐS
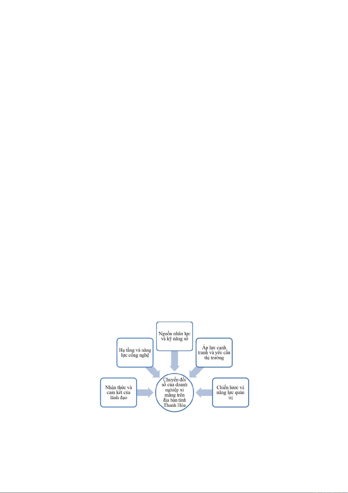
Hình1.Môhìnhnghiêncứucácnhântốảnhhưởngđếnchuyênđổisốcủacácdoanh
nghiệpximăngtrênđịabàntỉnhThanhHóa
(Nguồn:Nhómtácgiảđềxuất)

474
Trên cơ sở tổng quan và kế thừa
các công trình nghiên cứu thực nghiệm
ứng dụng mô hình TOE trong và ngoài
nước,chúngtôi đềxuất môhìnhnghiên
cứucácnhântốảnhhưởngđếnchuyểnđổi
số(DTM)tạicácdoanhnghiệpximăng
ThanhHóagồm5nhântố:Nhậnthứcvà
camkếtcủalãnhđạo(TMS);Hạtầngvà
năng lực công nghệ (TIC); Nguồnnhân
lực và kỹ năng số (DSH); Áp lực cạnh
tranh và yêu cầu thị trường (CPMD);
Chiếnlượcvànănglựcquảntrị(SMC).
Cácgiảthuyếtnghiêncứuđượcphát
triểnnhưsau:
Giả thuyết H1: Nhận thức và cam
kếtcủalãnhđạo(TMS)cótácđộngcùng
chiềuđếnchuyểnđổisốcủadoanhnghiệp.
GiảthuyếtH2:Hạtầngvànănglực
côngnghệ(TIC)cótácđộngcùngchiều
đếnchuyểnđổisốcủadoanhnghiệp.
GiảthuyếtH3:Nguồnnhânlựcvà
kỹnăngsố(DSH)cótácđộngcùngchiều
đếnchuyểnđổisốcủadoanhnghiệp.
Giảthuyết H4: Áplực cạnh tranh
và yêu cầu thị trường (CPMD) có tác
độngcùngchiềuđếnchuyểnđổisốcủa
doanhnghiệp.
GiảthuyếtH5:Chiếnlượcvànăng
lựcquảntrị(SMC)cótácđộngcùngchiều
đếnchuyểnđổisốcủadoanhnghiệp.
III.Phươngphápnghiêncứu
3.1.Phươngphápthuthậpsốliệu
Sốliệu sử dụngtrong bài viếtchủ
yếulàsốliệusơcấpđượcthuthậpthông
quaviệcphátphiếukhảosátđếncácđối
tượnglàbanlãnhđạo,cánbộquảnlýcác
bộphận,nhânviêncủa5doanhnghiệpxi
mănglớntrênđịabàntỉnhThanhHoá(Cổ
phầnXimăngBỉmSơn,CôngtyXimăng
Nghi Sơn, Công ty TNHH Long Sơn,
CôngtyCổphầnXimăngCôngThanh,
Côngty Cổ phần Ximăng Đại Dương).
TrêncơsởlýthuyếtchọnmẫucủaHair
vàcộngsự(1998),kếthợpnguyêntắclấy
mẫu của Hoàng Trọng và Chu Nguyễn
MộngNgọc(2008),khiphântíchnhântố
khám phá (EFA) cần ít nhất 5 mẫu trên
1biếnquansát.Môhìnhnghiêncứuđề
xuấtgồm30biếnquansát(25biếnquan
sátcủa5biếnđộc,5biếnquansátcủa1
biếnphụthuộc),nhưvậycỡmẫutốithiểu
phảiđạt150quansát.Bêncạnhđó,theo
TabachnickvàFidel(1996)đểphântích
hồiquy,cỡmẫutốithiểulàn=8m+50,
vớimlàsốnhântốđộclập,nhưvậyvới
5biếnđộclậptrongmôhình,nghiêncứu
cầnítnhấtn=90quansát.Vớinguyêntắc
mẫucànglớncàngtốtđểđạtđượcmẫuđủ
chonghiêncứu,nhómtácgiảgửiđi200
phiếu khảo sát đến các doanh nghiệp xi
măngởThanhHóa.Kếtquả,nhómtácgiả
đãthuvề196phiếuđạtyêucầuvàđược
sửdụngchonghiêncứu.
3.2.Phươngphápphântích,xửlý
sốliệu
Bài viết sử dụng kết hợp phương
phápnghiêncứuđịnhtínhvàphươngpháp
nghiêncứuđịnhlượng.Trongđóphương
pháp nghiên cứu địnhtínhđược sửdụng
đểđánhgiásơbộmứcđộquantrọngcủa
các nhân tố tác động đến chuyển đổi số
củacácdoanhnghiệpthôngquathảoluận
nhómchuyêngia,đồngthờiápdụngtrong
giaiđoạnthuthậpcácdữliệuliênquanđến
chuyểnđổisốtạicácdoanhnghiệpximăng
trênđịabàntỉnhThanhHóa.Phươngpháp
nghiên cứu định lượng là phương pháp
đượcsửdụngchủyếutrongbàiviếtnày,số
liệuthuthậpđượcthôngquakhảosátđược
đưavàoxửlý,mãhoá,thựchiệnkiểmđịnh
độtincậyCronbachalpha,phântíchnhân
tốkhámpháEFAvàhồiquymôhìnhđa
biếntrênphầnmềmSPSS22.0.

475
3.3.Thangđosửdụng
Trêncơsởkếthừa,tổnghợpcácnghiêncứutrướcđây,nhómtácgiảxâydựngthang
đocácyếutốđượcsửdụngtrongnghiêncứunhưsau:
Bảng1.Giảithíchýnghĩathangđosửdụngchonghiêncứu
Nhântố Biếnquansát Nguồn
Nhậnthức
vàcamkết
củalãnhđạo
(TMS)
TMS1
Banlãnhđạohiểurõtầmquantrọngcủa
chuyểnđổisốđốivớisựpháttriểnlâudài
củadoanhnghiệp.
Westermanvàcộngsự,2014
TMS2 Banlãnhđạotíchcựckhởixướngvàđịnh
hướngcáchoạtđộngchuyểnđổisố. Livàcộngsự(2018)
TMS3 Banlãnhđạocamkếtphânbổnguồnlực(tài
chính,nhânlực,côngnghệ)chochuyểnđổisố.
Bharadwaj(2000)vàBùiThị
Hương(2023)
TMS4
Banlãnhđạothườngxuyêntruyềnthông,
khuyếnkhíchvàtạođộnglựcchonhânviên
thamgiachuyểnđổisố.
NguyễnVănMinhvàcộng
sự,2021
TMS5 Banlãnhđạotheodõi,giámsátvàđánhgiá
quátrìnhtriểnkhaicácdựánchuyểnđổisố.
TrầnThịLệHằngvàcộng
sự(2022)
Hạtầngvà
nănglựccông
nghệ(TIC)
TIC1
DoanhnghiệpcóhạtầngCNTT(mạng,phần
cứng,phầnmềm)hiệnđại,đápứngyêucầu
chuyểnđổisố.
Bharadwaj,A.S.(2000);
NguyễnVănMinhvàcộng
sự(2021)
TIC2
Cáchệthốngcôngnghệcủadoanhnghiệp
(ERP,CRM,SCADA,IoT…)cókhảnăng
tíchhợpvàkếtnốihiệuquả.
Westermanvàcộngsự.
(2014);BùiThịHương
(2023)
TIC3 Doanhnghiệpthườngxuyêncậpnhật,nângcấp
hệthốngcôngnghệđểtheokịpxuhướngmới.
Livàcộngsự.(2018);Bùi
ThịHương(2023)
TIC4
Doanhnghiệpcóđộingũkỹthuậtcôngnghệ
thôngtinđủnănglựcvậnhành,bảotrìvà
pháttriểnhệthốngsố.
Bharadwaj,A.S.(2000);
NguyễnVănMinhvàcộng
sự.(2021)
TIC5
Doanhnghiệpđảmbảoantoànthôngtin
vàanninhmạngtrongquátrìnhtriểnkhai
chuyểnđổisố.
Livàcộngsự.(2018);Bùi
ThịHương(2023)
Nguồnnhân
lựcvàkỹnăng
số(DSH)
DSH1
Nhânviêntrongdoanhnghiệcókhảnăngsử
dụngthànhthạocáccôngcụsốphụcvụcông
việc(ERP,CRM,phầnmềmkếtoán,quảnlý
sảnxuất…).
Westermanvàcộngsự.,
2014;BùiThịHương,2023.
DSH2
Doanhnghiệpthườngxuyêntổchứccác
chươngtrìnhđàotạo,tậphuấnvềkỹnăngsố
chonhânviên.
Livàcộngsự.(2018);
NguyễnVănMinhvàcộng
sự.(2021)
DSH3 Nhânviêncótinhthầnhọchỏi,sẵnsàngthích
ứngvớicáccôngnghệmớitrongcôngviệc.
Livàcộngsự.(2018);Bùi
ThịHương(2023).
DSH4
Doanhnghiệpcóchínhsáchthuhútvàgiữ
chânnhânsựcótrìnhđộcôngnghệvàkỹ
năngsố.
Westermanvàcộngsự,2014;
NguyễnVănMinhvàcộng
sự(2021)

