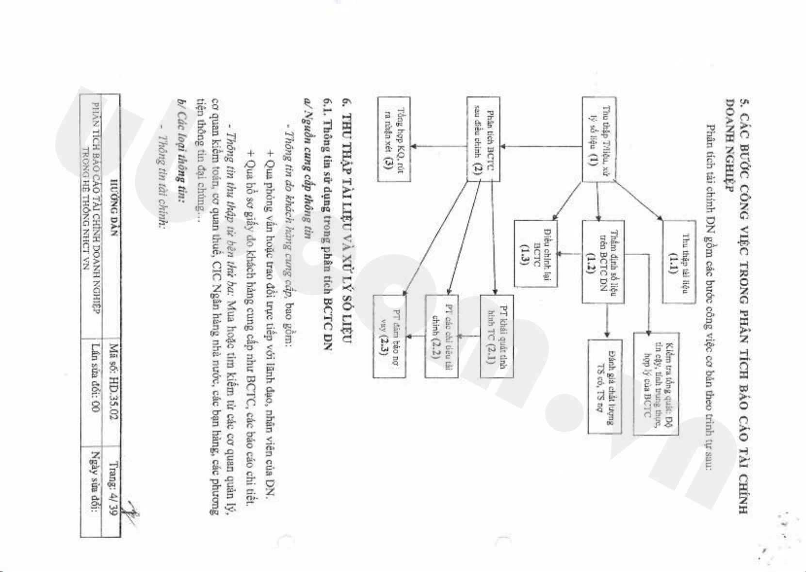
Hướng dẫn phân tích báo cáo tài chính doanh nghiệp
Hỗ trợ đưa ra các quyết định tín dụng trên cơ sở phân tích hiệu quả sản cuất kinh doanh, tình hình tài chính hiện tại của doanh nghiệp; dự báo tình hình tài chính của doanh nghiệp trong tương lai và phân tích đảm bảo nợ vay của doanh nghiệp tại thời điểm đánh giá.