
AMYLASE

Tổng quan về Amylase
Khái niệm, chức năng, phân loại
Các nguồn thu nhận Amylase
- Nguồn thực vật
- Nguồn động vật
- Nguồn vi sinh vật

Amylase là một hệ Enzyme rất phổ biến trong thế
giới sinh vật
Các Enzyme này thuộc nhóm Enzyme thủy phân
RR’ + H-OH RH + R’OH→
Amylase thủy phân tinh bột, glycogen và dextrin
thành glucose, maltose,…
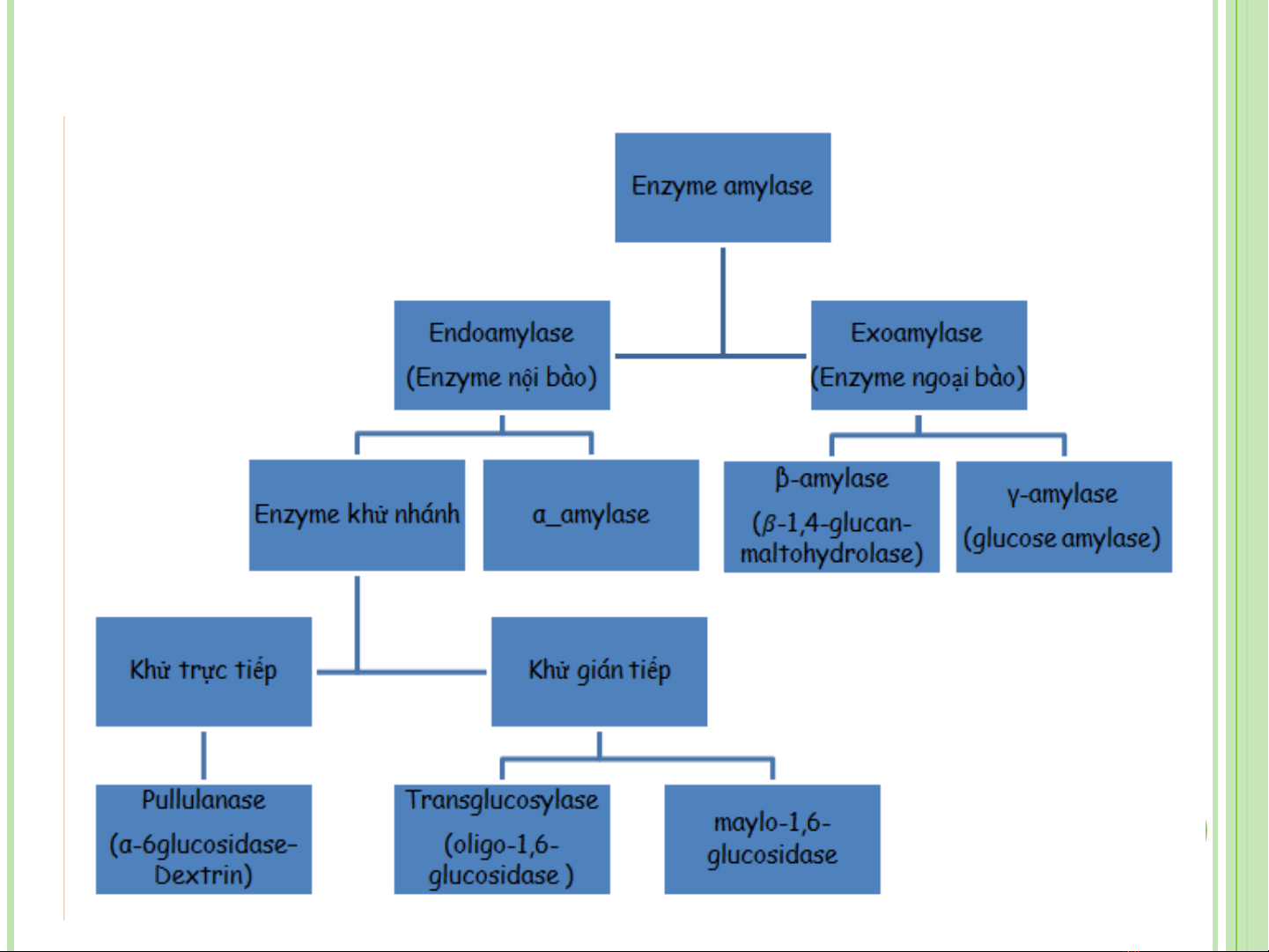
Khái niệm

Phân loại

Nguồn thu nhận
Nguồn thực vật
Nguồn động vật
Nguồn vi sinh vật

