
1
Chương 4: Chọnmẫu
ThS. TrầnTríDũng

2
Nộidung
1. Khái niệm và quá trình chọnmẫu
2. Phân lọai phương pháp chọnmẫu
3. Chọnmẫuxácsuất
4. Chọnmẫu phi xác suất
5. Xác định cởmẫu

3
1. Khái niệmvàquátrìnhchọnmẫu
zChọnmẫulàgì?
–Chọnmẫu (sampling) là quá trình chọnlựamột
bộphận(thường nhỏhơntổng thể) có tính chất
đạidiệnchotổng thểđểthựchiện nghiên cứu.

4
1. Khái niệmvàquátrìnhchọnmẫu
zVì sao phảichọnmẫu?
–Tiếtkiệmthờigian
–Tiếtkiệm chi phí
–Nghiên cứutrênmẫu nhiều lúc chính xác hơn
–Cầnthiết trong những nghiên cứumàkếtquả
khảosátsẽdẫnđếnthayđổithuộc tính hay phá
họai đốitượng nghiên cứu

5
1. Khái niệmvàquátrìnhchọnmẫu (tt)
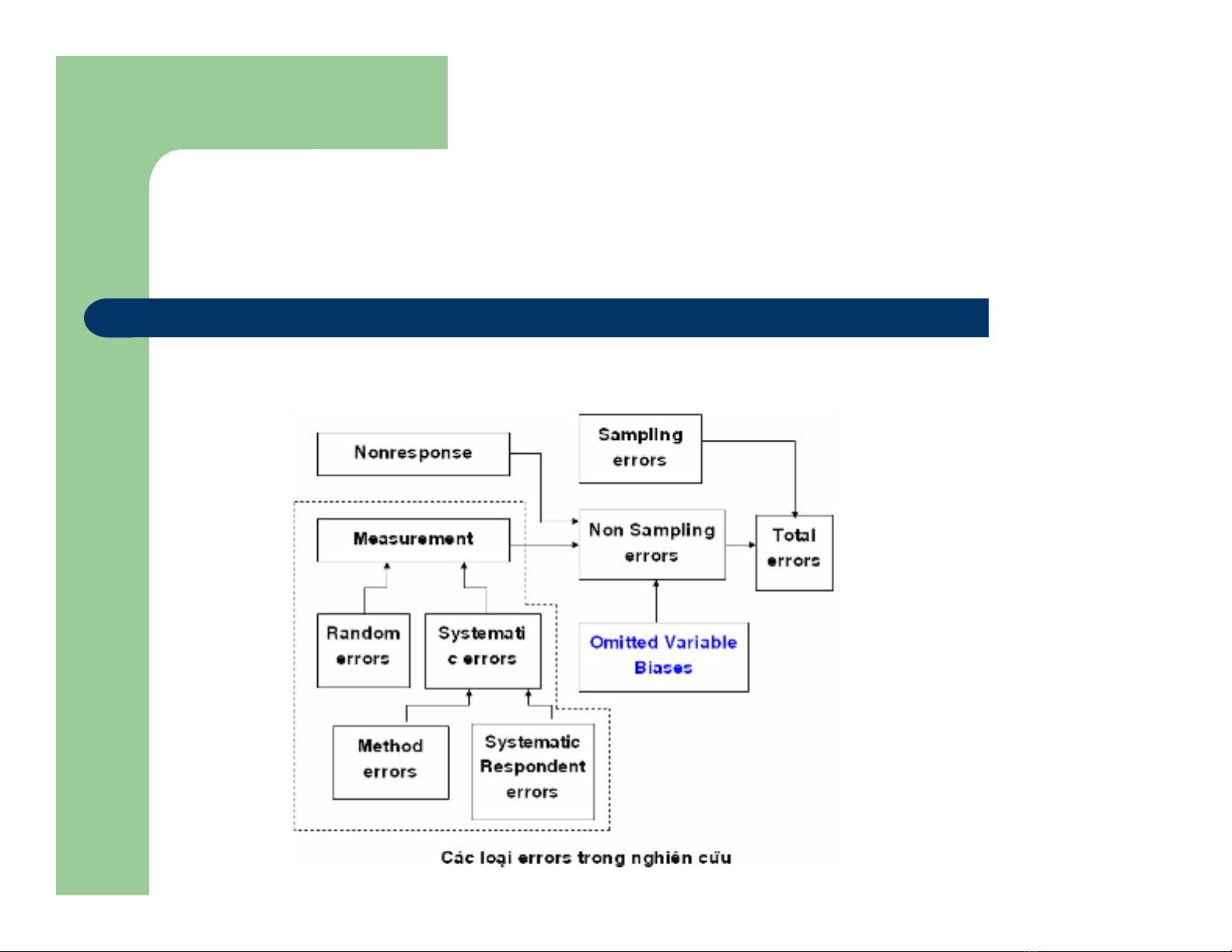
zCác lọai sai sốtrong nghiên cứu

