
538
ỨNG DỤNG AI TRONG CÁ NHÂN HÓA VÀ NÂNG CAO HIỆU QUẢ
HỌC TẬP, TRIỂN VỌNG CHO ĐẠI HỌC MỞ HÀ NỘI
Bùi Thị Nga1, Ngôn Chu Hoàng2
Email: ngabt.elc@hou.edu.vn
Tóm tắt: Sự phát triển của khoa học công nghệ thực sự đã tạo ra một cuộc cách
mạng vĩnh viễn làm thay đổi lịch sử nhân loại. Việc phát minh, nghiên cứu, phát triển và
đưa AI - Trí tuệ nhân tạo (Artificial Intelligence) vào ứng dụng trong đời sống là một minh
chứng rõ ràng trong tiến trình đó. Nghiên cứu nhỏ dưới đây sẽ tiếp cận việc ứng dụng AI
trong lĩnh vực giáo dục, cụ thể là hình thức đào tạo trực tuyến. Trong đó, xuất phát từ thảo
luận cách AI đang cách mạng hóa việc học trực tuyến, nghiên cứu sẽ đi sâu vào việc ứng
dụng AI để cá nhân hoá trải nghiệm người học trong thời điểm hiện tại và đưa ra một số dự
báo trong tương lai, từ đó quay trở lại để lập luận về thời cơ và thách thức trong ứng dụng
AI vào đào tạo trực tuyến.
Từ khóa: Giáo dục trực tuyến; AI; Trí tuệ nhân tạo; cá nhân hoá; trải nghiệm
học tập.
I. Đặt vấn đề
Trong những năm gần đây, trí tuệ nhân tạo (AI) đã và đang tác động tới nhiều ngành,
nhiều lĩnh vực khác nhau và giáo dục cũng không ngoại lệ (Yeruva, Ajay Reddy. (2023)
[28]. AI có khả năng cách mạng hóa cách chúng ta học và dạy, khiến nó trở nên cá nhân hóa,
hấp dẫn và hiệu quả hơn (Alneyadi và cộng sự (2023) [5]. Cụ thể, nếu như các phương pháp
giảng dạy thống nhất truyền thống thường không giải quyết được nhu cầu và phong cách học
tập đa dạng của từng học sinh thì ở chiều hướng ngược lại, các nền tảng giáo dục được hỗ
trợ bởi AI đặc biệt có thế mạnh trong việc hiểu điểm mạnh, điểm yếu và sở thích của từng
học sinh, từ đó cá nhân hoá trải nghiệm học tập của của người học. Bằng cách tận dụng các
thuật toán học máy, các nền tảng này sau đó có thể điều chỉnh tài liệu học tập và chiến lược
giảng dạy để đáp ứng nhu cầu cụ thể của từng người học, tối đa hóa sự tham gia và hiểu biết
của họ. Xuất phát từ thực tiễn đó, nghiên cứu nhỏ dưới đây sẽ đi sâu vào việc ứng dụng AI
để cá nhân hoá trải nghiệm người học trong thời điểm hiện tại và đưa ra một số dự báo trong
tương lai, từ đó quay trở lại để lập luận về thời cơ và thách thức trong ứng dụng AI vào đào
tạo trực tuyến (Samad và cộng sự (2022) [23].
1 Trung tâm Đào tạo Trực tuyến, Trường Đại học Mở Hà Nội
2 Khoa Luật, Trường Đại học Mở Hà Nội

539
II. Cơ sở lý thuyết
Có rất nhiều các định nghĩa khác nhau về AI (Artificial Intelligence), theo Russell,
S. J., & Norvig, P. (2016) [22]. Artificial intelligence: a modern approach. Pearson cho rằng:
AI, hay trí tuệ nhân tạo, đề cập đến việc mô phỏng trí thông minh của con người trong các
cỗ máy được lập trình để suy nghĩ và bắt chước hành động của con người. Những cỗ máy
này được thiết kế để thực hiện các nhiệm vụ thường đòi hỏi trí thông minh của con người,
chẳng hạn như nhận thức thị giác, nhận dạng giọng nói, ra quyết định và dịch ngôn ngữ. Có
nhiều cách tiếp cận khác nhau đối với AI gồm: AI biểu tượng (Symbolic AI); học máy
(Machine Learning); Học sâu (Deep Learning).
Nhìn chung, AI có thể ứng dụng trong rất nhiều lĩnh vực với nhiều mục đích khác
nhau và giáo dục là một trong đó. Trên thực tế, AI đã được sử dụng như các thuật toán để
phân tích dữ liệu, xác định các mẫu và đưa ra dự đoán, cho phép các cơ sở đào tạo cá nhân
hóa việc học tập cho từng người học (Khan và cộng sự, 2022) [10]. Hơn nữa, với ứng dụng
AI cơ sở đào tạo có thể thiết kế và vận hành những hệ thống hỗ trợ thông minh, Chatbot và
hệ thống chấm điểm, đánh giá tự động có thể nâng cao hiệu quả, tiết kiệm thời gian của
giảng viên và cung cấp phản hồi chính xác và nhất quán hơn.
Với hình thức đào tạo trực tuyến hiện tại, việc người học sử dụng máy tính hay các
thiết bị thông minh có kết nối internet trực tuyến liên tục chính là một trong những môi
trường thuận lợi cho việc tiếp cận và sử dụng AI để nâng cao trải nghiệm học tập (Alrasheedi,
M, và cộng sự (2017) [6]. Một trong những lợi thế quan trọng nhất của AI trong giáo dục là
học tập được cá nhân hóa có thể mang lại kết quả học tập tốt hơn cho sinh viên, sinh viên có
thể học theo tốc độ của riêng mình và theo cách phù hợp với phong cách học tập của họ
(Shrivastavaet al., 2023) [24].
Tuy nhiên, cũng có những thách thức liên quan đến việc sử dụng AI trong giáo dục.
Các mối lo ngại về quyền riêng tư và bảo mật, sự thiếu tin cậy, chi phí và khả năng thiên
vị là một số thách thức cần được giải quyết (Jarrah, Wardat, & Gningue, 2022) [8]. Những
cân nhắc về mặt đạo đức như đảm bảo khả năng tiếp cận, minh bạch và công bằng trong
hệ thống giáo dục dựa trên AI cũng cần được tính đến (AlArabi, Tairab, Wardat, Belbase,
& Alabidi, 2022) [3]; (Tariq et al., 2022) [25]. Bất chấp những thách thức này, tiềm năng
của AI trong giáo dục là rất lớn (M Al-Bahrani, Gombos, & Cree,2018) [4]. AI có thể cung
cấp khả năng phân tích dữ liệu tốt hơn, cho phép các tổ chức giáo dục đưa ra quyết định
dựa trên dữ liệu. Nó cũng có thể cải thiện sự tham gia của sinh viên bằng cách cung cấp tính
tương tác và hấp dẫn.
AI được áp dụng trong học tập trực tuyến vì nhiều lý do, trong đó chủ yếu là để nâng
cao trải nghiệm học tập, cá nhân hóa giáo dục và tối ưu hóa kết quả học tập. Bao gồm: Cá
nhân hóa; học tập thích ứng; phản hồi và đánh giá; tạo và quản lý nội dung; phân tích và dự
đoán. Dưới đây là một số cách mà AI có thể cá nhân hóa trải nghiệm học tập:

540
- Tùy chỉnh nội dung học tập: AI có thể phân tích thông tin về kiến thức hiện tại, mức
độ tiếp thu và sở thích của người học để đề xuất nội dung học tập phù hợp. Bao gồm việc đề
xuất bài giảng, bài tập hoặc tài liệu tham khảo mà phản ánh sở thích và mức độ kiến thức
của từng sinh viên cụ thể.
- Điều chỉnh mức độ khó khăn: AI có thể điều chỉnh mức độ khó khăn của nội dung
học tập dựa trên khả năng và tiến độ học của người học. Nếu học viên gặp khó khăn ở một
phần nhất định, AI có thể điều chỉnh nội dung để cung cấp thêm giải thích hoặc bài tập phù
hợp với trình độ của họ.
- Phản hồi cá nhân hóa: AI có thể cung cấp phản hồi cá nhân hóa dựa trên kết quả
học tập và tiến bộ của người học. Phản hồi này có thể bao gồm việc chỉ ra điểm mạnh và yếu
của học viên, gợi ý cách cải thiện và cung cấp nguồn tài liệu bổ sung phù hợp.
- Đề xuất nội dung liên quan: Dựa trên lịch sử học tập và sở thích của người học, AI
có thể đề xuất nội dung học tập, tài liệu hoặc khóa học mới mà có thể phù hợp và hấp dẫn
với họ
- Thiết kế đường dẫn học tập cá nhân hóa: AI có thể tạo ra các lộ trình học tập cá
nhân hoá dựa trên mục tiêu và quan tâm của từng học viên, giúp họ tiến triển theo cách hiệu
quả nhất.
III. Phương pháp nghiên cứu và phương pháp tiếp cận
Phương pháp nghiên cứu được sử dụng trong nghiên cứu này là phương pháp mô
tả định tính. Loại dữ liệu được sử dụng trong nghiên cứu này là dữ liệu định tính. Nguồn
dữ liệu được lấy thông qua các kỹ thuật nghiên cứu của thư viện tham khảo các nguồn có
sẵn cả trực tuyến và ngoại tuyến, chẳng hạn như: tạp chí khoa học, sách và tin tức có nguồn
gốc từ các nguồn đáng tin cậy. Các nguồn này được thu thập dựa trên thảo luận và liên kết
từ thông tin này sang thông tin khác. Các kỹ thuật thu thập dữ liệu được sử dụng trong
nghiên cứu này là quan sát và nghiên cứu. Dữ liệu này được tổng hợp, phân tích và sau đó rút
ra kết luận
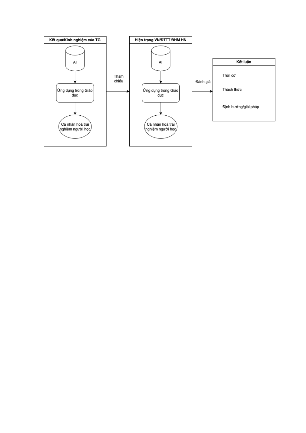
Về phương pháp tiếp cận, nghiên cứu chủ yếu khai thác kinh nghiệm và các kết quả
nghiên cứu về ứng dụng AI trong đào tạo trực tuyến và cá nhân hóa trải nghiệm học tập trên
thế giới, đồng thời đánh giá hiện trạng tại Việt Nam/tại Đại học Mở Hà Nội và đưa ra một
số nhận định và dự báo. Xem thêm mô hình cách tiếp cận bên dưới.

541
IV. Kết quả và thảo luận
Dựa trên các sáng kiến và công nghệ hiện có để đến, các nghiên cứu khác nhau
[Laanpere và cộng sự, 2014 [13]; Luckin và cộng sự, 2016 [17]; Mayer-Schönberger &
Cukier, 2014 [19]; gần đây đã đóng góp vào những cách thức mà AI có thể giúp cải thiện cơ
hội học tập cho sinh viên và hệ thống quản lý. AI có thể giúp cá nhân hóa việc học thông
qua nhiều cách khác nhau. AI có thể giúp tạo ra một môi trường học tập và trải nghiệm tốt
hơn. Phần nội dung dưới đây sẽ lần lượt chỉ ra những ưu điểm vượt trội mà AI đang tạo đối
với cá nhân hoá việc học tập và nâng cao chất lượng đặc biệt trong đào tạo trực tuyến. Đồng
thời chỉ ra hiện trạng cũng như triển vọng cho các cơ sở đào tạo tại Việt Nam nói chung và
Đại học Mở Hà Nội nói riêng trong ứng dụng AI vào cá nhân hoá học tập.
4.1. Học tập theo định hướng cá nhân
Học tập theo định hướng cá nhân hóa được hỗ trợ bởi AI bao gồm việc điều chỉnh
nội dung và trải nghiệm giáo dục để đáp ứng nhu cầu, phong cách học tập và sở thích riêng
của từng sinh viên. Cách tiếp cận này cho phép sinh viên học theo tốc độ của riêng mình,
từ đó nâng cao sự tham gia và kết quả học tập tổng thể của họ (Luan, H.; và cộng sự (2021)
[16]. Phương pháp tiếp cận cá nhân hóa mang lại lợi ích cho cả sinh viên và giảng viên,
mang lại kết quả học tập tốt hơn và trải nghiệm giáo dục tổng thể. AI có khả năng giúp
điều chỉnh giáo dục theo nhiều cách khác nhau. Các hệ thống học tập thích ứng do AI điều
khiển có thể phân tích hiệu suất, điểm mạnh và điểm yếu của học sinh để đưa ra các khóa
học phù hợp. Các thuật toán AI và hệ thống học tập thích ứng có thể phân tích dữ liệu của
sinh viên, nhận dạng các mẫu cũng như đề xuất nội dung và tài nguyên được cá nhân hóa
để tối ưu hóa trải nghiệm học tập của họ. Dựa trên thành tích của mỗi sinh viên, những nền
tảng này có thể thay đổi tốc độ, tài liệu và độ phức tạp của chương trình giảng dạy để mang
lại trải nghiệm học tập tối ưu. AI có thể hỗ trợ các gia sư ảo, những người cung cấp cho

542
sinh viên nền giáo dục từng người một được tùy chỉnh theo nhu cầu học tập và cảm xúc
riêng của họ. (Jonnalagadda và cộng sự 2023) [9], (Mahfood, và cộng sự 2023) [18]. Hệ
thống dạy kèm tự động có thể cung cấp phản hồi tức thì, trả lời các câu hỏi và hướng dẫn
sinh viên những ý tưởng phức tạp, bổ sung hoặc thậm chí thay thế các dịch vụ dạy kèm
truyền thống.
AI có khả năng phân tích khối lượng dữ liệu khổng lồ do sinh viên tạo ra trong quá
trình học tập, tiết lộ các mô hình và xu hướng có thể hỗ trợ người hướng dẫn xác định các
lĩnh vực mà sinh viên cần hỗ trợ hoặc tài nguyên bổ sung. Nó cho phép người hướng dẫn
phát triển trải nghiệm học tập cá nhân cho sinh viên dựa trên dữ liệu. Sức mạnh của AI có
thể giúp cải thiện trải nghiệm học tập bằng cách đưa vào các tính năng gamification như
khuyến khích, thử thách và cạnh tranh. Môi trường học tập hấp dẫn và cá nhân hóa có thể
được phát triển để tăng động lực và sự tham gia tích cực bằng cách điều chỉnh các thành
phần này cho phù hợp với từng sinh viên. AI có tiềm năng giúp sinh viên có nhu cầu đặc
biệt hoặc sinh viên khuyết tật nhận được nền giáo dục phù hợp bằng cách thiết kế các công
nghệ hỗ trợ đáp ứng nhu cầu cụ thể của từng người. Công nghệ nhận dạng giọng nói và
chuyển văn bản thành giọng nói có thể được sử dụng để phát triển nội dung tùy chỉnh phù
hợp với nhu cầu cá nhân của học sinh bị ảnh hưởng.
4.2. Hệ thống dạy kèm thông minh
Công nghệ AI có khả năng tăng tốc các hệ thống dạy kèm thông minh (ITS), nhằm
mục đích cung cấp cho học sinh phương pháp giảng dạy phù hợp, từng người một, mô
phỏng trải nghiệm học tập từ một gia sư là con người. Để hiểu nhu cầu học tập của học
sinh và tùy chỉnh phương pháp giảng dạy của họ, ITS sử dụng các thuật toán mạnh mẽ và
phương pháp học máy. Xử lý ngôn ngữ tự nhiên (NLP) cho phép AI nhận biết và diễn giải
thông tin đầu vào bằng văn bản hoặc lời nói từ học sinh, cho phép ITS tham gia vào các
cuộc đối thoại có ý nghĩa, trả lời các câu hỏi và cung cấp hướng dẫn về nhiều chủ đề khác
nhau. ITS sử dụng AI để cung cấp hướng dẫn và phản hồi tùy chỉnh cho học sinh, từ đó
thu hẹp khoảng cách giữa học tập trên lớp truyền thống và dạy kèm cá nhân (Mousavinasab
và cộng sự, (2021) [21].
Mô hình hóa sinh viên là một thành phần quan trọng khác của ITS. Đó là một quá
trình trong đó AI tạo ra các mô hình động về kiến thức, kỹ năng và sở thích học tập của học
sinh dựa trên sự tương tác của họ với hệ thống. Những mô hình này hỗ trợ ITS hiểu được
mức độ hiểu hiện tại của học sinh về tài liệu, những quan niệm sai lầm và những lĩnh vực
mà họ có thể cần trợ giúp thêm. Các hệ thống này phân tích hành vi học tập của học sinh,
theo dõi sự tiến bộ của họ và đưa ra hướng dẫn cá nhân hóa, góp phần cải thiện kết quả học
tập và tăng động lực học tập của học sinh (Kochmar, và cộng sự (2022) [12]. AI có thể phát
triển ITS để tùy chỉnh giáo dục cho từng người học và giải quyết thành công các nhu cầu cụ
thể của họ bằng cách kết hợp NLP, mô hình hóa sinh viên và phân phối nội dung thích ứng.

