
Ho ch đnh ngu n nhân l c giúp cho t ch c xác đnh rõ kho ng cách gi a hi n t i vàạ ị ồ ự ổ ứ ị ả ữ ệ ạ
đnh h ng t ng lai v nhu c u nhân l c c a t ch c; ch đng th y tr c đc cácị ướ ươ ề ầ ự ủ ổ ứ ủ ộ ấ ướ ượ
khó khăn và tìm các bi n pháp nh m đáp ng nhu c u nhân l c. Đng th i, ho ch đnhệ ằ ứ ầ ự ồ ờ ạ ị
ngu n nhân l c giúp cho t ch c th y rõ h n nh ng h n ch và c h i c a ngu n tàiồ ự ổ ứ ấ ơ ữ ạ ế ơ ộ ủ ồ
s n nhân l c mà t ch c hi n có.ả ự ổ ứ ệ
Đi u này có ý nghĩa quan tr ng trong ho ch đnh các chi n l c kinh doanh. Nói khác ề ọ ạ ị ế ượ
đi, ho ch đnh ngu n nhân l c không th th c hi n m t cách tách bi t mà ph i đc ạ ị ồ ự ể ự ệ ộ ệ ả ượ
k t n i m t cách ch t ch v i chi n l c c a công ty.ế ố ộ ặ ẽ ớ ế ượ ủ
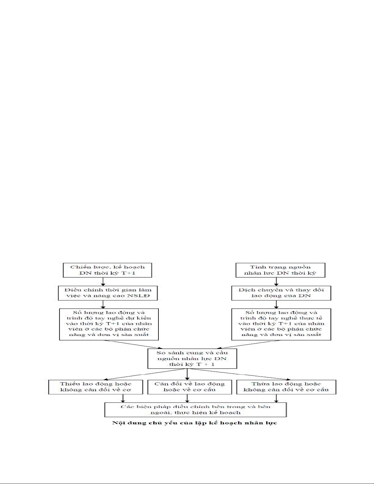
* B c 1: D báo nhu c u ngu n nhân l cướ ự ầ ồ ự
Đ d báo đc nhu c u ngu n nhân l c, doanh nghi p c n ti n hành phân tích môi tr ngể ự ượ ầ ồ ự ệ ầ ế ườ
và các nhân t nh h ng.ố ả ưở
- Các y u t bên ngoài và môi tr ngế ố ườ
Môi tr ng bên ngoài bao g m các y u t nh khung c nh kinh t , dân s và l c l ng laoườ ồ ế ố ư ả ế ố ự ượ
đng trong xã h i, lu t l c a nhà n c, văn hóa và xã h i, đi th c nh tranh, khoa h c kộ ộ ậ ệ ủ ướ ộ ố ủ ạ ọ ỹ
thu t, khách hàng, và chính quy n/đoàn th .ậ ề ể Sau khi phân tích k môi tr ng bên ngoài, côngỹ ườ
ty s đ ra s m ng (mission) và m c tiêu c a toàn doanh nghi p.ẽ ề ứ ạ ụ ủ ệ T m c tiêu này, doanhừ ụ
nghi p s đ ra chi n l c và chính sách nhân l c cho toàn doanh nghi p.ệ ẽ ề ế ượ ự ệ

- Môi tr ng bên trongườ
Môi tr ng bên trong bao g m s m ng và m c đích c a công ty, chính sách và chi n l cườ ồ ứ ạ ụ ủ ế ượ
c a công ty, b u không khí văn hóa c a công ty, các c đông, và sau cùng là công đoàn.ủ ầ ủ ổ M iỗ
lo i s n ph m và d ch v mà t ch c s s n xu t kinh doanh và đa ra th tr ng s yêu c uạ ả ẩ ị ụ ổ ứ ẽ ả ấ ư ị ườ ẽ ầ
s l ng, ch t l ng, trình đ lao đng, k t c u ngh nghi p và trình đ lành ngh , k năngố ượ ấ ượ ộ ộ ế ấ ề ệ ộ ề ỹ
lao đng c a ngu n nhân l c r t khác nhau. Do đó, công tác k ho ch hoá ngu n nhân l c c nộ ủ ồ ự ấ ế ạ ồ ự ầ
xem xét th t k m c đ ph c t p c a s n ph m đ xác đnh lo i lao đng v i c c u trìnhậ ỹ ứ ộ ứ ạ ủ ả ẩ ể ị ạ ộ ớ ơ ấ
đ lành ngh phù h p.ộ ề ợ
Các m c tiêu chi n l c c a doanh nghi pụ ế ượ ủ ệ vi c d báo v bán hàng và s n xu t s nệ ự ề ả ấ ả
ph m...ẩ s nh h ng t i nhu c u t ng lai c a nó. Khi d báo có s tăng tr ng, có s đuẽ ả ưở ớ ầ ươ ủ ự ự ưở ự ầ
t m i m r ng s n xu t ho c ti n hành m t công vi c m i, m t s n ph m m i... thì nhuư ớ ở ộ ả ấ ặ ế ộ ệ ớ ộ ả ẩ ớ
c u v nhân l c s tăng lên và ng c l i, khi có suy gi m, hay thu h p s n xu t - kinh doanhầ ề ự ẽ ượ ạ ả ẹ ả ấ
thì t t y u d n đn nhu c u v nhân l c s gi m điấ ế ẫ ế ầ ề ự ẽ ả
* B c 2: Phân tích th c tr ng ngu n nhân l cướ ự ạ ồ ự
Phân tích hi n tr ng qu n tr ngu n nhân l c nh m xác đnh đc các đi m m nh, đi m y u,ệ ạ ả ị ồ ự ằ ị ượ ể ạ ể ế
nh ng khó khăn, thu n l i c a doanh nghi p. Qu n tr ngu n nhân l c nh m xác đnh đcữ ậ ợ ủ ệ ả ị ồ ự ằ ị ượ
các đi m m nh, đi m y u, nh ng khó khăn, thu n l i c a doanh nghi p. Qu n tr ngu n nhânể ạ ể ế ữ ậ ợ ủ ệ ả ị ồ
l c trong doanh nghi p v a có tính ch t h th ng, v a có tính ch t quá trình.ự ệ ừ ấ ệ ố ừ ấ
a. Phân tích m c cung n i bứ ộ ộ
Vi c phân tích m c cung n i b đc xây d ng trên c s nh ng nguyên t c đn gi n:ệ ứ ộ ộ ượ ự ơ ở ữ ắ ơ ả
- Đu tiên xác đnh xem hi n nay có bao nhiêu ng i trong m i công vi c.ầ ị ệ ườ ỗ ệ
- Ti p đn, m i công vi c c tính s có bao nhiêu ng i s l i ch ch cũ, bao nhiêuế ế ỗ ệ ướ ẽ ườ ẽ ở ạ ỗ ỗ
ng i s chuy n sang công vi c khác và bao nhiêu ng i s r i b công vi c c a mình và tườ ẽ ể ệ ườ ẽ ờ ỏ ệ ủ ổ
ch c đó.ứ
b. Xác đnh nh ng quá trình phát tri n d ki nị ữ ể ự ế
Xác đnh nh ng quá trình phát tri n d ki n là giai đo n th ba trong qu n lý công vi c, năngị ữ ể ự ế ạ ứ ả ệ
l c và ngu n nhân l c. Đây là công vi c r t quan tr ng b i nó quy t đnh tính thích đáng c aự ồ ự ệ ấ ọ ở ế ị ủ
ho t đng qu n lý d báo sau đó n u các y u t v n đng mang tính quy t đnh không đcạ ộ ả ự ế ế ố ậ ộ ế ị ượ
xem xét k càng, s nhìn nh n v t ng lai và nhu c u t ng lai có nguy c s b l ch l c.ỹ ự ậ ề ươ ầ ươ ơ ẽ ị ệ ạ
Giai đo n này b t đu b ng vi c th ng kê t t c các y u t n i t i và ngo i lai có kh năngạ ắ ầ ằ ệ ố ấ ả ế ố ộ ạ ạ ả
làm bi n đi nhu c u v ngu n nhân l c ho c nh h ng t i n i dung công vi c và năng l cế ổ ầ ề ồ ự ặ ả ưở ớ ộ ệ ự
mà công vi c đòi h i, th m chí t o ra nh ng công vi c m i ho c làm m t đi m t s côngệ ỏ ậ ạ ữ ệ ớ ặ ấ ộ ố
vi c cũ.ệ
b. Xác đnh nhu c u t ng lai v công vi c, năng l c và ngu n nhân l cị ầ ươ ề ệ ự ồ ự

Đây là giai đo n phân tích các y u t và k ho ch phát tri n đã đc xác đnh đ nghiên c uạ ế ố ế ạ ể ượ ị ể ứ
tác đng c a chúng đi v i công vi c và nhu c u biên ch , t đó cho phép ch rõ n i dung c aộ ủ ố ớ ệ ầ ế ừ ỉ ộ ủ
các công vi c trong t ng lai, v i nh ng năng l c mà nh ng công vi c này đòi h i cũng nhệ ươ ớ ữ ự ữ ệ ỏ ư
s l ng biên ch c n thi t cho m i công vi c.ố ượ ế ầ ế ỗ ệ
Đây là giai đo n ph c t p nh t trong các giai đo n t o nên k t c u c a ho t đng qu n lý dạ ứ ạ ấ ạ ạ ế ấ ủ ạ ộ ả ự
báo công vi c, năng l c và ngu n nhân l c. Vi c th hi n m t y u t phát tri n thành nhuệ ự ồ ự ệ ể ệ ộ ế ố ể
c u t ng lai v biên ch , v năng l c không ph i là đi u đn gi n. Công vi c này càngầ ươ ề ế ề ự ả ề ơ ả ệ
ph c t p h n khi c n ph i xem xét, ph i k t h p m t s y u t tác đng qua l i, th m chíứ ạ ơ ầ ả ố ế ợ ộ ố ế ố ộ ạ ậ
tri t tiêu nhau.ệ
d. Phân tích s chênh l ch gi a nhu c u và ngu n l c t ng lai.ự ệ ữ ầ ồ ự ươ
Vi c phân tích s chênh l ch gi a nhu c u và ngu n l c t ng lai là giai đo n d th c hi nệ ự ệ ữ ầ ồ ự ươ ạ ễ ự ệ
nh t trong qu n lý d báo công vi c, năng l c và ngu n nhân l c. Giai đo n này ch bao hàmấ ả ự ệ ự ồ ự ạ ỉ
vi c đánh giá s khác bi t v l ng và v ch t gi a k t qu d báo v ngu n nhân l c vàệ ự ệ ề ượ ề ấ ữ ế ả ự ề ồ ự
vi c xác đnh nhu c u t ng lai đã th c hi n tr c đó. V m t ph ng di n nào đó, đây làệ ị ầ ươ ự ệ ướ ề ộ ươ ệ
giai đo n tính toán đn thu n, phân tích ph n t n d gi a nhu c u và ngu n l c. Có th xácạ ơ ầ ầ ồ ư ữ ầ ồ ự ể
đnh 7 lo i chênh l ch gi a nhu c u và ngu n l c sau đây:ị ạ ệ ữ ầ ồ ự
- Th a biên ch trong m t s công vi c và ngh nghi p;ừ ế ộ ố ệ ề ệ
- Thi u biên ch trong m t s công vi c và ngh nghi p;ế ế ộ ố ệ ề ệ
- M t s công vi c và ngh nghi p t ng lai s đòi h i nh ng năng l c cao h n hi n t i;ộ ố ệ ề ệ ươ ẽ ỏ ữ ự ơ ệ ạ
- M t s công vi c ho c ngh nghi p đòi h i nh ng năng l c m i cùng m c đ nh nh ngộ ố ệ ặ ề ệ ỏ ữ ự ớ ứ ộ ư ữ
năng l c c n có hi n nay;ự ầ ệ
- Có thêm nh ng công vi c ho c ngh nghi p m i;ữ ệ ặ ề ệ ớ
- S m t đi m t s công vi c ho c ngh nghi p hi n có.ự ấ ộ ố ệ ặ ề ệ ệ
B n phân tích này cho phép xác đnh nh ng xu h ng chênh l ch gi a nhu c u và ngu n nhânả ị ữ ướ ệ ữ ầ ồ
l c. T ng t nh v y, bên c nh s bi n đng c a năng l c trong m t công vi c nào đó, c nự ươ ự ư ậ ạ ự ế ộ ủ ự ộ ệ ầ
phát hi n nh ng khuynh h ng ch y u tác đng đn y u t đnh tính c a h th ng vi cệ ữ ướ ủ ế ộ ế ế ố ị ủ ệ ố ệ
làm. Đ làm đc đi u này, c n tính đn:ể ượ ề ầ ế
- T l ph n trăm nh ng “công vi c nh y c m”, mà n i dung c a chúng s thay đi so v i tỷ ệ ầ ữ ệ ạ ả ộ ủ ẽ ổ ớ ỷ
l ph n trăm nh ng công vi c s n đnh;ệ ầ ữ ệ ẽ ổ ị
- T l ph n trăm nhân viên làm vi c trong nh ng “công vi c nh y c m”;ỷ ệ ầ ệ ữ ệ ạ ả
- T l ph n trăm nhân viên đm nhi m nh ng công vi c mà trình đ năng l c c n có sỷ ệ ầ ả ệ ữ ệ ộ ự ầ ẽ
tăng;
- T l ph n trăm nhân viên đm nhi m nh ng công vi c mà trình đ năng l c c n có gi m;ỷ ệ ầ ả ệ ữ ệ ộ ự ầ ả

- T l ph n trăm nhân viên đm nhi m nh ng công vi c đòi h i ph i đc trang b thêmỷ ệ ầ ả ệ ữ ệ ỏ ả ượ ị
nh ng năng l c m i, nh ng cùng trình đ v i năng l c mà h n m v ng hi n nay.ữ ự ớ ư ộ ớ ự ọ ắ ữ ệ
- Đánh giá th c ch t ngu n nhân l c c a doanh nghi pự ấ ồ ự ủ ệ
Vi c phân tích s làm rõ th c tr ng v ngu n nhân l c hi n có c a doanh nghi p và m c đệ ẽ ự ạ ề ồ ự ệ ủ ệ ứ ộ
s đng nó. Nó có ý nghĩa r t l n cho ta hi u h n v ngu n nhân l c hi n t i c a doanhử ụ ấ ớ ể ơ ề ồ ự ệ ạ ủ
nghi p và thông qua đó làm c s cho s d báo c v nhu c u cũng nh v ngu n cung c pệ ơ ở ự ự ả ề ầ ư ề ồ ấ
nhân l c trong t ng lai. Đ làm đi u này c n thu th p đy đ các thông tin sau đây:ự ươ ể ề ầ ậ ầ ủ
+ S l ng và ch t l ng lao đng c a toàn doanh nghi p cũng nh t ng b ph n phòngố ượ ấ ượ ộ ủ ệ ư ở ừ ộ ậ
ban, t s n xu tổ ả ấ
+ S l ng nam, n và b c th bình quân trong toàn doanh nghi p cũng nh t ng b ph nố ượ ữ ậ ợ ệ ư ở ừ ộ ậ
c a doanh nghi p.ủ ệ
+ Tháp tu i và thâm niên công tác c a l c l ng lao đng;ổ ủ ự ượ ộ
+ Tình hình s d ng th i gian lao đng c a doanh nghi p (s ngày làm vi c có hi u qu trongử ụ ờ ộ ủ ệ ố ệ ệ ả
năm, s ngày ngh m, h i h p, h c t p, ngh phép, s gi lao đng bình quân có hi u quố ỉ ố ộ ọ ọ ậ ỉ ố ờ ộ ệ ả
trong ngày...);
+ Tình hình năng su t lao đng bình quân c a công nhân s n xu t, công nhân viên s n xu tấ ộ ủ ả ấ ả ấ
công nghi p. Nh p đ tăng năng su t lao đng trong m t s năm g n đây;ệ ị ộ ấ ộ ộ ố ầ
+ Tình hình tuy n d ng, đ b t, k lu t lao đng trong m t s năm qua;ể ụ ề ạ ỷ ậ ộ ộ ố
+ Tình hình ngh h u, ra đi, thay đi, thuyên chuy n, tai n n lao đng (ch t ng i) trong m tỉ ư ổ ể ạ ộ ế ườ ộ
s năm g n đây;ố ầ
+ K t qu đánh giá ngu n nhân l c trong nh ng năm đã qua...ế ả ồ ự ữ
* B c 3: Đa ra quy t đnh tăng ho c gi m ngu n nhân l cướ ư ế ị ặ ả ồ ự
Trên c s phân tích nhu c u ngu n nhân l c trong các k ho ch dài h n và ngu n nhân l cơ ở ầ ồ ự ế ạ ạ ồ ự
s n có, doanh nghi p s đa ra các chính sách và m t s ch ng trình, k ho ch ngu n nhânẵ ệ ẽ ư ộ ố ươ ế ạ ồ
l c nh m giúp doanh nghi p đi u ch nh, thích nghi v i các yêu c u m i.ự ằ ệ ề ỉ ớ ầ ớ
* B c 4:ướ L p k ho ch th c hi nậ ế ạ ự ệ
K ti p k ho ch nhân l c là m t ph ng ti n đn gi n đ d báo di n bi n nhân l c c aế ế ế ạ ự ộ ươ ệ ơ ả ể ự ễ ế ự ủ
doanh nghi p, mà trong đó các nhà qu n lý nhân l c c tính s l ng nhân công s làm vi cệ ả ự ướ ố ượ ẽ ệ
trong k ho ch t ng lai có tính đn s thay đi (thăng ti n, thuyên chuy n hay v nghế ạ ươ ế ự ổ ế ể ề ỉ
h u...) ; k c khi có nh ng công vi c m i, công vi c có kh năng thay đi...M t trong nh ngư ể ả ữ ệ ớ ệ ả ổ ộ ữ
công c quan tr ng th ng đc s d ng là “ma tr n chuy n ti p" (mà th c ch t là b ngụ ọ ườ ượ ử ụ ậ ể ế ự ấ ả
bi u di n t l nhân công các công vi c hai giai đo n hi n t i và t ng lai). Xét ví d ể ễ ỷ ệ ở ệ ạ ệ ạ ươ ụ ở

d i đây, mô t s lao đng hi n t i c a m t doanh nghi p theo phân lo i lao đng nh : cánướ ả ố ộ ệ ạ ủ ộ ệ ạ ộ ư
b , các đc công, nhân viên k thu t và nhân viên không k thu t. Trong năm k ti p ng i taộ ố ỹ ậ ỹ ậ ế ế ườ
đã d báo đc s ng i ra đi và v ngh h u, s thăng ti n nh vi c đi h c và đc đ b t.ự ượ ố ườ ề ỉ ư ố ế ờ ệ ọ ượ ề ạ
Doanh nghi p có th bi t đc khá ch c ch n s lao đng trong năm t i b ng cách tính toánệ ể ế ượ ắ ắ ố ộ ớ ằ
đn gi n nh sau:ơ ả ư
S lao đng năm sau theo m i lo i = S lao đng c a lo i đó năm tr c+ S đc thăngố ộ ỗ ạ ố ộ ủ ạ ướ ố ượ
ti n - S ra đi, s thăng ti n hay v ngh h u c a m i lo iế ố ố ế ề ỉ ư ủ ỗ ạ
S bi n đng và thay đi nhân l c c a doanh nghi p đó đc mô t s đ d i đây:ự ế ộ ổ ự ủ ệ ượ ả ở ơ ồ ướ
- Xây d ng chính sách đ lo i b , gi m thi u nh ng chênh l ch d ki nự ể ạ ỏ ả ể ữ ệ ự ế
Xây d ng chính sách đ lo i b ho c gi m thi u s chênh l ch gi a ngu n l c và nhu c uự ể ạ ỏ ặ ả ể ự ệ ữ ồ ự ầ
t ng lai là giai đo n cu i cùng và là k t qu c a ho t đng qu n lý d báo đi v i côngươ ạ ố ế ả ủ ạ ộ ả ự ố ớ
vi c, năng l c và ngu n nhân l c (chí ít là trên ph ng di n lý thuy t). V n đ còn l i ch làệ ự ồ ự ươ ệ ế ấ ề ạ ỉ
t ch c th c hi n chính sách này.Xây d ng chính sách nh m lo i b ho c gi m thi u sổ ứ ự ệ ự ằ ạ ỏ ặ ả ể ự
chênh l ch gi a ngu n nhân l c và nhu c u t ng lai là xác đnh nh ng đnh h ng ngu nệ ữ ồ ự ầ ươ ị ữ ị ướ ồ
nhân l c l n cho nh ng năm tr c m t đ qu n lý m t cách t t nh t nh ng bi n đng sự ớ ữ ướ ắ ể ả ộ ố ấ ữ ế ộ ẽ
x y đn và đa ra nh ng đi u ch nh c th .ả ế ư ữ ề ỉ ụ ể
Đây th ng là giai đo n quan tr ng nh t trong qu n lý d báo, cho dù vi c th c hi n nóườ ạ ọ ấ ả ự ệ ự ệ
không ph i lúc nào cũng đn gi n, đc bi t trong m t s c quan nhà n c.ả ơ ả ặ ệ ộ ố ơ ướ
- L p s đ thay th nhân l cậ ơ ồ ế ự
S đ thay th cũng gi ng nh s đ t ch c nh ng nó ch ra m t cách c th nh ng nhânơ ồ ế ố ư ơ ồ ổ ứ ư ỉ ộ ụ ể ữ
viên có th th c hi n nh ng công vi c mà đc d báo là thi u ng i hay c n ph i thay th .ể ự ệ ữ ệ ượ ự ế ườ ầ ả ế

