
CHÖÔNG 4
ÑIEÀU CHEÁ KHOÙA DÒCH TAÀN FSK
I. Ñieàu cheá khoùa dòch taàn soá (FSK).
Ta seõ thaûo luaän hoaøn chænh caùc daïng ñieàu cheá cô baûn, tröôùc khi xeùt toå
hôïp ASK vaø PSK vaø nhöõng sô ñoà ñieàu cheá ñaëc bieät hieän nay.
FSK coù theå xem nhö tín hieäu tröïc giao. Caùc sô ñoà tín hieäu chuû yeáu
ñeàu ñöôïc söû duïng cho truyeàn soá lieäu soá toác ñoä thaáp, lyù do ñeå duøng roäng raõi
caùc Modem soá lieäu laø töông ñoái deã daøng taïo tín hieäu vaø duøng giaûi ñieàu cheá
khoâng keát hôïp. Nhöng caùc sô ñoà FSK khoâng coù hieäu quaû nhö sô ñoà PSK veà
maët coâng suaát vaø ñoä roäng baêng söû duïng. Nhö teân goïi, tin töùc soá ñöôïc truyeàn
ñi moät caùch ñôn giaûn baèng caùch dòch taàn soá soùng mang moät löôïng nhaát ñònh
töông öùng vôùi möùc nhò phaân 1 vaø 0. Hình 3-1. veõ quaù trình ñieàu taàn moät soùng
mang vôùi tín hieäu nhò phaân 10101101. Trong FSK hai traïng thaùi, hai daïng tín
hieäu coù theå ñöôïc bieåu thò bôûi:
S1(t) = A cos(0 + d)t
S0(t) = A cos(0 - d)t (3.1)
Gioáng nhö daïng soùng PSK, bieân ñoä soùng mang A giöõ khoâng ñoåi coøn
taàn soá bò dòch ñi giöõa caùc giaù trò 0 + d vaø 0 - d. Trong khi xeùt ñaëc tính
phoå cuûa FSK, phaân bieät hai tröôøng hôïp xuaát phaùt töø haønh vi cuûa goùc pha
trong bieåu thöùc cuûa tín hieäu S1(t) vaøo maùy thu:
t
0
kd01 2.3dtkTtgacosA)t(S
Trong ñoù ak laø heä soá ñoái troïng soá ñoái vôùi khoaûng thöù k vaø laø caùc bieán
soá ngaãu nhieân giaùn ñoaïn. Neáu giaû söû nhö laø ngaãu nhieân vaø phaân boá ñoàng
ñeàu trong 2, thì khoâng coù quan heä vôùi ñieàu cheá vaø coù theå ôû nhöõng chuyeån
tieáp th laáy baát kyø moät giaù trò ngaãu nhieân naøo.

Ñieàu ñoù daãn ñeán khaû naêng pha khoâng lieân tuïc nhö treân hình 6.17b, vaø
ñieàu cheá ñöôïc hieåu laø FSK-pha khoâng lieân tuïc. FSK-pha lieân tuïc coù theå ñaït
ñöôïc baèng caùch baét phaûi coù moät töông quan nhaát ñònh vôùi tín hieäu ñieàu
cheá. Truyeàn daãn soá lieäu nhò phaân coù ñoä oån ñònh cao vaø nhieãu giöõa caùc kyù
hieäu khoâng ñaùng keå laø moät ñieàu khoù ñaït ñöôïc trong heä thoáng FM hai traïng
thaùi pha lieân tuïc. Lyù do laø FSK hai traïng thaùi yeâu caàu voán coù hai taàn soá phaûi
bieåu thò hai traïng thaùi nhò phaân, vaø ñeå xaây döïng moät heä thoáng pha lieân tuïc
söû duïng hai boä dao ñoäng rieâng bieät, yeâu caàu veà maïch raát phöùc taïp. Phöông
aùn choïn laø FM khoùa chæ duøng moät boä dao ñoäng ñieàu khieån baèng ñieän aùp.
Trong khi moät heä thoáng vôùi pha lieân tuïc ôû nhöõng ñieåm chuyeån tieáp bit, ñoä
chính xaùc taàn soá töông ñoái thaáp vaø toác ñoä bit seõ khoâng bò khoùa ôû moät trong
hai taàn soá ñaïi dieän cho caùc traïng thaùi logit 1 vaø 0. Moät heä thoáng FM hai
traïng thaùi lyù töôûng ñaõ ñöôïc coâng nhaän, trong ñoù söï cheânh leänh giöõa caùc taàng
soá 1 vaø 0, töùc laø ñoä di taàn ñænh – ñænh laø 2fd, baèng toác ñoä bit rb, töùc 2fd=rb.
Hôn nöõa caùc taàn soá 1 vaø 0 ñaõ ñöôïc khoùa theo toác ñoä bit. Moät heä thoáng ñaõ
ñöôïc coâng nhaän, trong ñoù chæ moät nguoàn taàn soá ñieàu khieån heä thoáng vaø cung
caáp cho ra caùc tín hieäu 1 vaø 0 theo toác ñoä bit. Bieåu thò phoå FSK goàm moät
chuoãi (Serie) baèng daïng ñoà thò toát hôn laø toaùn hoïc.
1 0 1 1 0
1 0 1 1 0
Hình3-1:
a) FSK pha lieân tuïc (CPFSK)
b) FSK pha khoâng lieân tuïc (NCFSK)
a)
b)

II. FSK keát hôïp (CFSK).
Taùch soùng töông quan FSK ñaït ñöôïc baèng caùch duøng boä giaûi
maõ ñieàu cheá toái öu coù haøm töông quan – cheùo, minh hoïa cho hình 1.3-loaïi
taùch soùng naøy ít duøng trong thöïc teá, do khoù khoâng veà lieân keát vôùi caùc taàn soá
reõ ôû maùy thu gioáng nhö ôû maùy phaùt. Khoaûng caùch bieät taàn soá toái thieåu hay
ñoä di taàn ñænh – ñænh cöïc tieåu: 2Fd, khi tröïc giao (töông quan – cheùo = 0)
vôùi taùch soùng keát hôïp laø 2Fd = rb/2.
Xaùc suaát loãi cuûa CFSK hai traïng thaùi.
Bieåu thöùc xaùc suaát loãi Pe:
PeFSK = ½ erfc [(1/2) (W/rb) (C/N)]1/2 (3.3)
Hình 3-12 laø ñoà thò cuûa phöông trình vôùi ñoä roäng taïp aâm song bieân.
So saùnh xaùc suaát loãi cuûa FSK theo phöông trình 3.3 vôùi PSK trong
phöông trình 2.7 ta thaáy xaùc suaát loãi baèng nhau neáu nhö coâng suaát soùng
mang cuûa FSK taêng theâm 3dB. Vôùi FSK keát hôïp, 99% ñoä roäng baêng yeâu caàu
tuaân theo quy luaät “Carlson”, töùc laø baèng hai laàn ñoä di taàn ñænh – ñænh coäng
vôùi hai laàn taàn soá ñieàu cheá cao nhaát. Neáu taàn soá ñieàu cheá cao nhaát tính töø 0
(töø DC), coù theå xem baèng moät nöûa ñoä roäng baêng trung taàn W. Ñoä di taàn ñænh
– ñænh chia heát cho taàn soá ñieàu cheá cao nhaát ñöôïc ñònh nghóa laø chæ soá ñieàu
cheá m, vaø coù theå xem nhö laø ñoä di taàn ñænh – ñænh chia heát cho ñoä roäng baêng
W; 99% ñoä roäng baêng truyeàn daãn laø 2(1+m)W.
Baûng 1-2 döôùi ñaây neâu leân caùc chæ soá ñieàu cheá m öùng vôùi caùc chæ soá
99% ñoä roäng baêng truyeàn daãn coù toác ñoä bit tieâu chuaån hoùa rb, vôùi caùc boä loïc
coù ñaëc tuyeán doác.
Baûng 1-2: Ñoä roäng baêng FSK 99% öùng vôùi caùc chæ soá ñieàu cheá khaùc
nhau
Chæ soá ñieàu
cheá m
Ñoä roäng
baêng rb
,2
,78
,3
,00
,4
,10
0
,5
1
,17
0
,6
1
,25
0
,7
1
,80
0
,8
1
,94
0
,9
1
2,05

)14.1()4/(
2
3 4 5 6 7 8 9 10 11 12 13 14 15 16 17 18 19 20 21 22 23 24 25
2
10
-
2
2
3
10
-
3
3
2
4
10
-
4
3
2
4
3
2
4
3
2
4
3
2
4
3
2
4
10
-
5
10
-
6
1
0
-
7
10
-
8
10
-
9
5
6
6
5
5
Xaùc suaát loãi kyù hieäu
Hình 3
-
2: Ñoà thò xaùc suaát loãi
NC: khoâng keát hôïp
C: keát hôïp
Keát
hôïp
Taïo tín hieäu vuoâng
NC
NC

Töø baûng 1-2, ta coù theå choïn ñöôïc ñoä di taàn caøng nhoû caøng toát. Nhöng
xaùc suaát loãi Pe cuõng laø moät haøm cuûa ñoä di taàn. Giaûm ñoä di taàn, Pe seõ taêng
leân. Giaù trò toái öu cuûa ñoä di taàn ñaõ ñöôïc xaùc ñònh xaáp xæ 0,7 vaø giaûm ñoä di
taàn xuoáng 0,5 seõ daãn ñeán
C/N chòu thieät ñi 1,6 dB khi Pe baèng 10-6 vaø W = rb. Ñoä roäng baêng W
= rb cuõng laø toái öu trong tröôøng hôïp naøy.
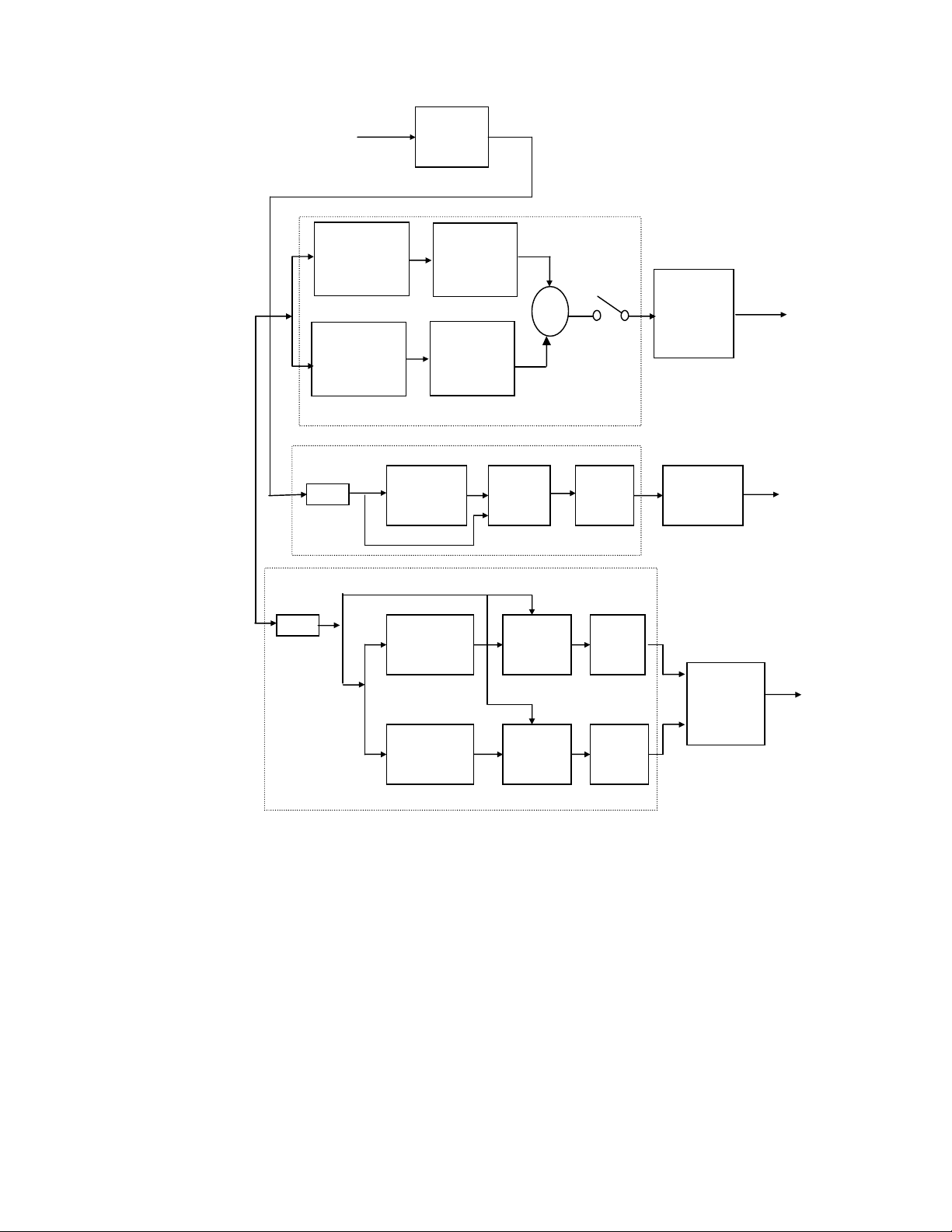
Maùy
phaùt
ñoàng
Mach
quyeát
ñònh
Mach
quyeát
ñònh
Ñöôøng
daây treã
½ bit
Ñieàu
cheá
Boä chia
caét nhò
phaân
Boä
loïc
thaáp
Giaûi ñieàu cheá keát hôïp tuyeät ñoái
Giaûu ñieàu cheá khoâng keát hôïp
Soá lieäu
ra
Soá lieäu
ra
Soá lieäu
ra
Hình 3-3: Caùc heä thoáng taùch soùng keát hôïp
vi sai khoâng keát hôïp vaø keát hôïp
Vaøo soá
lieäu
nhò
Moâi
tröôøng
trueàn
Boä
loïc
thaáp
Boä loïc
baêng
thoâng f
Boä loïc
baêng
thoâng f
Ñieàu
cheá
Ñieàu
cheá
Boä
loïc
thaáp
AVG
AVG
Boä loïc baêng
thoâng fC-fD
Taùch soùng
hình bao
Boä loïc baêng
thoâng fC+fD
Taùch soùng
hình bao

