
Trường đại học kinh tế thành phố Hồ Chí Minh
Khoa Thương mại-Du lịch-Marketing
Bộ môn: Quản trị rủi ro
QUẢN TRỊ RỦI RO TRONG
TỔ CHỨC SỰ KIỆN
Giảng viên: GS.TS Đoàn Thị Hồng Vân
Danh sách nhóm:
1-Phạm Việt Anh mar1
2-Phạm Minh Tuấn mar1
3-Phan Thục Quế Trâm mar1
4-Nguyễn Minh Đức mar2
5-Nguyễn Công Giang mar2
6-Đặng Thị Kiều Oanh mar2
7-Trịnh Anh Thạch mar2
8-Mai Hoàng Sơn mar2
9-Lê Xuân Đôn mar3

Lời mở đầu
1-Ý nghĩa: Tổ chức sự kiện là một hoạt động ngày càng phổ biến đối với các doanh
nghiệp, tổ chức Việt Nam trong việc quảng bá hình ảnh của mình. Trong những năm gần
đây, tổ chức sự kiện ngày càng chuyên nghiệp hơn nhằm đáp ứng cao hơn nhu cầu của
khách hàng. Chính vì vậy mà việc quản trị rủi ro trong việc tổ chức sự kiện càng trở nên
cấp thiết hơn.
2-Mục đích: Thông qua việc phân tích các rủi ro trong hoạt động tổ chức sự kiện nhằm
mục đích tìm hiểu sâu hơn về môn quản trị rủi ro trong thực tế hoạt động tổ chức sự kiện;
đồng thời cũng đề xuất các giải pháp phòng chống và hạn chế các rủi ro có thể gặp phải
trong quá trình thực hiện tổ chức các sự kiện, giúp cho việc tổ chức sự kiện ngày càng
chuyên nghiệp và hiệu quả hơn.
3-Đối tượng và phạm vi: Các hoạt động, sự kiện được tổ chức ở Việt Nam trong những
năm gần đây, đặc biệt là các sự kiện mang tính chính phủ, nhà nước.
4-Phương pháp nghiên cứu: Đề tài được thực hiện theo phương pháp thu thập và tổng
hợp thông tin từ nhiều nguồn, và phương pháp chuyên gia.
5-Bố cục: Đề tài chia làm 3 phần chính
Chương I- Những vấn đề cơ bản về tổ chức sự kiện và rủi ro
I-Tổ chức sự kiện
II-Rủi ro
Chương II-Nghiên cứu các rủi ro trong hoạt động tổ chức sự kiện tại Việt Nam
I-Các rủi ro thường gặp
II-Case study về các rủi ro trong tổ chức sự kiện tại Việt Nam
Chương III-Các phương pháp phòng ngừa rủi ro và hạn chế thiệt hại trong lĩnh
vực tổ chức sự kiện

Chương 1-Những vấn đề cơ bản về tổ chức sự kiện và rủi ro
I-Tổ chức sự kiện:
1-Khái niệm:
Event là các hoạt động, sự kiện có chủ đích, xảy ra tại một địa điểm và một thời
gian nhất định, nhằm truyền tải thông điệp và nội dung của chương trình đó đến với các
đối tượng tham gia.
Trong Marketing, Event (hay Event Marketing) được định nghĩa là những hoạt
động Marketing liên quan đến những sự kiện mang tính giáo dục, quảng bá sản phẩm hay
định vị ưu thế của sản phẩm – thương hiệu trên thị trường.
2-Vị trí và tầm quan trọng:
Tổ chức sự kiện (Event Planning) là công việc góp phần "đánh bóng" cho thương
hiệu và sản phẩm của một công ty thông qua những sự kiện. Là cơ hội để doanh nghiệp
gặp gỡ, trao đổi và giao lưu với bạn hàng, đối tác, các cơ quan truyền thông, cơ quan
công quyền, giúp thúc đẩy thông tin hai chiều và tăng cường quan hệ có lợi cho doanh
nghiệp.
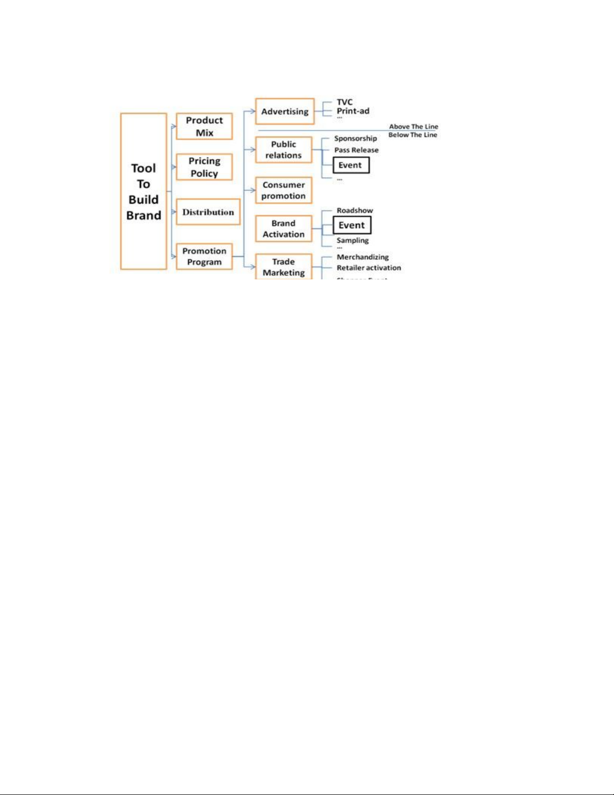
Trong các hoạt động Below The Line, Event được xếp vào trong PR hoặc Brand
Activation tùy theo mục đích của chiến lược Marketing. Event nằm trong các hoạt động
PR khi các sự kiện này nhằm mục đích tạo ra và tăng cường mối quan hệ với khách hàng
hoặc giới truyền thông, hay thu hút sự chú ý của lực lượng truyền thông báo chí,... Còn
thuộc vào các hoạt động Brand Activation khi mục đích Event là tăng độ nhận biết, kích
thích sự sôi nổi hoặc đánh dấu một thời điểm quan trọng, giới thiệu sản phẩm mới, kích
hoạt thương hiệu,…

Event thường đi đôi với các hoạt động truyền thông trong một chiến dịch
Marketing tổng thể. Sức mạnh của công cụ Event sẽ đem lại hiệu quả hơn khi kết hợp
chặt chẽ với truyền thông tập trung và tổng lực hơn là chỉ sử dụng những công cụ rời rạc.
Bên cạnh đó, bản thân Event cũng có những công cụ truyền thông cho riêng mình, vì đôi
khi chính Event lại là một “sản phẩm – thương hiệu” của công ty làm ra nó. Những công
cụ truyền thông cho Event có thể thấy như: các kênh báo chí (báo giấy và báo điện tử),
tạp chí, ấn phẩm; POSM (Point Of Sales Materials) như banderole, poster, tờ rơi, banner;
thư mời, email, mạng xã hội, website, diễn đàn… Đồng thời, xu hướng sử dụng những
giải pháp mới cho Marketing nói chung và Event nói riêng như Digital Marketing đang
ngày càng phổ biến. Sử dụng Digital Marketing như một phương tiện tổ chức Event
online là một phương thức mới có triển vọng, giảm thiểu chi phí và cũng có hiệu quả hơn
khi thâm nhập vào cộng đồng mạng
3-Phân loại:
Hiện nay với sự đa dạng và tầm quan trọng của Event, chúng ta không khó để có
thể bắt gặp chúng trong các hoạt động xúc tiến của doanh nghiệp. Các hình thức của
Event cũng ngày càng trở nên đa dạng. Một vài loại hình Event mà ta có thể dễ dàng thấy
như:

- Sự kiện nội bộ công ty (Bussiness and Corporate Events)
Đối tượng của thể loại Event này được xác định dựa trên các mối quan hệ của
công ty như nhân viên, đối tác, đại lý, cổ đông... như Họp mặt (Meeting), Hội nghị khách
hàng (Customer Conference), Họp báo (Press Conference), Động thổ (Ground Breaking),
Khánh thành (Grand Opening), Tiệc tối (Gala Dinner) cho nhân viên...
Mục đích của các Event này có thể là tăng sự gắn kết của các thành viên công ty
(nếu tổ chức cho nhân viên), củng cố hình ảnh của công ty trong mắt đối tác (nếu tổ chức
cho đối tác) hay xây dựng hình ảnh của công ty trên các phương tiện truyền thông.
- Sự kiện hướng đến khách hàng (Consumer Events)
Đây là khái niệm dùng để chỉ những Event có mục đích quảng bá thương hiệu
(branding), kích thích mua hàng (boost sales) và tương tác với khách hàng.
Một số Consumer Events tiêu biểu: Tung sản phẩm (Product Launch), Thi đấu
(Tournament, Contest), Giải trí văn nghệ (Entertaiment, Music show), Lễ hội (Festive
Event), Hội chợ, triển lãm (Trade show, Exhibition), Biểu diễn thời trang (Fashion
show)...
- Sự kiện mang tính nhà nước, chính phủ (Government Events, Civic Events)
Sự kiện dạng này thường do các cơ quan, đoàn thể tổ chức, mang mục đích chính
trị như các buổi hội nghị lớn (Convention), các Festival tầm địa phương, quốc gia, các lễ
tranh cử, tổng tuyển cử...

